150亿交易达成!大输液龙头能否靠ADC逆袭?
来源:药智网/森林

近两月,科伦药业子公司科伦博泰先后将两个项目A和B授权给默沙东(MSD),授权金额总计高达23亿美元(约150亿人民币)。
这意味着科伦博泰的两款在研ADC均获得默沙东青睐。从科伦博泰管线来看,这两款产品基本可判定为trop2-ADC(SKB264)和Claudin 18.2 ADC( SKB315)。
而且,据雪球传闻科伦还可能继续将项目C(Nectin-4 ADC) 授权给MSD,与默沙东实现深度合作,网友评价,“也许科伦就是中国的第一三共”。
自2012年,科伦受“限抗令”影响,开始创新转型以来,创新研发一直进展缓慢,如今凭借在ADC上的进展,能否逆袭跻身国内创新药第一梯队?
ADC大放异彩,国内药企竞相布局
在今年的美国临床肿瘤学会(ASCO)年会上,ADC成为焦点。阿斯利康和第一三共共同研发的DS-8201(商品名:Enhertu)凭借其在乳腺癌领域优秀的临床结果赢得了经久不息的掌声。
抗体-药物偶联物(antibody-drug conjugates, ADCs)就是通过化学反应,把传统的小分子抗癌药物(payload)与重组单克隆抗体(mAb)分子通过连接分子(linker)结合,所形成的新分子。通常来说,这些mAbs分子都能特异性识别肿瘤特异性抗原,所以ADC技术的主要目的就是赋予一些传统小分子抗癌药物主动靶向的功能。
自2000年FDA批准了首个ADC分子Gemtuzumab ozogamicin以来,ADC已发展至以Enhertu为代表的第三代。

图1. 典型的第一代,第二代和第三代ADC的结构示意图
来源:参考资料1
随着ADC技术不断成熟,产品上市节奏加快。目前已经有超过十款ADC产品获FDA批准上市,其中较早上市的 Adcetris 和 Kadcyla 在 2021年的销售额分别为13.06亿美元和 21.78亿美元,已成为“重磅炸弹”产品。此外,Polivy, Enhertu 和 Trodelvy 也有成为重磅炸弹的潜力。
国内药企ADC的研究虽然起步较晚,但现在玩家也已众多。
从以百奥泰 BAT8001 为代表的第一代简单模仿罗氏的T-DM1,到第二代以荣昌生物 RC48 为代表的对抗体、linker、payload 进行有限改良,再到现在大力发展定点偶联技术为代表的第三代 ADC,可谓发展迅速,并已诞生一批佼佼者,例如荣昌生物、科伦药业等。
昔日大输液龙头争夺ADC龙头
科伦博泰很早就建立了具有自主知识产权的ADC平台。据科伦药业新闻稿,公司已有10余项处于不同阶段的ADC项目,并具备从靶点发现、毒理连接子筛选、设计以及ADC全平台的GMP生产能力。
其中3款 ADC药物已处于临床研究阶段,包括 SKB264、A166 和 SKB-315;Nectin-4ADC预计Q4申报IND。
表1 科伦药业 ADC 在研管线

资料来源:科伦药业公司公告
HER2-ADC (A166)
作为全球ADC管线最热的靶点——人表皮生长因子受体 2(HER2),目前全球已有三款获准上市,分别为T-DM1(Kadcyla)、T-DXd (DS-8201, Enhertu) 和RC48(维迪西妥单抗),还有超过 30 个靶向 HER2 的 ADC 药物处于临床阶段。
表2 国内部分HER2-ADC在研药物概览

资料来源:各企业公开资料
A166属于第三代靶向 HER2 的ADC,兼顾了有效性和安全性,通过蛋白酶可裂解的连接子将曲妥珠单抗与新型载药微管蛋白的抑制剂 Duo-5 定点偶联。
根据科伦药业在今年ASCO年会上公布的数据,A166初步数据接近DS-8201。
试验结果显示,截至 2021 年 12 月 10 日,有效性方面:4.8mg/kg 组和6.0mg/kg 组,客观缓解率(ORR)分别 73.91%(17/23; 95% CI, 51.59-89.77)和 68.57%(24/35; 95% CI, 50.71-83.15);中位无进展生存期(mPFS)分别为 12.30 月(95%CI, 6.00 -NR)和 9.40 月(95% CI, 4.00 -10.40)。4.8 mg/kg组有 1 例确认完全缓解(CR)的患者维持了超过 7 个月。在数据截止时间,仍有 24 例患者(41.4%)在继续接受 A166 治疗。安全性方面:发生≥3 级治疗相关不良事件为角膜上皮病变(34.5%),视力模糊(22.4%)和溃疡性角膜炎(10.3%)。整体不良反应可控,发生眼部不良事件的患者经用药调整和对症治疗后,均可恢复。相比于同靶点已上市的 HER-2 ADC 药物,A166 在安全性方面具有明确的优势。为更好地平衡疗效和安全性,A166 在Ⅱ期临床研究的推荐剂量为 4.8mg/kg。
不过,A166研发进展略显缓慢,如果真如传言所说,成功授权给大药企后或许能更快推入后期临床。
Trop2-ADC(SKB264)
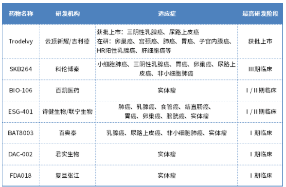
人滋养细胞表面糖蛋白抗原 2(Trop2)是继HER2 后ADC 新的必争之地,代表产品Trodelvy已在国内获批,DS-1062和SKB264 也已观察到优异疗效。
SKB264 是科伦自主研发的创新Trop2 ADC,含有三个主要组成部分:1)重组抗 Trop2 人源化单克隆抗体;2)含 2-(甲基磺酰基)嘧啶接头的连接子;3)拓扑异构酶抑制剂 KL610023。
SKB264 在实体瘤患者中展现出良好的疗效和安全性,在 TNBC 和卵巢癌中的疗效数据尤为亮眼,在胃腺癌、胰腺癌中也观察到较长时间的持续缓解或疾病稳定,值得进一步探索。
目前,国内布局Trop2-ADC的企业众多,科伦药业率先将SKB264 license out给默沙东,未来研发进展有望进一步加快。
表3 国内部分Trop2-ADC在研药物概览

资料来源:各企业公开资料
科伦药业与默沙东的这一交易包括4700 万美元首付款,不超过13.63 亿美元的里程碑付款以及产品上市后的净销售额提成。双方将针对特定早期临床开发计划进行合作,包括探索 SKB264 单药及联合可瑞达(KEYTRUDA,帕博利珠单抗)用于治疗晚期实体瘤的潜在价值。据悉,今年内SKB264+K药将开展3个适应症的Ⅱ期联用探索,而且未来帕博利珠单抗的所有单药适应症均有希望提升为SKB264+帕博利珠联用。凭借K药的“势”,科伦有望得到丰厚的销售额提成。
Claudin 18.2 ADC( SKB315)
Claudin 18.2(Claudin18亚型2) 由CLDN18基因编码,属于Claudin蛋白家族,是抗肿瘤药物研发的重要靶点。
在2016年ASCO会议上,Ganymed公司针对Claudin 18.2靶点的抗体Zolbetuximab(IMAB362)以黑马身份出现,成为当年ASCO会议的最大亮点,安斯泰来在当年立刻收购了Ganymed公司。之后,默默无闻的Claudin18.2突然崛起。
目前,靶向Claudin18.2靶点的产品类型涉及单克隆抗体、双特异性抗体、CAR-T以及ADC,几乎包含了当下主要的产品形式。
截至目前,靶向Claudin18.2的在研ADC药物均还处于临床早期阶段。
表4 国内部分Claudin18.2-ADC在研药物概览

资料来源:各企业公开资料
SKB-315为靶向 Claudin18.2 的ADC 药物,采用第三代ADC技术,可裂解Linker,保留抗体ADCC和CDC效应。
日前,科伦以3500 万美金首付款,不超过 9.01 亿美金的各类里程碑付款及相应净销售额提成将该药的全球权益授权给了默沙东。本次默沙东从早期即介入SKB-315的开发,有利于在美国市场抢先上市,或将成为Claudin 18.2 ADC的first in class。
总 结
十年来,科伦药业在创新研发上的投入持续加码。数据显示,2012-2021年,科伦年研发投入从2亿元增加到了18亿元,十年增长了8倍,足见科伦对于创新转型的重视。
如今,科伦创新转型已进入收获期,尤其是其ADC平台产出的多款产品获得了跨国大药企的认可,有望跻身国内创新药企第一梯队。
参考来源:[1] Beck, Alain, et al. "Strategies and challenges for the next generation of antibody–drug conjugates." Nature reviews Drug discovery 16.5 (2017): 315-337.[2] 科伦药业官网、公开资料[3] 国盛证券研究所
| 留言与评论(共有 0 条评论) “” |