“才上了3次课,培训学校就出了个闭校通知。之前,我只在新闻中见过这种事,没想到真的碰上了。”
7月31日杭州的李女士表示,“我们还有差不多3万元的课时费没用掉。”
签了120课时,近3万块钱费用
只上了3次课
据钱江晚报报道,李女士的女儿开学要上中班了,上半年在杭州桃花湖公园玩的时候加了一位培训班销售的微信。在对方多次邀请下,李女士带着女儿去现场体验。

图 / 钱江晚报
当时,小朋友玩得蛮开心,李女士说自己5月14日那天“狠狠心给孩子报了课”。
她报课的机构是杭州中影童艺影视制作公司(以下简称“中影童艺”)。“签了120课时,近3万块钱费用。”
课程方面有模特表演、主持、朗诵等,李女士带女儿上过3次课,“有一次中间换了老师,他们觉得挺不好意思的,就没算我们课时。”

图 / 钱江晚报
上一次课要用掉两个课时,每个课时45分钟,李女士说小朋友上课的时候,家长在教室外等,女儿班上大概有十来位小朋友。
由于老家有事,上了3次课之后,6月中旬李女士送女儿回了老家,和培训学校请了假。因此总共上了3次课,其中1次未记课时,还剩余116课时。
期间,一直有对接的老师询问李女士女儿回杭州没,好帮她排课,最近一次是7月20日。
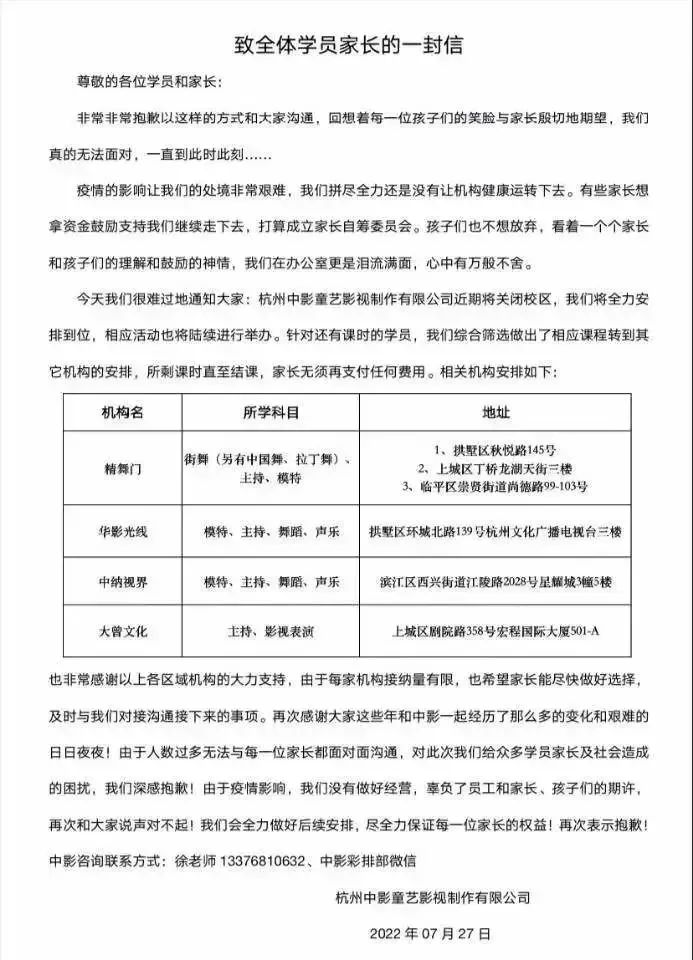
7月27日那天,李女士突然收到《致全体学员家长一封信》。
信中提到,目前公司的处境非常艰难,拼尽全力还是没让机构健康运转下去。
公司将于近期将关闭校区,针对还有课时的学员,会帮大家转到其它机构安排,直至结课。对此,李女士不认同。


图 / 钱江晚报
李女士说,不想换机构。
“我的诉求就是退费。”此外,李女士有顾虑,剩余的课时比较多,“那些机构我也没有考察过,不想就这样转课过去。”
李女士说,合同上并没有类似用换课替代退费的条款,“他们不退款就是违约了,我打算起诉。”
现场已经没人,还张贴着欠款告知
中影童艺到底出了什么问题?
钱江晚报记者来到其所在的杭州新天地商务中心5幢望座西楼三层,看到走廊上宣传板和招牌都还没有撤走。
但是,现场没有工作人员,大门是关着的。

图 / 钱江晚报
玻璃门上贴着一封告知函,显示中影童艺已欠缴租金、物业费、公共能耗费且拖欠已超过30天。
记者遇到一位过来查看情况的物业工作人员,对方说中影童艺前几天已经撤走了。
“他们说已经欠了很多钱了,以后这里应该要出租给别人了。”
机构相关负责人:确实遇到困难
希望把学员损失降到最低

图 / 钱江晚报
据钱江晚报,记者联系上了中影童艺相关负责人徐先生。
首先,徐先生解释了公司看起来“人去楼空”的情况,“因为欠了房租,物业要求我们搬走。”剩余工作人员均在线对接学员的转课事宜,因此校区处于无人状态,“我们没有跑路。”
不过,徐先生说目前公司经营确实遇到了困难。
“我们已经做好了最坏的打算。”徐先生说的最坏打算是公司倒闭,他说目前还在积极自救。
徐先生表示,目前状态是由于营业不善发不出工资,没有合适的场地,部分老师离职。还有剩余课时的学生大概有三百来位,其中一半学员剩余40课时左右。7月初开始和同行对接转课事宜,确定好之后在7月27日发出闭校通知。
“这些接手的同行是不收我们钱的,消化能力也有限,我们自己的老师到时候也会过去授课,也就是说孩子们去了这些机构,很有可能还是原来的老师。”
中影童艺目前能给出的解决办法是按照《致全体学员家长一封信》当中说的那样,和4家机构协商好,让学员把课时用掉,希望把学员的损失降到最低。
徐先生说,部分学员已经同意该方案。
像李女士这样的情况,他说表示理解,“她们家应该是交了26800元,也有像她这样的一些家长要求我们退钱的,但是我们真的没有钱可以退了。”
他说公司已经负债,“我们老板正在筹钱,要是能筹到钱,我们打算在新天地附近继续找个场地开下去。”
企查查资料显示,杭州中影童艺影视制作有限公司于2020年08月20日在杭州正式成立,公司作为一家集投资、培训、明星代言、电视栏目、演出策划、制作、娱乐、营销、发行于一体的文娱产业专业运营集团。

来源:钱江晚报·小时新闻、21世纪经济报道
| 留言与评论(共有 0 条评论) “” |