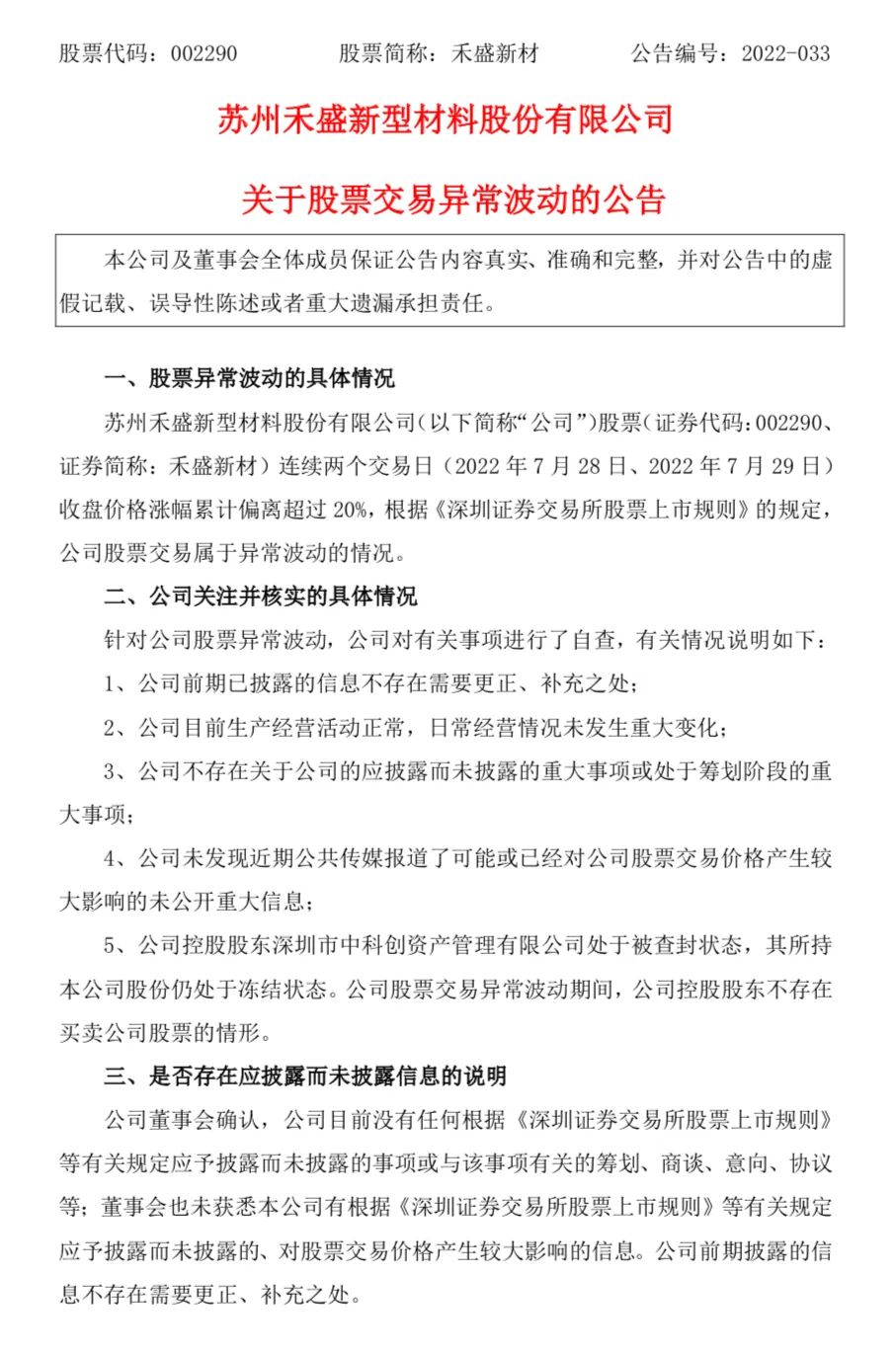
连续4个工作日涨停后,7月31日晚,禾盛新材披露股价异动公告。
公司称前期已披露的信息不存在需要更正、补充之处,在风险提示中,禾盛新材提到,根据广东省深圳市中级人民法院的《刑事判决书》,公司实际控制人被判处没收个人全部财产,公司存在实际控制权变动的风险。
判决书显示,公司实控人曾犯组织领导黑社会性质组织罪、非法吸收公众存款罪、容留他人吸毒罪、非法拘禁罪、诈骗罪等……

实控人被没收个人全部财产
资料显示,禾盛新材是国内知名的家电用复合材料生产商之一,主营家电外观复合材料的研发、生产和销售。
年报显示,2016年10月,禾盛新材控股股东由赵东明变更为中科创资产,实控人变更为张伟。截至去年末,中科创资产持有上市公司7766.79万股,占上市公司总股本的31.34%,张伟则持有中科创资产100%股权。
身为上市公司的实控人,张伟的罪行称得上触目惊心。
2021年6月,上市公司发布公告,广东省深圳市中级人民法院一审判决如下:张伟犯组织、领导黑社会性质组织罪,判处有期徒刑十年,并处没收个人全部财产;犯非法吸收公众存款罪,判处有期徒刑九年,并处罚金50万元;犯强迫交易罪,判处有期徒刑五年,并处罚金50万元;犯故意伤害罪,判处有期徒刑六个月;犯非法拘禁罪,判处有期徒刑二年六个月;犯诈骗罪,判处无期徒刑,剥夺政治权利终身,并处罚金500万元;犯敲诈勒索罪,判处有期徒刑十五年,并处罚金500万元;犯聚众斗殴罪,判处有期徒刑三年;犯寻衅滋事罪,判处有期徒刑七年,并处罚金50万元;犯容留他人吸毒罪,判处有期徒刑二年,并处罚金2万元;犯行贿罪,判处有期徒刑五年,并处罚金65万元。数罪并罚,决定执行无期徒刑,剥夺政治权利终身,并处没收个人全部财产,罚金1217万元。

同时由公安机关依法继续追缴被告人张伟在本案强迫交易、敲诈勒索、诈骗等犯罪中的违法所得,对相关被害人所造成的直接经济损失,由被告人张伟依法退赔;依法继续追缴被告人张伟因非法吸收公众存款等犯罪的违法所得,以及用于本案“套路贷”犯罪的本金并在依法赔偿被害人损失后予以没收;依法继续追缴被告人张伟组织、领导的黑社会性质组织和被告人张伟本人因黑社会性质组织犯罪活动所聚敛的财物及其收益。
对于扣押在案被告人张伟的手机等作案工具,依法予以没收;对于已查封、冻结、扣押在案的属于被告人张伟所有的财产,依法全部予以没收。
至2021年11月,上市公司再次发布公告,收到实控人张伟所涉案件的二审裁定书,广东省高级人民法院裁定:驳回上诉,维持原判。
股价持续涨停
近期,禾盛新材走势较为稳定,但本周开始突然大涨。7月29日,禾盛新材高开后剧烈震荡,但随后大幅上涨并封住涨停,最终收报每股11.06元,创2019年3月以来新高,成交金额3.98亿元,最新市值27.44亿元。26日至29日,禾盛新材股价已连续4个交易日涨停,累计涨幅超46%。

基本面上,2021年公司实现营业收入22.69亿元,同比增长24.5%;实现净利润8198万元,同比增长48.83%。今年一季度,公司实现营业收入5.48亿元,同比增长6.13%;实现净利润2438万元,同比下跌29.88%。
前述公告还显示,禾盛新材针对股票异常波动,对有关事项进行了自查。公司称前期已披露的信息不存在需要更正、补充之处,目前生产经营活动正常,日常经营情况未发生重大变化,不存在应披露而未披露的重大事项或处于筹划阶段的重大事项。
此外,上市公司控股股东深圳市中科创资产管理有限公司(以下简称中科创资产)处于被查封状态,其所持上市公司股份仍处于冻结状态。上市公司股票交易异常波动期间,控股股东不存在买卖上市公司股票的情形。

编辑丨张雅婧 综合北京商报(记者 马换换)、禾盛新材公告、每日经济新闻、中国证券报等
图片丨视觉中国、公告截图、东方财富截图
| 留言与评论(共有 0 条评论) “” |