济宁高新区管委会办公室关于印发《济宁高新区公办小学外来务工人员随迁子女积分入学办法》的通知
各街道办事处,区直各部门单位,各驻区单位,各区管国有企业:
《济宁高新区公办小学外来务工人员随迁子女积分入学办法》已经区管委会同意,现印发给你们,请认真贯彻执行。
济宁高新区管委会办公室
2022年7月30日
(此件公开发布)
济宁高新区公办小学外来务工人员随迁子女
积分入学办法
为切实保障外来务工人员随迁子女在济宁高新区接受义务教育的权利,根据《中华人民共和国义务教育法》、《山东省义务教育条例》、《义务教育学校管理标准》等相关法律法规,结合济宁高新区社会经济发展状况,制定本办法。
第一条 本办法所称随迁子女,是指其父母(或其他法定监护人)至少一方在济宁高新区辖区内工作并实际居住,有合法稳定居所、合法稳定职业并依法缴纳社会保险费的非高新区户籍随迁适龄儿童。
济宁高新区下辖五个街道:洸河街道、柳行街道、黄屯街道、王因街道、接庄街道。济宁高新区户籍指洸河派出所、柳行派出所、黄屯派出所、王因派出所、接庄派出所和三贾派出所管理的户籍。
第二条 积分入学办法是通过设置积分指标体系,对具备入学基本条件的随迁子女进行积分。随迁子女入学以实际居住地所属街道为学区,济宁高新区义务教育招生入学工作领导小组将根据学区内公办学校当年可接纳随迁子女入学学位数划定入学积分资格线,积分达到资格线分值的,可以在学区内公办学校接受义务教育。
随迁子女参加积分入学的基本条件:
(一)随迁子女入学年龄须年满六周岁(截止到入学当年8月31日)。
(二)随迁子女身体健康并具备正常接受普通小学教育的能力。
(三)随迁子女父母(或其他法定监护人)至少一方在高新区工作并实际居住,有合法稳定居所、合法稳定职业并依法缴纳社会保险的期限,截止到入学当年8月31日均需连续满12个月。
(四)随迁子女父母(或其他法定监护人)至少一方具有居住证或已申请办理。
第三条 入学积分指标体系由基础指标、加分指标和一票否决指标组成。
基础指标即必备指标,包含随迁子女父母(或其他法定监护人)一方居所、务工(就业或经商)、缴纳社会保险和居住证等4个方面。同时具备以上4个条件,且租房、务工(就业或经商)、最近依法缴纳社会保险的年限均满12个月,即具备积分入学的资格。
加分指标包含文化程度、职业资格与专业技术职称、经营纳税、慈善捐赠(用于教育事业)等4个方面。
一票否决指标包含提供虚假材料、重复申请学位等。
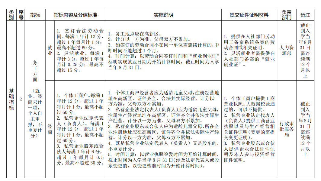
具体积分指标及分值详见《济宁高新区外来务工人员随迁子女积分入学分值表》(见附件)。
第四条 济宁高新区义务教育招生入学工作领导小组统筹全区随迁子女积分入学工作并负责具体组织实施,党政办公室、纪工委监工委、人力资源部、财政金融局、城乡建设和交通局、行政审批服务局、发展软环境保障局、公安分局、税务局等相关单位按照各自职责,负责做好相关的服务和管理工作。
党政办公室负责做好招生入学后勤保障工作、负责招生入学政策宣传和网络舆情监督处置。
纪工委监工委负责对入学积分工作进行监督。
人力资源部负责审核职业资格与专业技术职称证书、劳动合同、灵活就业登记记录和缴纳社会保险证明等。
财政金融局负责保障积分入学工作所需的各项经费。
城乡建设和交通局负责审核自有房产证明(含房产证或不动产证、购房备案合同等)、租赁房屋证明(含房屋租赁证或房屋租赁备案证明、房屋租赁当事人依法订立的租赁期12个月以上的租赁合同、个人房屋租赁税收缴纳时间等)。
行政审批服务局负责审核营业执照。
发展软环境保障局负责审核学历、学位证书;核定慈善捐赠数额;负责审核民办非营利机构、医疗诊所、营运车辆等相关证明材料;统筹协调招生工作。
公安分局负责审核户口簿、身份证和居住证;负责维护入学积分审核现场秩序;负责应对处置干扰正常招生秩序的不法行为;负责查处伪造、变造或者使用伪造、变造申请材料行为。
税务局负责审核个人房屋租赁税收缴纳凭证和经营纳税证明,核定纳税数额。
第五条 入学积分实行网上集中申报、部门并联审核、分值现场确认、积分排名公示。
济宁高新区义务教育招生入学工作实行“一网通办”,具备入学基本条件随迁子女的父母(或其他法定监护人)在规定时间内进行网上申请注册报名,如实填写相关信息;网上申报成功后,相关信息会链接大数据平台进行核验校对,随迁子女的父母(或其他法定监护人)按规定时间到指定地点进行相关证件证明资料审验并赋分,积分结果现场签字确认。
所上传或提供的证件证明资料要真实有效且为随迁子女父母(或其他法定监护人)的。
积分指标及需提交资料如下:
(一)务工情况。提供合法劳动合同、就业创业证或营业执照正副本原件。
(二)居所情况。自有房产需提供房屋所有权证或不动产权证书或已办理合同备案的购房合同原件;租房居住的需提供房屋租赁备案证明或房屋租赁证、租赁期12个月以上的房屋租赁合同、个人房屋租赁税收缴纳证明原件。
(三)居住证情况。提供与实际居住地相符的居住证原件。
(四)参加社会保险情况。参保人员需提供身份证原件及社会保险参保证明原件。
(五)文化程度。提供学历证书或学历验证证明原件和《教育部学历证书电子注册备案表》(申请人可自行通过中国高等教育学生信息网查询打印)。
(六)职业资格、专业技术职称。提供职业资格证书、专业技术职称证书原件。
(七)纳税情况。提供缴税凭证原件。
(八)慈善捐赠。提供捐赠证明原件。
第六条 各相关部门依据职能对入学积分材料的真实性、有效性、合法性进行审核,材料合法有效的,按照《济宁高新区外来务工人员随迁子女积分入学分值表》确定相应分数,并将审核意见和分值录入积分管理系统,最终积分当场告知随迁子女父母(或其他法定监护人)并签字确认。
第七条 入学积分受理结束后,将以街道为学区,对各学区参与入学积分的申请人的分值及排序情况向社会公示。公示结束后将确定申请人最终分值和排序,并作为划定当年各学区公办学校随迁子女入学积分资格线依据。
第八条 申请人伪造或提供虚假证明资料的,一经审查发现,直接取消积分或入学资格。
第九条 济宁高新区义务教育招生入学工作领导小组将根据当年招生计划统计全区义务教育阶段公办学校的学位数,完成高新区户籍适龄儿童招生工作后,结合本区实际,核定可接受随迁子女入学的公办义务教育学校及其学位数,同时划定随迁子女积分入学资格线,并向社会公布。
第十条 按照义务教育居住地就近入学的要求,参照“积分优先、遵循志愿”的原则选报学校。各学区进入积分入学资格线的随迁子女可根据实际居所位置、积分排序位次和学区内学校空余学位在网上选报就读学校(根据各学区内有空余学位学校数量填报最多不超过3个志愿),济宁高新区义务教育招生入学工作领导小组按照空余学位数和志愿填报情况,对选报就读的随迁子女按居住地就近、积分优先、参照志愿、统筹调配的原则进行录取;填报志愿学校均未录取的随迁子女,由区义务教育招生入学工作领导小组统筹调配入学,不同意调剂的,视为自愿放弃在高新区学校入学资格。在录取时,如遇积分相同,采取电脑派位确定。
第十一条 随迁子女被录取后,家长应在规定时间内,携带入学子女并持外来务工人员随迁子女积分入学确认单、身份证、户籍证明(全家户口簿)等相关材料原件到录取学校现场核对,复核无误后办理入学手续。
逾期未办理入学手续的,视为放弃在高新区积分入学资格。
第十二条 本办法适用于济宁高新区义务教育阶段公办小学一年级招生,解释权归济宁高新区义务教育招生入学工作领导小组所有。制定本办法所依据的法律法规和政策,在实施过程中,如遇调整,本办法随之调整。
第十三条 本办法适用于济宁高新区2022年度秋季学期外来务工人员随迁子女积分入学,原积分入学办法与本办法不一致的,以本办法为准。





| 留言与评论(共有 0 条评论) “” |