近期,陕西省市场监督管理局组织开展了防晒纺织品等3种网络交易商品质量监督抽查。本次抽查商品为防晒纺织品、摩托车乘员头盔、读写作业台灯等3种网络交易商品。共抽查检验商品63批次,发现不合格商品4批次。
防晒纺织品
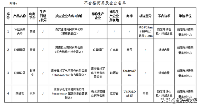
对我省辖区销售防晒纺织品的网络交易经营者,共抽查商品20批次,涉及天猫、京东、拼多多、苏宁易购等4家电子商务平台,发现不合格商品4批次。重点对防晒纺织品的纤维含量、甲醛含量、ph值、耐水色牢度、耐汗渍色牢度、耐干摩擦色牢度、防紫外线性能等7个项目开展检验。不合格项目涉及纤维含量、防紫外线性能。
与去年防晒纺织品网络监督抽查结果相比,防紫外线性能仍是目前市场上防晒纺织品的主要不合格项目,不合格原因是部分生产企业生产加工工艺和质量管控措施不完善,导致产品质量不稳定;还有部分企业为了吸引消费者,虚标或者夸大防紫外线功能及系数。
摩托车乘员头盔
对我省辖区销售摩托车乘员头盔的网络交易经营者,共抽查商品28批次,涉及京东、天猫、苏宁易购、1688、拼多多等5家电子商务平台。重点对摩托车乘员头盔的结构、头盔质量、头盔视野、头盔佩戴装置强度性能、头盔吸收碰撞能量性能(低温)、头盔耐穿透性能(低温)等6个项目开展检验。本次抽查未发现不合格商品。
读写作业台灯
对我省辖区销售读写作业台灯的网络交易经营者,共抽查商品15批次,涉及淘宝、天猫、京东、苏宁易购、宜家家居IKEA等5家电子商务平台。重点对读写作业台灯的走线槽、平稳度、弹簧夹紧力、灯具与电源连接方式、外部接线导体截面积、内部接线导体截面积、防触电保护、桌面照度及照度均匀度、遮光性、显色指数、相关色温等11个项目开展检验。本次抽查未发现不合格商品。
近几年山西省、上海市、南京市等各地市场监督管理局在实体店铺及电商平台对“读写作业台灯”等类似产品实施了监督抽查,不合格项目多为桌面照度及照度均匀度、外部接线和内部接线等。2022年省局首次组织开展“读写作业台灯”网络商品质量监督抽查,经检验被抽样商品未发现不合格。
陕西市场监管:
立即下架不合格商品
停止生产、销售
针对本次网络交易商品质量监督抽查中发现的问题,各地市场监管部门要做好如下工作:
(一)强化抽查结果处理。按照《中华人民共和国产品质量法》《产品质量监督抽查管理暂行办法》等规定,开展监督抽查结果处理工作。督促相关电子商务平台立即下架不合格商品;责令相关生产企业及经营者停止生产、销售同一商品,迅速整改,全面清理、依法处置库存不合格商品;督促企业落实整改措施,及时组织复查。省局将强化跟踪督办,视情通报各地结果处理情况。
(二)督促落实主体责任。按照《电子商务法》《网络交易监督管理办法》等规定,各地市场监管部门要依法加强对平台企业履行主体责任的监管,督促平台经营者依法落实商品质量安全主体责任,加大对平台内经营者管理力度,保障商品质量安全。
(附件:不合格商品及企业名单)

来源:陕西市场监管

| 留言与评论(共有 0 条评论) “” |