
疫情防控
近 期 疫 情 防 控
公 众 健 康 提 示
























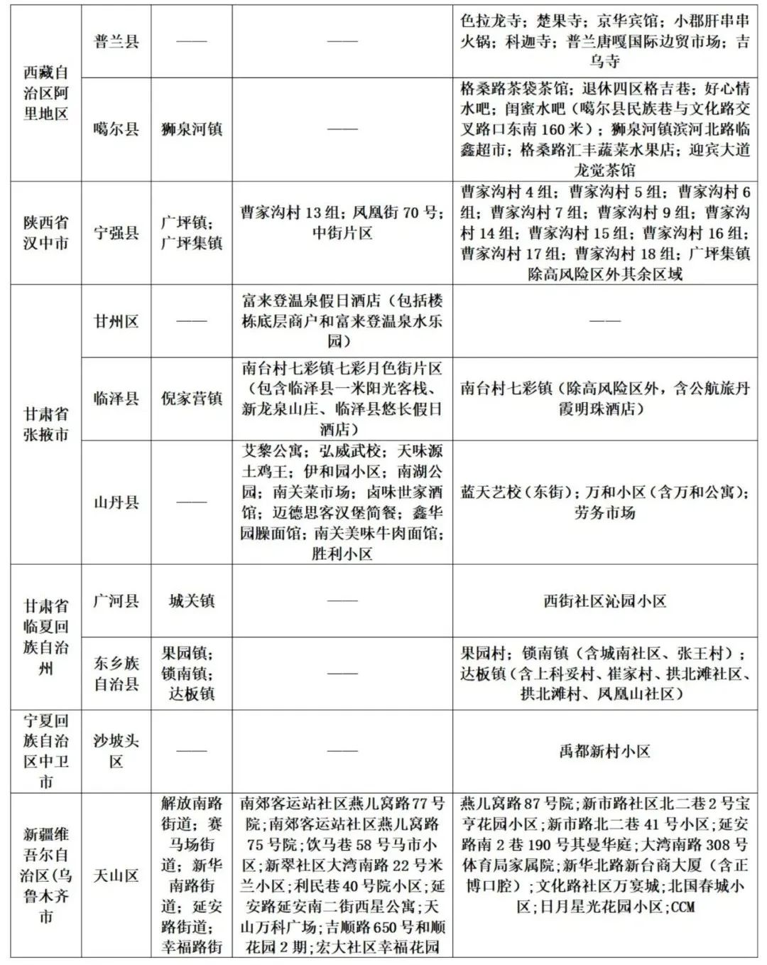
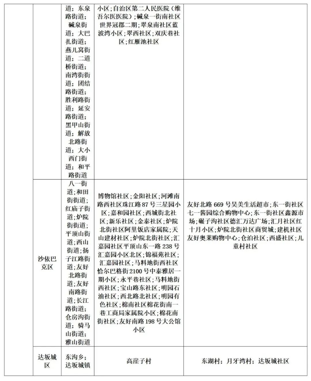
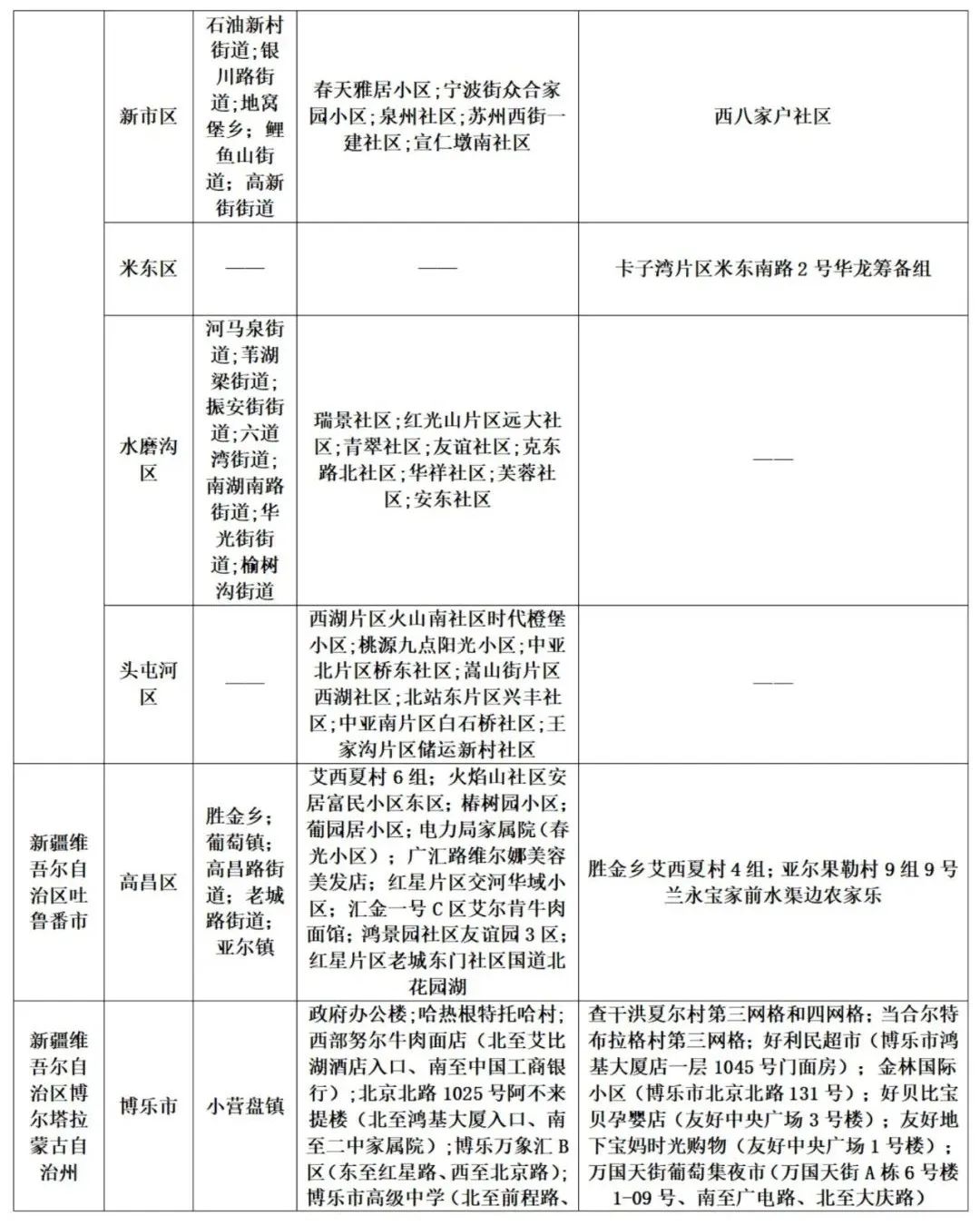
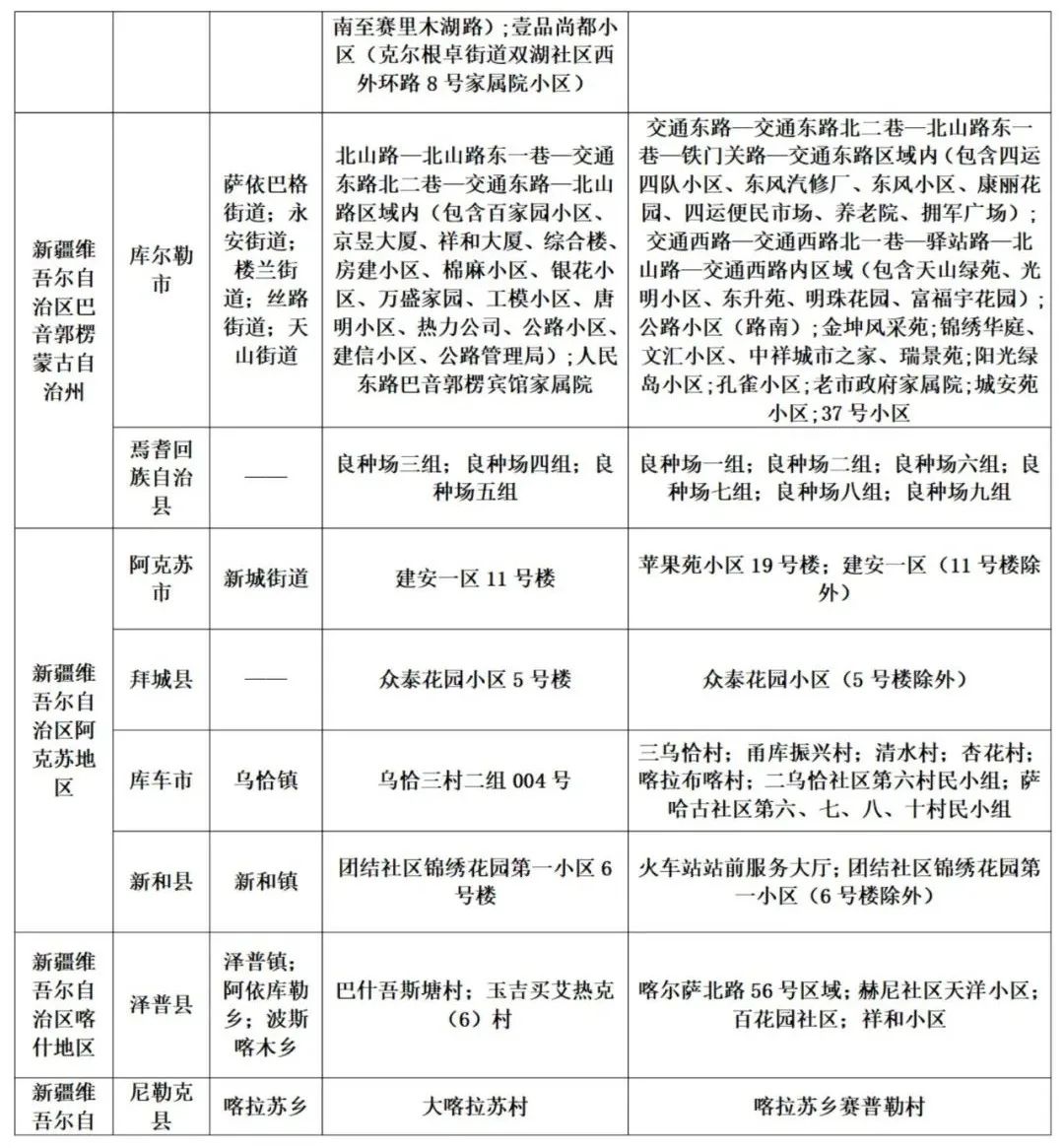
备注:中高风险区根据国务院客户端查询,尚未公布中高风险区但7天内发生社会面疫情的地区根据网络数据整理,*为参照中风险区执行地区。
8月12日公布的感染者主要活动轨迹

(根据网络转载资料整理,请以当地实际情况为准)
第一部分:曾乘坐的交通工具

第二部分:经停地点和场所
南京市
时间 主要场所和交通工具
居住地(工作地)
建邺区金沙江东街89号保利·香槟国际
8月
11日
国博采样点采样、建邺区康文路17号江苏省医疗器械检验所
8月
12日
国博采样点采样
阜阳市
时间 主要场所和交通工具
8月
11日
太和东站核酸检测采样点采集核酸、太和县高庙镇姜楼村耿小庄
厦门市
时间 主要场所和交通工具
8月
12日
泉港高速路出口核酸采样点、仙游县枫亭镇
南昌市
时间 主要场所和交通工具
8月
11日
瑶北高速收费站核酸采样点、南昌中科健康体检中心停车场(洪都北大道赣昌大厦)、东湖区龙泉湾小区、青山湖区湖滨东路666号、东湖区龙泉湾小区、瑶北高速收费站
十堰市
时间 主要场所和交通工具
8月
9日
郧阳区郧阳新天地公交站、地下车库、电梯、金座皇后KTV、江尚潮牛道餐馆,郧阳区茶店镇神河社区居委会2组、3组、土天路黄某某经营麻将馆、纹眉店,茶店镇新合作超市、汉江画苑小区、龙兴小区,郧阳区东岭街51号
8月
10日
郧阳区茶店镇新合作超市、神河社区居委会2组(含土天路黄某某经营纹眉店)、汉江画苑小区
8月
11日
郧阳区茶店镇新合作超市
甘孜州
时间 主要场所和交通工具
8月
9日
成都新南门汽车站候车大厅、康定市新都桥亿禾酒店、理塘县兔儿山休息站)、稻城县汽车站、香格里拉镇、香格里拉镇“我在亚丁等你”野奢民宿
海西州
时间 主要场所和交通工具
8月
10日
都兰县明珠宾馆、川西秘制嫩牛饭店
8月
11日
金师傅馄饨早餐店、都兰县人民医院核酸采样点、都兰县人民医院门诊、明珠宾馆旁砂锅串串香
长按下方图片,可进行同行密接人员自查

长按下方图片,可进行疫情风险等级查询


相约健康 期待您的
分享
点赞
| 留言与评论(共有 0 条评论) “” |