8月10日
临沂人才工作集团发布招聘简章
公开招聘派遣到临沂市沂河新区的
劳务派遣人员50名
▼
根据工作需要,现公开招聘派遣到临沂市沂河新区的劳务派遣人员50名。现将有关事项公告如下:
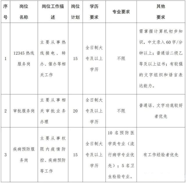
一、招聘计划

二、招聘范围和条件
(一)具有中华人民共和国国籍,遵守宪法和法律;
(二)具有良好的品行和职业道德;
(三)具备岗位所需的专业或技能条件、身体条件和其他条件
(四)爱岗敬业,具有良好的服务意识、沟通表达能力和团队协作精神;
(五)应聘人员年龄在35周岁以下(1987年8月1日以后出生);
(六)属在职人员应聘的,须出具有用人管理权限的部门或单位同意应聘的证明;
以下人员不得应聘:
1.在校学生、现役军人、未满最低服务期限的公务员(含参/照公务员法管理的事业单位工作人员);
2.仍在试用期内的事业单位工作人员;
3.涉嫌违纪违法正在接受有关机关审查尚未作出结论的;
4.受党纪或行政处分仍在处分期的;
5.曾受过刑事处罚和曾被开除公职的人员;
6.在公务员招考和事业单位公开招聘中被认定有严重违纪违规行为的人员;
7.有较为严重的个人不良信用记录的人员;
8.本人或家庭成员、近亲属参加非法组织、邪教组织或从事其他危害国家安全活动的人员;
9.法律、法规规定不得聘用的其他情形人员。
应聘人员不能应聘与本人有回避亲属关系的岗位。
三、招聘程序
(一)发布招聘信息
通过临沂人才工作集团官方网站发布招聘简章。(网址 http://www.lyrcgzjt.com.cn/)
(二)报名时间与方式
报名时间:2022年8月14日8:30至2022年8月16日17:30。
报名方式:现场报名。
报名地点:临沂应用科学城C座一楼大厅(南京路西首)。
具体报名材料如下:
(1)《劳务派遣工作人员报名表》(详见附件1);

附件1:劳务派遣工作人员报名表
(2)个人有效身份证件;
(3)国家承认的学位、学历证书,留学生提供学校颁发的学历学位证书及教育部留学服务中心国(境)外学历学位认证书;
(4)中国高等教育学生信息网(学信网)《教育部学籍在线验证报告》;
(5)本人手写签名并摁手印的《应聘人员承诺书》(详见附件2);

附件2:应聘人员承诺书
(6)在职人员报名的须提供加盖单位公章的《单位同意报考证明》;
(7)有效期内的无犯罪记录证明;
(8)其他相关专业技术资格证书、职业技能等级证书、荣誉证书等材料。
(三)资格审查
根据岗位资格条件,对应聘者提交的报名材料进行资格审查。资格审查贯穿招聘全过程。应聘人员应提供真实有效的相关信息和材料,凡弄虚作假者,一经查实,即取消应聘或聘用资格。
(四)考试
采取笔试和面试相结合的形式。
1.笔试。主要考察公共基础知识。考试时间120分钟。采用百分制计算笔试人员的笔试成绩。笔试时间、地点另行通知。
2.面试。按照面试人数与招聘计划2:1的比例,根据笔试成绩从高到低的顺序,确定参加面试人选;如参加笔试人数未达到上述比例的,确定现有参加笔试人员为面试人选;最后一名笔试成绩并列的人员同时确定为面试人选。
面试采用结构化面试方式,采取百分制计分办法。面试成绩在面试结束后统一向面试人员宣布。面试成绩低于70分者,不得确定为考察人选。
考试总成绩按笔试、面试成绩各占40%、60%的比例,采用百分制计算。笔试成绩、面试成绩、考试总成绩均计算到小数点后两位数,尾数四舍五入。
(五)体检
根据考试总成绩排名,分岗位按招聘计划1:1的比例依次等额确定体检人选。如同一个招聘岗位出现应考人员考试总成绩相同,则按笔试成绩由高分到低分确定体检人选。
体检工作按有关规定执行。报考人员不按规定时间、地点参加体检的,视作自动放弃应聘资格。因放弃体检资格或体检不合格等情况出现职位空缺的相应递补。体检费用自理。
体检具体时间、地点和方式另行通知。
(六)聘用
根据应聘人员笔试、面试及体检等结果,确定聘用人员。聘用人员与山东智库教育发展有限公司签订劳务派遣合同,派遣到临沂市沂河新区相关部门工作,合同期限两年,根据有关规定和考核情况决定是否继续聘任。受聘人员实行试用期制度。
四、待 遇
工资待遇标准如下:
(一)工资(含保险):试用期3000元/月,试用期合格后全日制专科学历4100元/月、全日制本科学历4200元/月、全日制研究生学历4300元/月。
(二)保险:根据国家规定,购买五险一金。
(三)聘用后工作每满一年,月工资增加100元。
五、其他注意事项
(一)应聘人员要仔细阅读本《简章》,如实填写、提交个人报考资料,因违反有关规定造成的后果自负。
(二)应聘人员在应聘期间要保持所留联系电话24小时通讯畅通,并及时了解临沂人才工作集团公众号发布的最新信息,因本人原因错过重要信息而影响考试聘用的,责任自负。
报名咨询电话:18954990273; 0539--8016511
临沂人才工作集团有限公司
2022年8月10日
来源:临沂人才工作集团
| 留言与评论(共有 0 条评论) “” |