首页
科技
娱乐
汽车
体育
财经
军事
美食
历史
育儿
国际
旅游
情感
故事
美文
首页
科技
娱乐
汽车
体育
财经
育儿
国际
军事
美食
历史
旅游
情感
评论
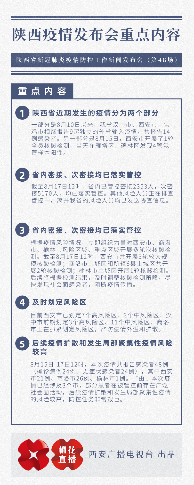
陕西疫情发布会重点内容
故事
08-17
来源: 西安广播电视台
陕西
疫情
发布会
发表评论
留言与评论(共有
0
条评论) “”
验证码:
相关文章
城东区疫情防控处置工作指挥部消杀
全区100名志愿者深入高风险区 社会
武汉外国语学校扎实推进“一下三民
广州天河:1名省外返穗人员核酸检测
陕西多所高校通知:推迟2022级新生入
第一轮核酸检测均为阴性!战“疫”一
网友投稿
普通会员
我还没有学会写个人说明
1968923 篇文章
73767274 次浏览
最近文章
那天上课,我发现女同桌竟将手机调成震动夹在大腿根处
男孩去观摩跳伞却遇飞机失控 父亲狂奔1英里从残骸中徒手挖出儿子
街头刷卡就能领到步枪?“共享”时代只有想不到没有做不到
6旬老人遭入室抢劫后死亡,歹徒唱着歌离去,因证据不足未被定罪
梅根父亲因心脏手术无法参加女儿婚礼 懊恼抱怨:都怪儿子添堵
外交部:望朝韩双方尊重彼此合理关切相向而行
川航史诗级迫降引爆外媒 外国网友隔空打cal
外交部回应“朝鲜中止北南高级别会谈”
在印度未婚女性使用手机,后果有多严重?
每年导致50多万人死亡! 世卫:拟五年内全球停用人造反式脂肪
推荐文章
最热点击文章
“水中大熊猫”再现禁捕重点水域,长江鄂州段出现多只江豚
甘肃漳县:干部情撒麦田 助力夏粮归仓
黄河入海有多大威力?每年造就陆地3万多亩,如今成为著名景区
气象中的蓝黄橙红依次代表气象灾害等级,快来分清楚
你知道地球上最猛的几次火山喷发都是来自哪几座火山吗?
平顶山因公牺牲民警兰军遗体告别仪式举行 周斌邓志辉赵根元刘江等出席
降雨带已经开始北抬,华北地区什么时候才能进入雨季?
河南兰考:“习桐”如盖 桐花灼灼
热门标签
[db:关键字]
中国
自己的
美国
都是
的是
的人
三星
手机
华为
这款
车型
小米
日本
俄罗斯
亿元
万元
荣耀
疫情
游戏