最新消息!为维护供用热双方合法权益规范供用热行为根据《潍坊市供热条例》潍坊市城市管理局和潍坊市市场监督管理局制定了《潍坊市居民采暖供用热合同范本》自9月1日起正式施行
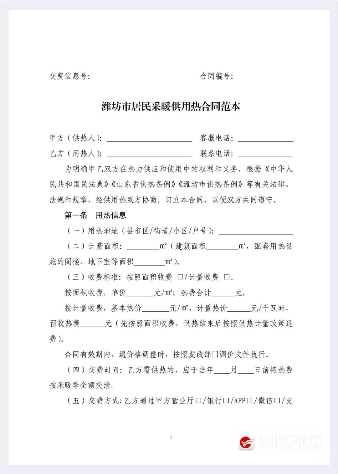
新版的供用热合同抬头就是居民的交费信息号和合同编号。甲方为供热人,乙方为用热人,签署合同时,均需留下姓名和联系方式。新版供用热合同,包括用热信息;供热时间、供热质量;供用热设施维护管理及责任;供热服务协商;入户测温;甲方的权利和义务;乙方的权利和义务;违约责任;合同期限;其他约定;争议解决;附则等十二个条款。每一个条款下面都有详细具体的规定,内容一目了然。

《潍坊市居民采暖供用热合同范本》
小编从潍坊市市政公用事业服务中心了解到,日前,市城市管理局联合市市场监督管理局完成新版《潍坊市居民采暖供用热合同》修订并印发。接下来,他们将会同各县市区供热主管部门做好宣传保障工作,组织供热企业提前做好缴费系统更新,本采暖季将推行供用热电子合同网上签约,我市供用热将迈入数字化合同阶段。
据了解,新版供用热合同修订期间,我市通过借鉴先进地市经验,征求法律顾问意见,召开社会各界代表座谈会,将市民关心的供热率、测温退费、供热设施维修等焦点问题增加到合同中,使供用热双方权利与义务关系更均衡,确保合同结构更合理、体例更适用。新版供用热合同充分吸纳了供热一线工作和12345政务服务便民热线诉求处理的经验做法,对供热服务标准明确细化,是现行供热法律法规政策的有效补充,是居民安全放心用热的又一道保险。
此外,为应对疫情防控常态化,避免线下办理业务造成人员密集,扎实推进智慧供热建设,我市将借助“大数据”“互联网+”,自2022年至2023年采暖季起,我市将全面推行居民采暖供用热合同线上签约。居民既可选择到供热企业营业厅现场签约交费,也可通过关注企业微信公众号,绑定基本信息,线上签订电子合同,完成采暖费缴纳,实现足不出户办理签约交费业务,让数据多跑路、居民少跑腿。

| 留言与评论(共有 0 条评论) “” |