近日
“新版红绿灯要来了”的消息引发争议
“九宫格”的设计
被部分网友吐槽过于复杂、不科学

上海辟谣平台搜索发现
该消息并不是新闻
2021年就曾在网上传播
只是最近又掀起一番热议
事实真的是网传那样的吗?

新版红绿灯标准出台?误读
记者多方采访了解到,网传全国统一更换“新版红绿灯”的消息,存在误读。上海公安交警部门一名内部人士表示,没有听说上海要统一更换所谓的新版交通信号灯。
查询发现,所谓“新国标”并非近期发布,而是2016年12月13日发布、2017年7月1日起实施的GB 14886-2016《道路交通信号灯设置与安装规范》(以下简称“国标2016”)。“国标2016”自2017年起生效,已有五年。
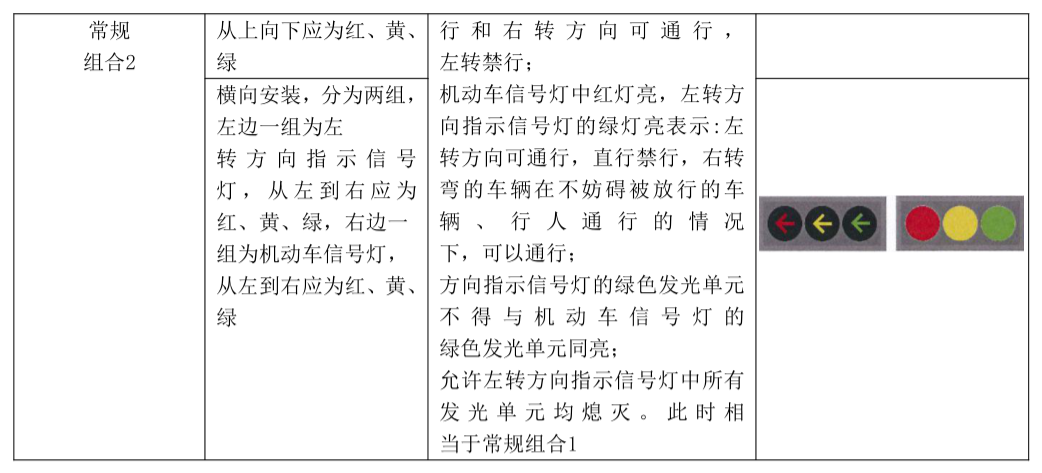
“国标2016”替代的是2006年的标准,主要变化为:修改信号灯组合形式,将原有的7种信号灯修改为2种常规组合和3种特殊组合。看上去是由7种变5种,实际上是在原来7种的基础上,增加了3种横向排列,从而使得现在的5种信号灯组合中,每种都有横、竖两种排列方式,组合方式并没有变化。
“九宫格”红绿灯来了?
网传“相较于旧版的‘红黄绿’三个信号灯,‘新版红绿灯’有九个信号灯(左转灯+红绿灯+右转灯的组合),即‘九宫格’”,该设计被不少网友吐槽过于复杂。
事实上,“九宫格”不是新出现的信号灯组合,而是“国标2016”中明确的组合方式。“国标2016”中明确,机动车信号灯和方向指示信号灯分为常规组合和特殊组合。其中,常规组合包括2种:传统的“红黄绿”3个信号灯和“左转灯+红黄绿”6个信号灯。


特殊组合则包含3种:“右转灯+红黄绿”6个信号灯、“左转灯+右转灯+红黄绿”9个信号灯(即“九宫格”)和“左转灯+右转灯+直行灯”9个信号灯。3种特殊组合信号灯对路况要求较高,较少或极少使用。



不过老司机们在日常驾驶过程中,应该也见过特殊组合的信号灯,所以“九宫格”并不是新鲜事,只是较少出现。
近年来,上海的交通信号灯不断升级,目前参照的就是“国标2016”。例如,信号灯指示直行左转时,直行绿灯和左转箭头绿灯就会同时亮起、右转箭头则亮红灯,这样的指示很明确,一目了然。上海交警总队有关负责人明确表示,上海路口常见的信号灯有圆形和箭头形标志,但目前上海还没有网传的“九宫格”式信号灯。

这张网传图片是自媒体的错误标注和错误解读。第一,中间的红灯和绿灯不可能同时亮;第二,如果右转是红灯,怎么会允许右转呢?
至于网络上有部分九宫格信号灯解读是自媒体的错误标注和解读。关于信号灯指示的具体含义,驾驶员应以道路交通相关法律法规为准,不要相信网上的小道消息。
新版红绿灯取消读秒?
网上还有传言称,“相较于旧版,新国标红绿灯取消了读秒”。这也是误读。
“国标2016”中没有“读秒”“倒计时”等说法。关于读秒,是根据2014年12月11日发布、2015年1月1日实施的GA/T 508-2014《道路交通信号倒计时显示器》标准执行。这是一个行业标准,并不是国标,所以不是强制执行。现实生活中看到的读秒红绿灯,由各地交警根据道路实际情况选装。
业内人士表示,是否取消信号灯读秒并没有强制性规定,各地交通管理部门可根据交通安全管理需要自行制定相关规则。
作者:白璐 邬林桦
微信编辑:安通
| 留言与评论(共有 0 条评论) “” |