
疫情防控
近 期 疫 情 防 控
公 众 健 康 提 示

近期,国内局地发生聚集性疫情和散发病例,存在一定传播风险。为有效防止疫情蔓延,山东省疾病预防控制中心发布疫情防控公众健康提示:
一、对7天内有高风险区旅居史的人员,采取7天集中隔离医学观察;对7天内有中风险区旅居史的人员,采取7天居家隔离医学观察,如不具备居家隔离医学观察条件,采取集中隔离医学观察。
二、7天内有中高风险区所在县(市、区、旗)的其他低风险区旅居史人员入鲁返鲁后,3天内开展2次核酸检测(间隔24小时),做好健康监测。
三、对尚未公布中高风险区但7天内发生社会面疫情的地区,参照中风险区执行。
四、近期有外出旅行史的人员,请密切关注疫情发生地区公布的病例和无症状感染者流调轨迹信息及中高风险区信息。有涉疫风险的人员要立即向社区(村)、住宿宾馆和单位报告,配合落实隔离医学观察。
五、发热病人、健康码“黄码”等人员要履行个人防护责任,主动配合健康监测和核酸检测,在未排除感染风险前不出行。
六、建议出行前提前通过中国政府网及国务院客户端小程序查询目的地的最新疫情防控政策,主动配合当地疫情防控措施,途中做好个人防护。
七、严格落实“戴口罩、勤洗手、常测温、少聚集”等个人防护措施,养成良好的个人卫生习惯。一旦出现发热、咳嗽、乏力等症状,立即到医疗机构发热门诊就诊,尽量避免乘坐公共交通工具。
八、建议符合条件的公众全程接种新冠病毒疫苗,提倡完成全程免疫满6个月的公众进行加强免疫。



































8月24日公布的感染者主要活动轨迹

(根据网络转载资料整理,请以当地实际情况为准)
第一部分:曾乘坐的交通工具

第二部分:经停场所
铁岭市
时间 主要场所
8月
22-23日
辽宁康亿千家实业发展有限公司;兴旺园小区e家和生活用品店;辽宁康亿千家实业发展有限公司;铁岭县凡河新区喜地花园;兴旺园成大方圆药房;兴旺园惠隆食杂超市;银州区柴河街枫情水岸52号楼;银州区银冈小区26号楼
辽宁康亿千家实业发展有限公司;兴旺园小区e家和生活用品店;沙子沟早市;银州区银冈小区26号楼对面四合面早餐店;铁岭县熊官屯;银州区银冈小区26号楼对面卢小记面食店
太原市
时间 主要场所和交通工具
居住地(工作地)
万柏林区小井峪街办公园美地小区8号楼
8月
23-24日
万柏林区小井峪街办公园美地小区8号楼、7号楼
小区南门国邦药房、太原市妇幼保健院(长风院区)
安庆市
时间 主要场所和交通工具
8月
17-20日
三桥镇核酸采样点、清河乡邮政所、清河乡永丰超市、黄墩新秀小区服装厂、怀宁县人民医院
清河乡永丰超市
三桥镇核酸采样点、三桥镇鑫百汇超市、清河乡邮政所、黄墩大江批发部
怀宁县人民医院、高河镇前进小区
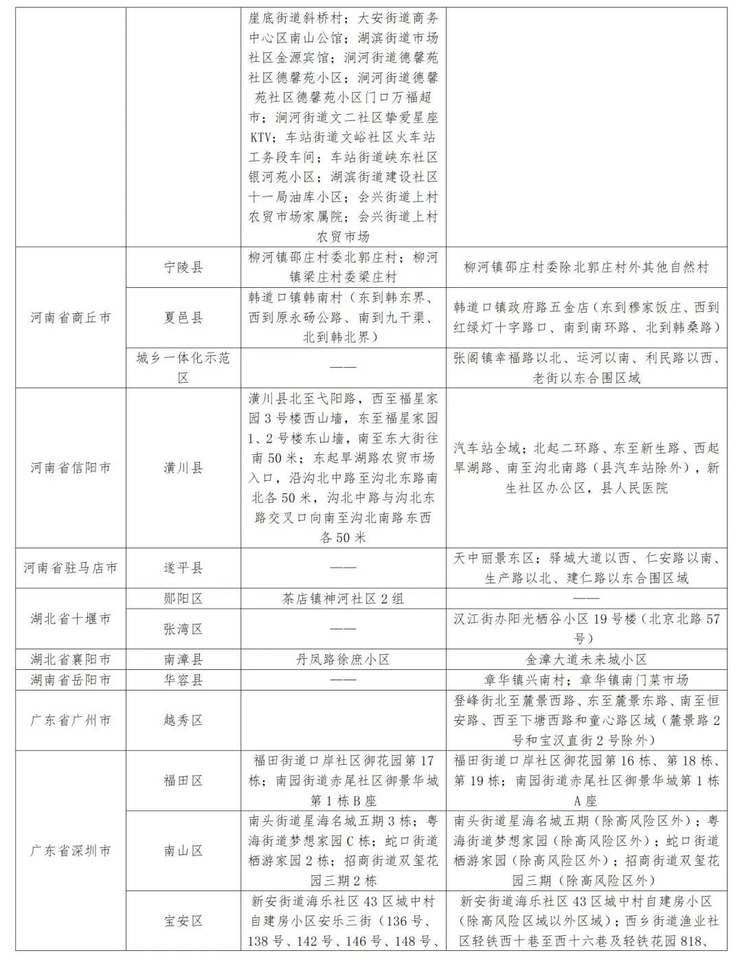
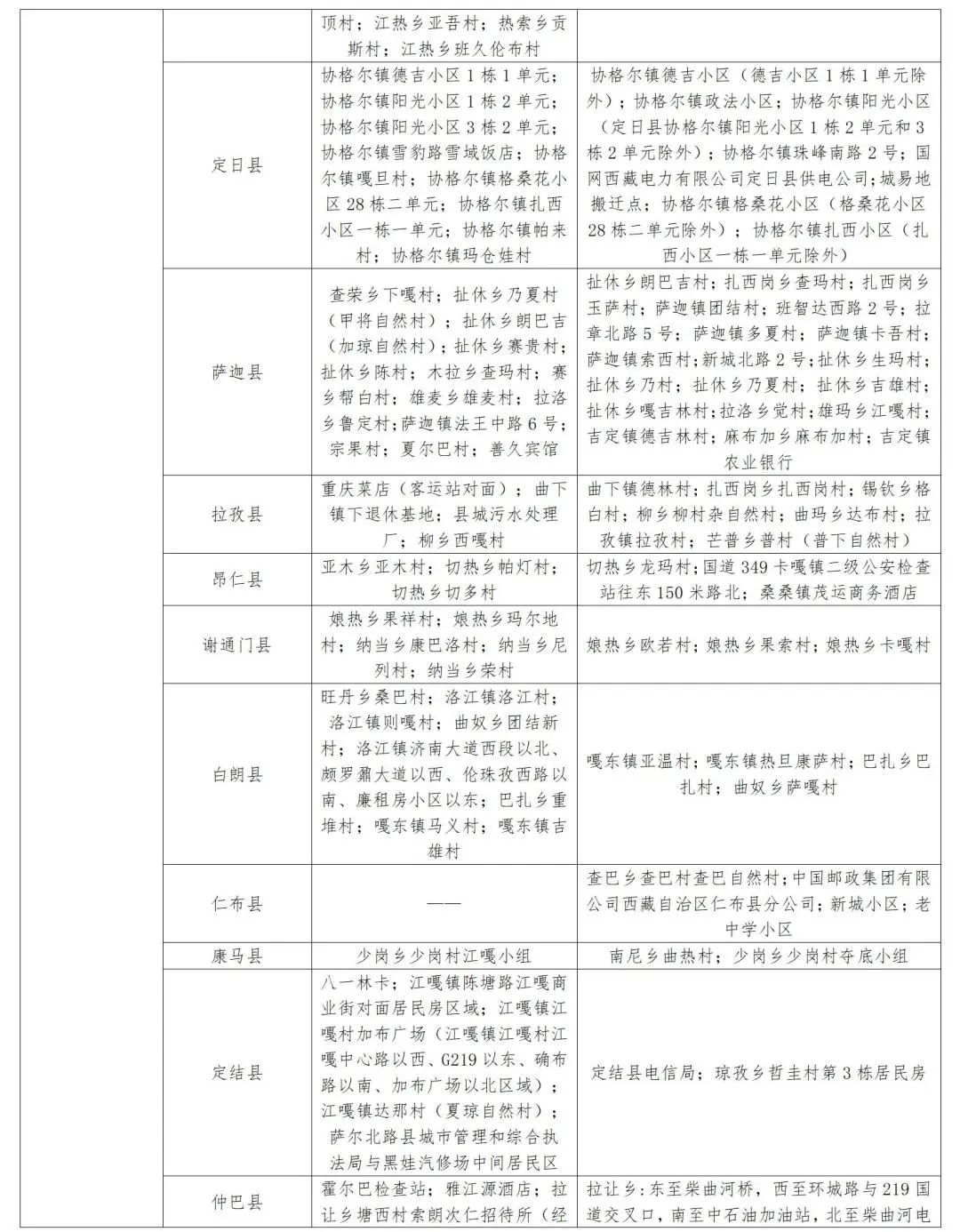
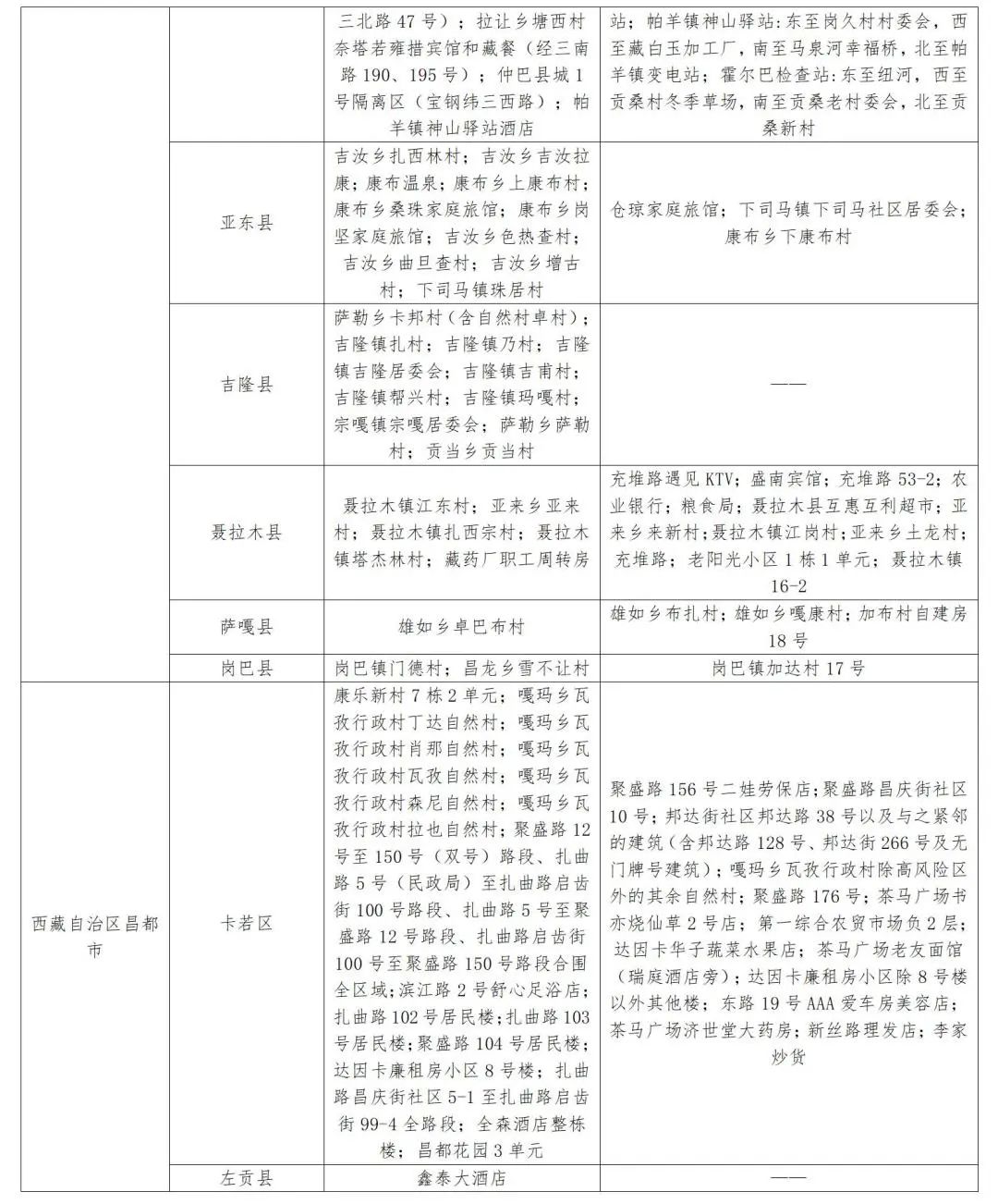
备注:已公布的中高风险区所在县(市、区),不再逐一列举轨迹涉及的具体地点。
长按下方图片,可进行同行密接人员自查

长按下方图片,可进行疫情风险等级查询


相约健康 期待您的
分享
点赞
| 留言与评论(共有 0 条评论) “” |