

为进一步强化校园交通安全宣教,不断提升学生道路交通安全意识,积极推进平安校园建设。8月23日,惠来县公安局交警大队组织民警走进县教育局,开展以“守法规知礼让安全文明出行”、“知危险会避险”、“开学第一课”等为主题的交通安全宣传活动。

为了学生的交通安全,家、校、警与全社会共策共力,教育行政部门会将交通安全教育纳入到学校的课内外教学计划当中,秉持文化知识传授与交通安全教育并重的理念,促成学生日常学习生活与安全出行习惯有机结合,全面提升中小学生的交通安全意识与文明素养,使之与现代交通安全出行环境相适应。




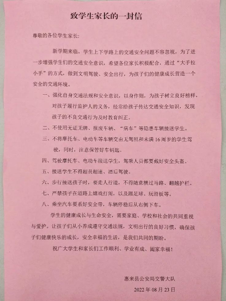
开学季前期,惠来公安交警与教育局联合将《致学生家长的一封交通安全信》传达到每位学生家长,意在提醒家长为孩子的生命安全把好第一道关,做好孩子交通安全的启蒙老师,尽到监护人的责任。



接下来,组织学校引导学生,以“我是文明交通小标兵”或“做自己的交通安全官”为主题,举行一场作文比赛。通过播放《知危险会避险》、《中小学生交通安全小课堂》、《未成年人交通安全警示片》、《安全童行》等视频课件,针对中小学生道路交通安全特点,从乘车规则、骑车规则、步行规则、警示教育等方面入手,让学生叙述对道路交通安全法规、文明交通、安全出行、警示案例等的见解;旨在让学生深刻了解交通规则,重视交通安全风险,熟知避险知识,增强交通安全主人翁意识与社会责任感。


同时,以校园为主阵地,对校车进行大检查,积极主动开展校车安全警示教育,引导学生不乘坐超员车、非法客运和货运车辆,劝导家长不租用非法营运或安全隐患车辆 接送学生,要积极举报“黑校车”和校车违法行为,推动社会群策群力、共治共享良好的道路交通环境。






少年儿童的交通安全,不仅关系到自己的幸福人生,也关系到家庭、学校的稳定,还关系到祖国的未来和希望。期盼孩子们能具备必要的交通安全知识,养成良好的规则意识和文明素养,从而健康快乐的成长,成为文明交通的践行者与守护者!
-
| 留言与评论(共有 0 条评论) “” |