
文|邢妍妍
近日,国务院第九次大督查第一督查组在山西省调研发现,当地多所学校以是否购买平板电脑为标准来分班。据报道,有学校向家长推销与第三方合作的“智慧课堂”,暗示诱导学生家长购买平板电脑资源服务,缴纳费用8800元。家长如果购买,合作公司就会“赠送”一台定制平板电脑,而且孩子也能进入“智慧班”。
看似是“自愿购买”,但不少家长担心不买会影响孩子学习,甚至产生自卑心理,只好硬着头皮掏腰包。督查组结合实地走访情况初步统计估算,2017年至今,太原市近5000名学生购买了“智慧课堂”服务,相关几家公司以此收费约2400万元。

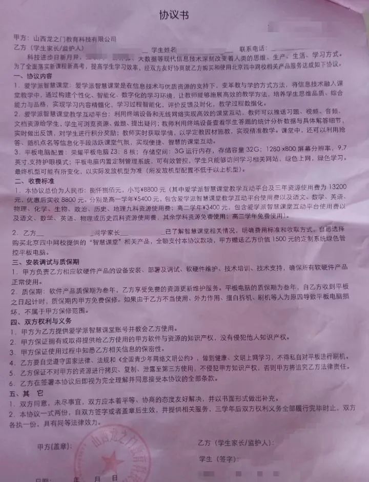
家长与第三方公司签署的协议。(国务院第九次大督查第一督查组供图)
这一醒目数字的背后,有太多问号需要被拉直。为何学校会如此执着于学生拥有一台定制的平板电脑?是否利用了家长“一切为了孩子好”的心态,实行着变相的“强买强卖”?学校与第三方合作机构背后又是否存在着某些“猫腻”?这些问题,不妨都摊到明面上来,说个清楚。
教育信息化的时代,学生们应该拥有更广阔更丰富的教育资源,但这种资源成本显然不该如数转嫁给学生和家长。对此,相关部门早就有过规定。
2019年教育部等八部门出台《关于引导规范教育移动互联网应用有序健康发展的意见》,强调“作为教学、管理工具要求统一使用的教育移动应用,不得向学生及家长收取任何费用”;2020年,教育部等五部门出台《关于进一步加强和规范教育收费管理的意见》,要求“不得强制或者暗示学生及家长购买指定的教辅软件或资料”。

图为太原市某中学校教室内的充电柜。(国务院第九次大督查第一督查组供图)
但值得警惕的是,“智慧班”现象并非偶发。浙江嘉兴、云南思茅等不少地方都曾出现过类似情况,被督促整改。如此看来,这其实已经不只是某一个省份、某一所学校的问题,而是三令五申之下,依然屡禁不止的一种乱象。
而这种乱象所破坏的,首先就是教育公平的某种秩序性。成绩优异与否、家境优渥与否,都不该左右这一公平。学校有义务去保证,每个孩子得到的教育资源都是平等的。而显然,按是否购买平板电脑将学生分在“智慧班”和“普通班”,恰恰用一种自以为智慧的“普通”标准击穿了这一底线。
如果说,曾经按成绩高低分班,尚且有那么一些激励学生努力上进的意味,那如今按“平板”分班意味着什么?不是我比你成绩好,我就能进“智慧班”,而是我家比你家有钱,我父母比你父母更舍得这8800块钱,我就能进“智慧班”。在孩子们还普遍对金钱没有更成熟观念的时候,他们就被无形灌输了这样一种思维,即有钱就能拥有更优秀的老师和更便捷的网络资源。这种导向下的教育,给孩子们心里播下的是怎样的种子,想必大家都不难想象。

太原市某学校在新生家长会上介绍“智慧班”相关情况。(国务院第九次大督查第一督查组供图)
事关教育无小事。无论其他学校是否还存在有未被曝光的“变相收费分班”等问题,都应以此来警醒反思:何为教书育人,何为教育公平,何为真正的为学生好?
热点视频推荐
更多内容
关注“光明时评”微信视频号

关注“光明日报”微信视频号


文字:邢妍妍
图片:人民日报客户端
朗诵:王茜
责编:王远方
编辑:邢妍妍 孙小婷
| 留言与评论(共有 0 条评论) “” |