羿阁 发自 凹非寺量子位 | 公众号 QbitAI
原来人生第一次喝酒后,大脑就发生了永久性改变?

没错,以前大家往往只关注长期饮酒的危害,但发表于PNAS(美国科学院院报)的一篇最新论文告诉大家:
仅仅喝一次酒 ,就足以改变大脑神经元的形态,并增加未来酒精成瘾的风险。
更重要的是,这个变化将是不可逆的。

值得一提的是,虽然本次实验还仅仅建立在小鼠和果蝇身上,但研究人员认为这一结论对人类也同样适用。
是不是感觉常识被颠覆?赶紧来看看科学家们是怎么得出这一结论的。
大脑的变化有哪些?
在该研究中,研究人员在果蝇和小鼠身上进行实验,观察了单次酒精摄入对其分子、细胞和行为带来的影响。
首先,他们选择了对小鼠的海马体进行研究。
海马体,是公认大脑中特别容易受到酒精中毒影响的区域,并且海马体介导的行为长期以来一直被认为对乙醇的急性影响非常敏感。
除此之外,由于海马细胞构筑和组成体系简单,且海马可以从大脑中移出切成脑片,在体外存活数小时,因此是研究突触传递的理想部位。
研究人员对幼龄小鼠的离体海马切片进行了蛋白质组学筛选,发现几十种蛋白质在急性乙醇刺激下显著改变了它们的突触丰度。
这也意味着,神经元突触之间的平衡被打破了。

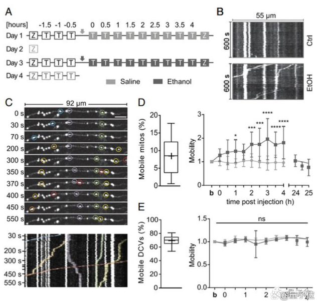
另外,研究人员还发现,线粒体在介导乙醇依赖性细胞的变化方面至关重要。
他们用双光子显微镜成像观察到,酒精摄入后线粒体迁移也受到了干扰,这一结果使上述的离体实验结果在活体小鼠的大脑中得到了很好的再现。

根据上述两个发现,研究人员推测,这些依赖乙醇的细胞变化是成瘾行为发展的关键基质。
他们通过在一个成年果蝇的乙醇奖励模型中专门阻断线粒体运输来测试这个想法。
与小鼠和人类相似,与乙醇摄入相关的积极记忆的形成依赖于果蝇模型中的多巴胺能神经元。
通过敲除Miro和Milton这两种已知的结合蛋白,可以消除乙醇中毒时对气味线索的偏好。

这两种机制,即长期内稳态结构重塑和线粒体迁移,也可以解释在小鼠身上所做的观察,即单次暴露于醉人剂量的乙醇可增加酒精消费和酒精复发。
虽然实验结果是建立在小鼠和果蝇身上,但研究人员表示,促成这种复杂成瘾的过程在物种间是相似的,这意味着,在人类中也有类似的作用。
这也说明,其实我们在第一次喝酒后,大脑就已经产生了这些永久性变化,并且这也是造成后期酒精中毒和酒精成瘾现象的关键风险因素。
研究团队
本篇论文的作者是一个来自海德堡大学、曼海姆大学和科隆大学等的研究小组。
共同一作有三位,分别是Johannes Knabbe、Jil Protzmann和Niklas Schneider,通讯作者是Sidney B. Cambridge,均来自海德堡大学。
论文链接附在文末,感兴趣的小伙伴们赶紧来看看吧。
话说回来,你第一次喝酒(大脑变异)是在几岁?
| 留言与评论(共有 0 条评论) “” |