
疫情防控
近 期 疫 情 防 控
公 众 健 康 提 示

近期,国内局地发生聚集性疫情和散发病例,存在一定传播风险。为有效防止疫情蔓延,山东省疾病预防控制中心发布疫情防控公众健康提示:
一、对7天内有高风险区旅居史的人员,采取7天集中隔离医学观察;对7天内有中风险区旅居史的人员,采取7天居家隔离医学观察,如不具备居家隔离医学观察条件,采取集中隔离医学观察。
二、7天内有中高风险区所在县(市、区、旗)的其他低风险区旅居史人员入鲁返鲁后,3天内开展2次核酸检测(间隔24小时),做好健康监测。
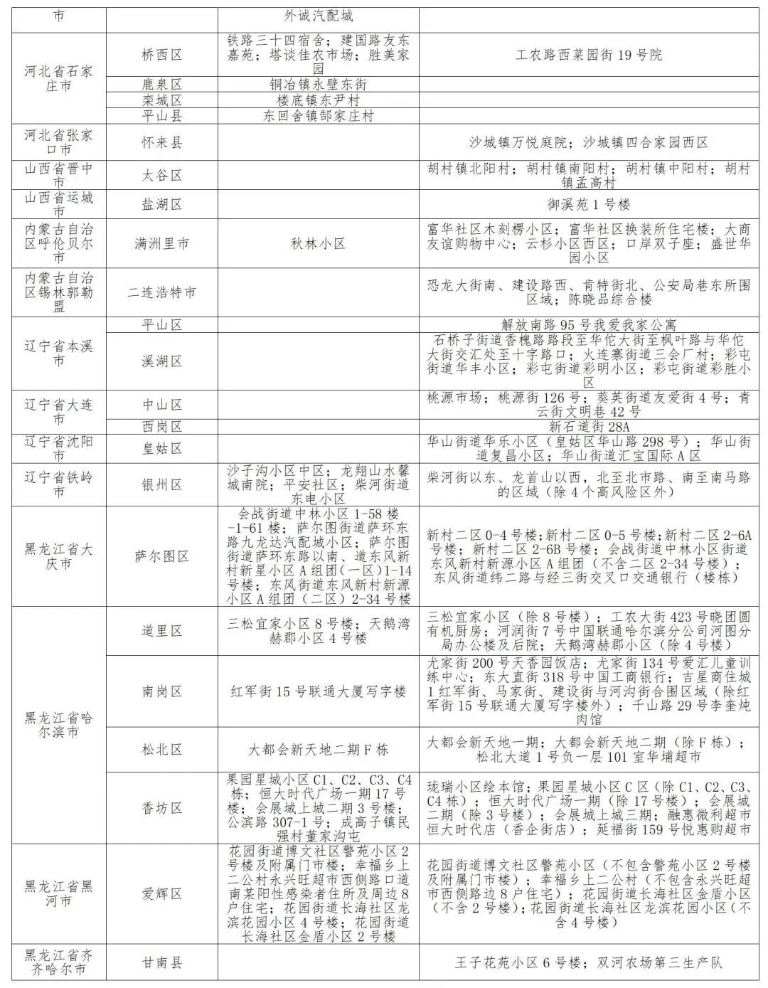
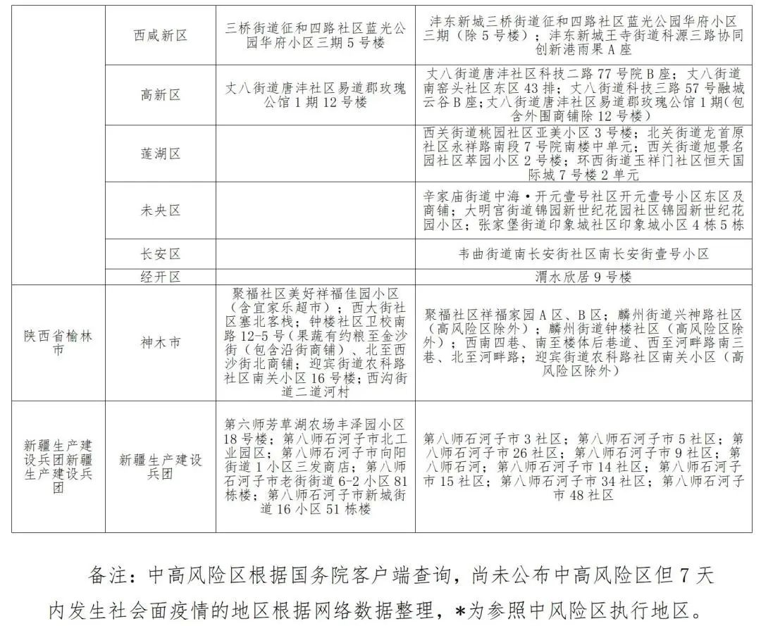
三、对尚未公布中高风险区但7天内发生社会面疫情的地区,参照中风险区执行。
四、近期有外出旅行史的人员,请密切关注疫情发生地区公布的病例和无症状感染者流调轨迹信息及中高风险区信息。有涉疫风险的人员要立即向社区(村)、住宿宾馆和单位报告,配合落实隔离医学观察。
五、发热病人、健康码“黄码”等人员要履行个人防护责任,主动配合健康监测和核酸检测,在未排除感染风险前不出行。
六、建议出行前提前通过中国政府网及国务院客户端小程序查询目的地的最新疫情防控政策,主动配合当地疫情防控措施,途中做好个人防护。
七、严格落实“戴口罩、勤洗手、常测温、少聚集”等个人防护措施,养成良好的个人卫生习惯。一旦出现发热、咳嗽、乏力等症状,立即到医疗机构发热门诊就诊,尽量避免乘坐公共交通工具。
八、建议符合条件的公众全程接种新冠病毒疫苗,提倡完成全程免疫满6个月的公众进行加强免疫。















8月28日公布的感染者主要活动轨迹

(根据网络转载资料整理,请以当地实际情况为准)
第一部分:曾乘坐的交通工具

第二部分:经停场所
太原市
时间 主要场所
居住地(工作地)
太原市迎泽区桃园四巷27号,山西诚信市政建设有限公司、清徐县清源镇大北村小区、山西美锦华盛新材料有限公司、小店区阳光揽胜小区
8月
21-26日
凤仪街全羊馆、全羊馆附近台球厅、喜来登
陈家面馆
东于村、友余饭店(凤仪街)、东娱桌球
迎泽区桃园四巷27号、水西关桃园路口肯德基、中北大学项目工地、亲贤街尚源美食城、浦东雅典果真鲜水果店
山西诚信市政建设有限公司第三分公司、清徐县凤仪街西延工程项目部、凤仪街炒面馆
王府井地下一层生活超市、中铁十七局集团有限公司中心医院核酸采样点、李家庄菜市场、阳光揽胜底商六味斋、清徐县六合村核酸采样点
成都市
时间 主要场所和交通工具
居住地(工作地)
大邑县苏家正街197号、锦江区锦江城市花园1期、锦江区鑫苑名家1期、锦江区银木佳苑小区、锦江区锦江逸家小区、锦江区鑫苑名家2期、武侯区园中园北苑小区、锦江区锦江城市花园2期、龙泉驿区千和意境小区、锦江区人居锦城峰荟·荟菁阁小区、锦江区锦江逸家小区、龙泉驿区天悦国际龙栖台2期、锦江区东洪广厦小区、锦江区四海逸家3期、锦江区华韵天府小区、锦江区鑫苑名家1期、锦江区卓锦城6期、锦江区锦江城市花园小区、锦江区锦蓉佳苑小区、锦江区锦江城市花园3期、新都区我的大学小区、锦江区卓锦城6期、锦江区绿地468公馆2期、锦江区合能锦城小区、锦江区四海逸家2期、锦江区东锦瑞苑小区、锦江区锦江城市花园3期、锦江区华韵天府小区、锦江区蓝润V客东都1期、锦江区蓝谷地5期、锦江区爱民街17号大院、新都区华美小区、新都区达令港小区、武侯区武青嘉苑小区、锦江区成功红树林小区、金牛区电建地产洺悦玺小区、锦江区绿地468云玺5期、锦江区锦城峰荟·荟澜阁小区、郫都区中铁瑞景茗城1期、锦江区锦蓉佳苑小区、锦江区华都美林湾小区、锦江区鑫名家2期、龙泉驿区霏红榭小区、龙泉驿区果壳里的城2期、新都区旺府豪庭小区、锦江区卓锦城3期、武侯区锦翠北苑小区、锦江区卓锦城4期、锦江区绿地468云玺4期、锦江区静居寺路20号、锦江区绿地468公馆3期、锦江区东润理想居C区、锦江区华熙528艺术村盈都小区、锦江区东景家园小区、锦江区绿地468云锦6期、锦江区锦蓉佳苑小区、锦江区锦江城市花园3期、锦江区锦城峰荟·荟澜阁小区、锦江区东洪广厦小区、锦江区锦江城市花园2期、锦江区卓锦城4期、高新区南城都汇4期汇尚园小区、锦江区鑫苑名家1期、成华区富临·沙河新城小区、成华区二环路北四段4号、金牛区华润龙湾御府小区、锦江区锦江逸家小区、锦江区锦江城市花园1期、锦江区蓝润V客东都1期、锦江区华韵天府小区、锦江区东锦瑞苑小区、成华区富临·沙河新城小区、锦江区锦尚春天B区、锦江区华韵天府小区、锦江区卓锦城6期、锦江区鑫苑名家2期、金牛区电建地产洺悦玺小区、天府新区锦鹿溪河畔小区、锦江区静居寺路20号
泸州市
时间 主要场所和交通工具
居住地
(工作地)
龙马潭区安宁街道云台社区玉带河畔小区
8月
26-27日
江阳区迎晖路新华文轩书店
沱二桥交警岗亭、红星路90号、西南医科大学附属中医医院发热门诊
哈尔滨市
时间 主要场所和交通工具
居住地
(工作地)
香坊区果园星城小区、香坊区会展城上城小区2期、香坊区恒大时代广场、道里区三松宜家小区
8月
20-27日
香坊区果园星城广场(延福街85号)
道外区金凯莱床垫(红旗家具城二楼)、香坊区滋府蛋糕(哈东万达店)、 荣耀授权服务中心(红博会展购物广场店)、华为授权体验店(红博中央公园)、小米之家(红博中央公园店)
南岗区吉星商住城、中国工商银行(南岗区东大直街318号)、南岗区沙记赛索(革新店)
南岗区新大地超市(红军街15号)、南岗区吉星商住城、中国联通哈尔滨市分公司(河图分局)、中国电信客户服务中心(先锋路469号)
机动通信局(南岗区文君街63-2号)、中国联通哈尔滨市分公司(河图分局)、 南岗区吉星商住城、 道里区丁香小吃(崂山路)、南岗区老四川风味(国民街店)、南岗区凯德广场(学府路店)一楼UR服装店、南岗区潮汕私家小厨(人和街43-3号)、南岗区凯德广场(学府路店)负一楼甘食记成都肥肠粉、南岗区融惠微利便利店(人和街43-9号)、 友谊宫宾馆、香坊区新天地超市(果园街店)
香坊区百特佰购物广场(果园店)
南岗区吉星商住城、 中国联通哈尔滨市分公司(河图分局)、南岗区奋斗路副食品商场(果戈里大街370号)、香坊区悦惠购生鲜超市(延福街159号)、香坊区融惠微利超市(恒大时代店)
香坊区融惠微利超市(恒大时代店)
备注:已公布的中高风险区所在县(市、区),不再逐一列举轨迹涉及的具体地点。
长按下方图片,可进行同行密接人员自查

长按下方图片,可进行疫情风险等级查询


相约健康 期待您的
分享
点赞
在看
| 留言与评论(共有 0 条评论) “” |