不得串通涨价 操纵市场价格!成都发布市场价格行为提醒告诫书

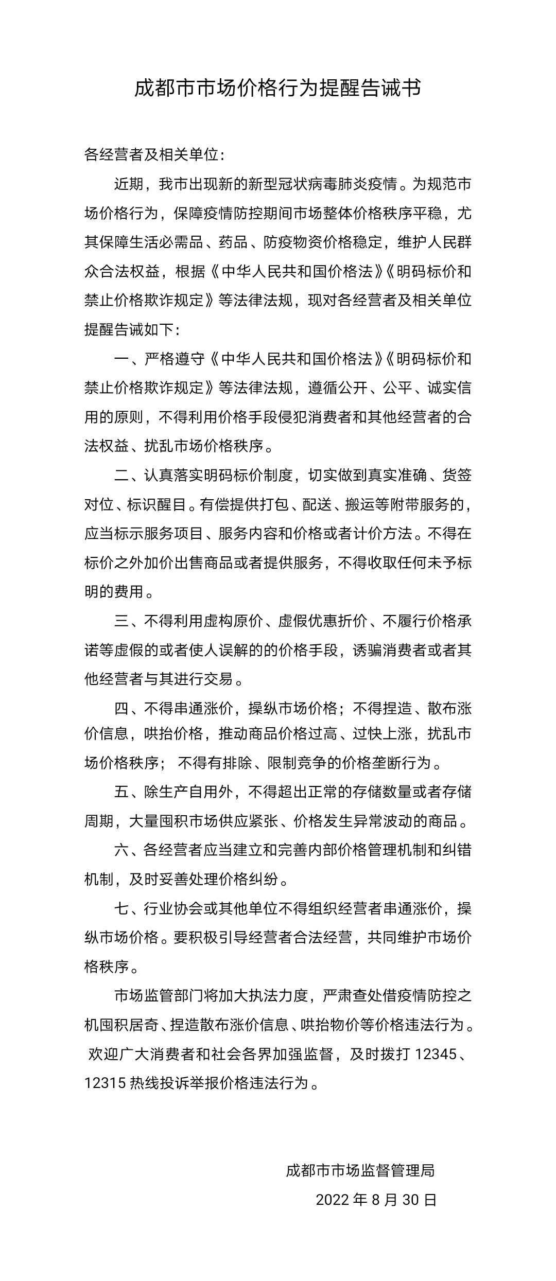
    近期,成都出现新的新型冠状病毒肺炎疫情。为规范市场价格行为,保障疫情防控期间市场整体价格秩序平稳,尤其保障生活必需品、药品、防疫物资价格稳定,维护人民群众合法权益,根据《中华人民共和国价格法》《明码标价和禁止价格欺诈规定》等法律法规,成都市市场监管局今天发布市场价格行为提醒告诫书,对各经营者及相关单位提醒告诫。(详情请看图)

记者 康沙

图片 成都市市场监管局


发表评论
留言与评论(共有 0 条评论) “”
   
验证码:

相关文章

推荐文章