封面新闻记者 李茂佳
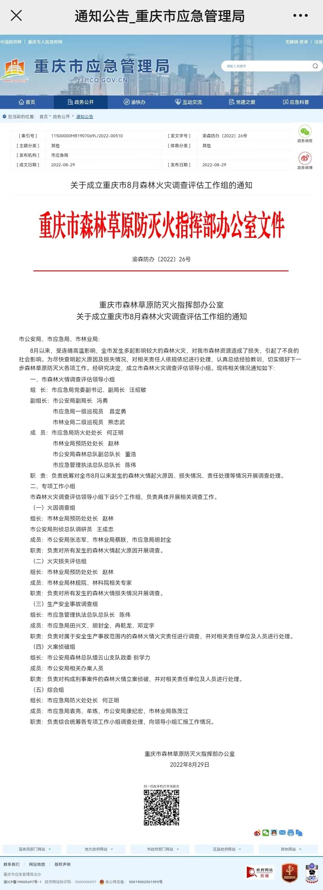
8月30日,封面新闻从重庆市应急管理局官方网站获悉,针对今年8月重庆多地突发森林火灾,重庆市森林草原防灭火指挥部办公室下发了《关于成立重庆市8月森林火灾调查评估工作组的通知》。
这份《通知》显示,8月以来,受连晴高温影响,重庆全市发生多起影响较大的森林火灾,对重庆森林资源造成了损失,引起了不良的社会影响。为尽快查明起火原因及损失情况,对相关责任人依规依纪进行处理,认真总结经验教训,切实做好下一步森林草原防灭火各项工作。经研究决定,成立重庆市森林火灾调查评估领导小组。
《通知》还显示,领导小组由重庆市应急管理局、重庆市公安局、重庆市林业局等三个市级部门负责人及相关业务处室负责人组成。其职责是负责统筹对全市8月以来发生的森林火情起火原因、损失情况、责任处理等情况开展调查处理。
在领导小组下,还设立了5个专项工作组,具体包括:火因调查组,负责对所有发生的森林火情起火原因开展调查;火灾损失评估组,负责对所有发生的森林火情损失情况开展调查;生产安全事故调查组,负责对属于安全生产事故范围内的森林火情火灾责任进行调查,并对相关责任单位及人员进行处理;火案侦破组,负责对构成刑事案件的森林火情立案侦破,并对相关责任单位及人员进行处理;综合组,负责综合统筹各专项工作小组调查处理,向领导小组汇报工作情况。

重庆市应急管理局官方网站截屏图。
| 留言与评论(共有 0 条评论) “” |