8月29日,国家药监局官网发布关于20批次药品不符合规定的通告,涉藿香正气水、沉香化滞丸等。

经中国食品药品检定研究院等6家药品检验机构检验,标示为郑州瑞龙制药股份有限公司等9家企业生产的紫草等20批次药品不符合规定。
20批次不符合规定药品名单如下,
快看看你家药箱有吗?
(点击可查看大图)



相关情况通告如下
● 经福建省食品药品质量检验研究院检验,标示为山西太原药业有限公司(原太原制药厂)生产的2批次二羟丙茶碱注射液不符合规定,不符合规定项目为可见异物。
● 经吉林省药品检验研究院检验,标示为河北扁鹊制药有限公司生产的1批次沉香化滞丸不符合规定,不符合规定项目为装量差异。
● 经江西省药品检验检测研究院检验,标示为四川天府康达药业集团府庆制药有限公司、太极集团四川南充制药有限公司生产的3批次藿香正气水不符合规定,不符合规定项目为甲醇量。
● 经广东省药品检验所检验,标示为长春普华制药股份有限公司生产的1批次龙泽熊胆胶囊不符合规定,不符合规定项目为微生物限度。
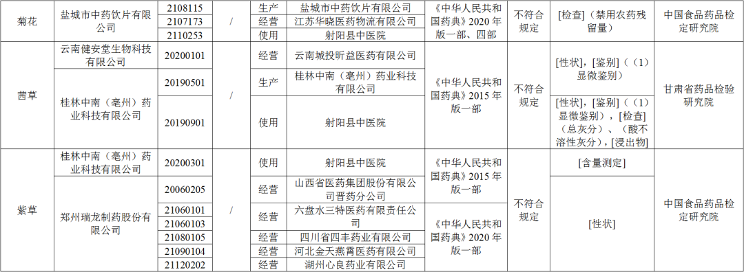
● 经中国食品药品检定研究院检验,标示为盐城市中药饮片有限公司生产的3批次菊花不符合规定,不符合规定项目为禁用农药残留量。
● 经甘肃省药品检验研究院检验,标示为云南健安堂生物科技有限公司生产的1批次茜草不符合规定,不符合规定项目包括性状、鉴别;标示为桂林中南(亳州)药业科技有限公司生产的2批次茜草不符合规定,不符合规定项目包括性状、鉴别、总灰分、酸不溶性灰分、浸出物。
● 经中国食品药品检定研究院检验,标示为桂林中南(亳州)药业科技有限公司生产的1批次紫草不符合规定,不符合规定项目为含量测定;标示为郑州瑞龙制药股份有限公司生产的6批次紫草不符合规定,不符合规定项目为性状。
对上述不符合规定药品,药品监督管理部门已要求相关企业和单位,采取暂停销售使用、召回等风险控制措施,对不符合规定原因开展调查并切实进行整改。
国家药品监督管理局要求相关省级药品监督管理部门,依据《中华人民共和国药品管理法》组织对上述企业和单位存在的涉嫌违法行为立案调查,并按规定公开查处结果。
来源:山西晚报全媒体综合
| 留言与评论(共有 0 条评论) “” |