最近又有台风生成!
而且来的还不是小家伙~
先给大家看看它的身份证


像不像一只大眼睛

它叫“轩岚诺”
超强台风级!!!

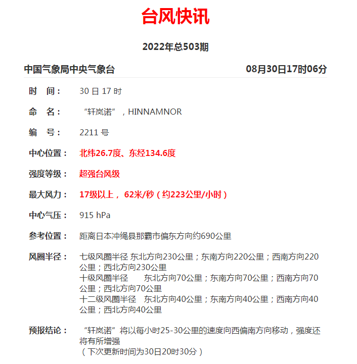
据中央气象台消息,
今年第11号台风“轩岚诺”
已于8月30日凌晨2点钟
由强台风级加强为超强台风级

台风“轩岚诺”加强为超强台风级
31日起影响我国东部海域
8月28日下午
今年第11号台风“轩岚诺”
在西北太平洋洋面上生成
8月30日凌晨2点
“轩岚诺”已由强台风级加强为
超强台风级
30日早晨5点,其中心位于日本冲绳县那霸市偏东方向大约1060公里的西北太平洋洋面上,就是北纬27.0度、东经138.3度,中心附近最大风力有16级(55米/秒),中心最低气压为930百帕,七级风圈半径180-250公里,十级风圈半径70-80公里,十二级风圈半径50公里。

预计,“轩岚诺”将以每小时30公里左右的速度向偏西方向移动,强度继续加强,最强可达超强台风级(58-65米/秒,17级及以上),并逐渐向琉球群岛南部海域靠近,于31日白天开始影响我国东部海域。
据@中国天气,气象分析师王伟跃表示,由于目前海水温度高、水汽条件充沛,为台风发展增强提供助力,但冷空气、副热带高压等影响因素复杂,“轩岚诺”还可能是今年来预报路径变数最大的台风。影响这个台风的因素复杂,后期还需继续关注。
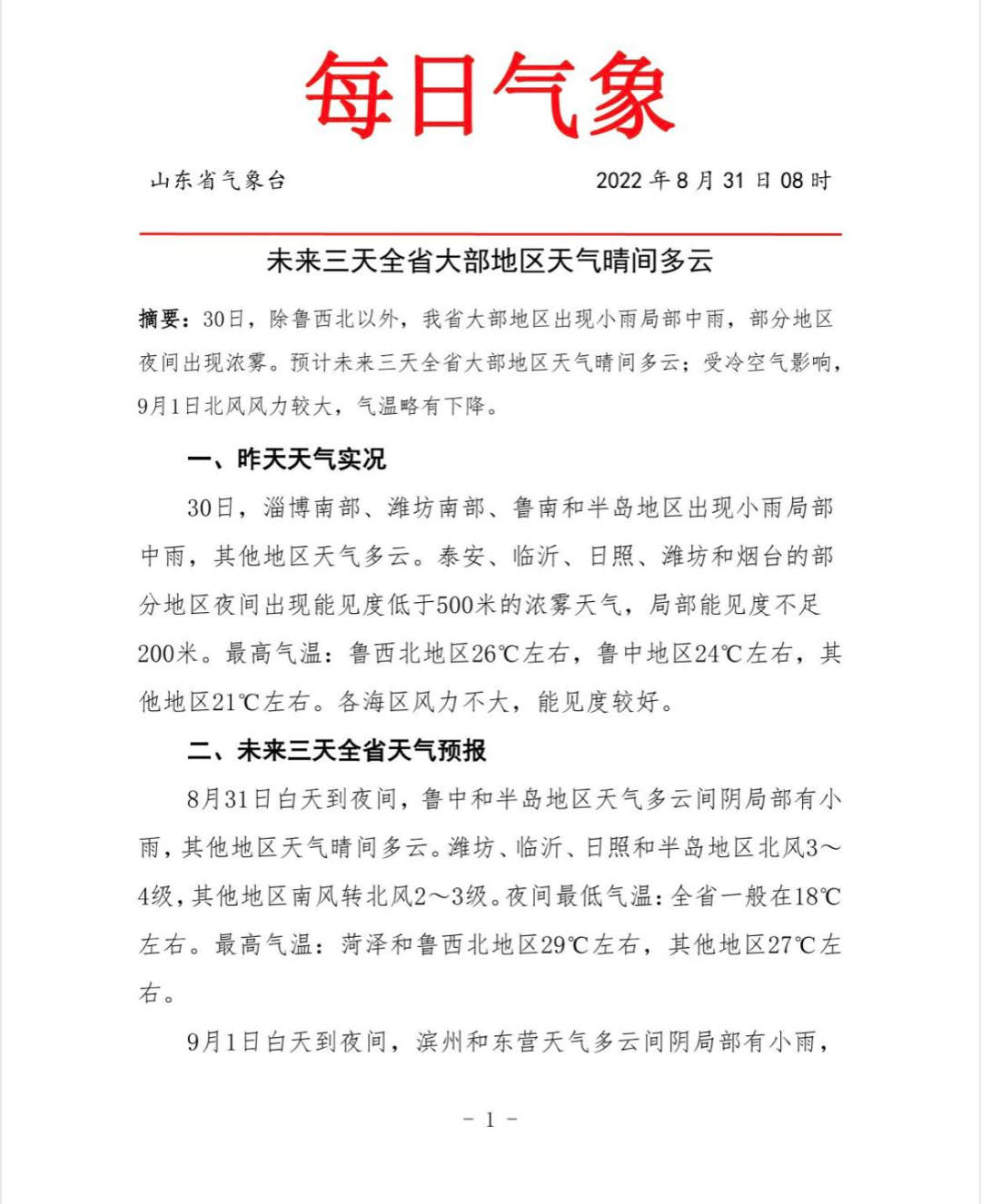
山东接下来几天的天气


山山提醒
外出请随身携带雨具
注意出行安全

往期推荐
停运!停业!非必要不外出!山东这里加强管控!上午,新增4例本土无症状!

山东7市大雨、暴雨!气温降至15℃!今天开始!

痛心!跳个广场舞,2死2伤!

▌来源:中央气象、山东天气
▌制作:山东消防全媒体工作中心
▌编辑:武秀英 校对:林威
| 留言与评论(共有 0 条评论) “” |