
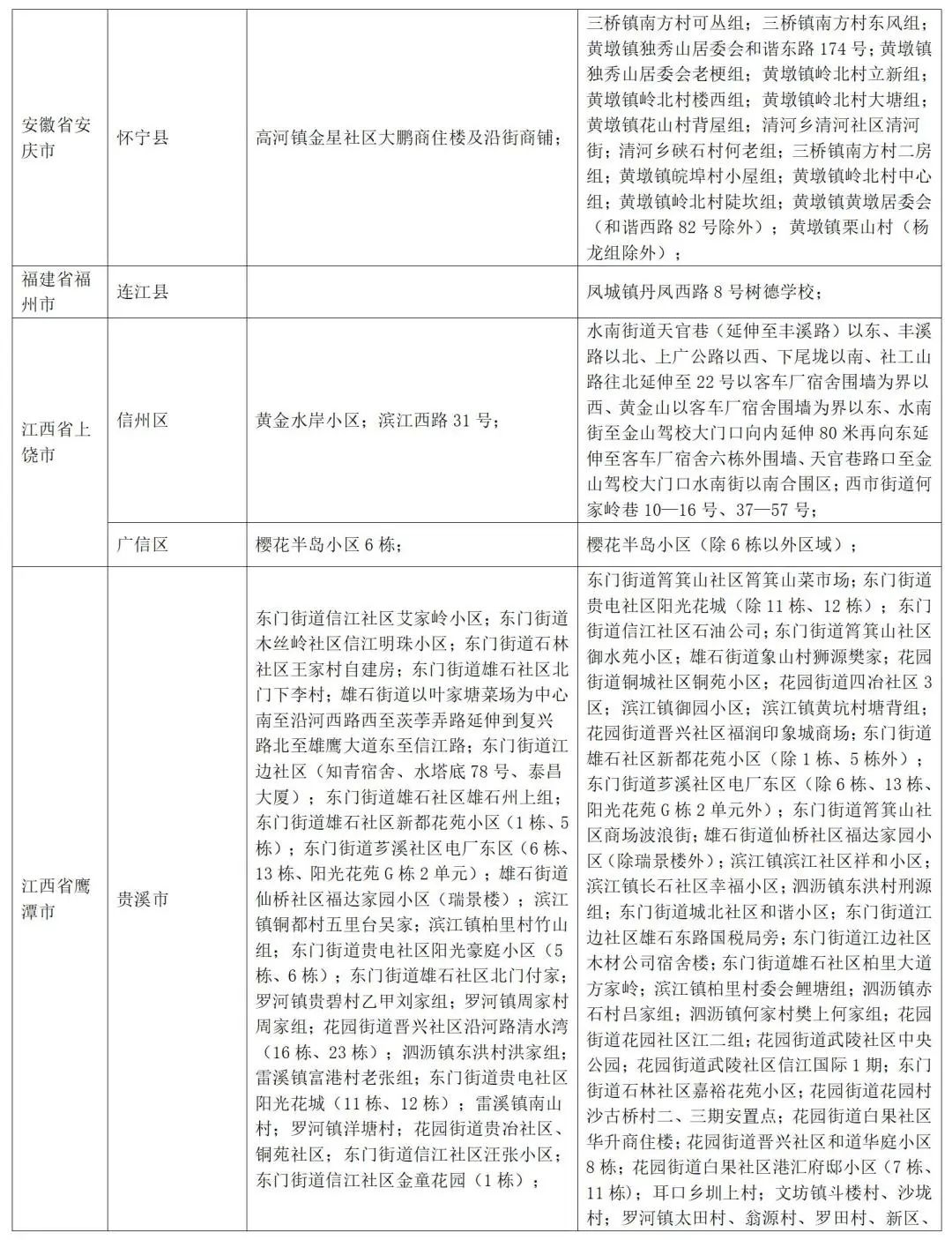
疫情防控
近 期 疫 情 防 控
公 众 健 康 提 示

近期,国内局地发生聚集性疫情和散发病例,存在一定传播风险。为有效防止疫情蔓延,山东省疾病预防控制中心发布疫情防控公众健康提示:
一、对7天内有高风险区旅居史的人员,采取7天集中隔离医学观察;对7天内有中风险区旅居史的人员,采取7天居家隔离医学观察,如不具备居家隔离医学观察条件,采取集中隔离医学观察。
二、7天内有中高风险区所在县(市、区、旗)的其他低风险区旅居史人员入鲁返鲁后,3天内开展2次核酸检测(间隔24小时),做好健康监测。
三、对尚未公布中高风险区但7天内发生社会面疫情的地区,参照中风险区执行。
四、近期有外出旅行史的人员,请密切关注疫情发生地区公布的病例和无症状感染者流调轨迹信息及中高风险区信息。有涉疫风险的人员要立即向社区(村)、住宿宾馆和单位报告,配合落实隔离医学观察。
五、发热病人、健康码“黄码”等人员要履行个人防护责任,主动配合健康监测和核酸检测,在未排除感染风险前不出行。
六、建议出行前提前通过中国政府网及国务院客户端小程序查询目的地的最新疫情防控政策,主动配合当地疫情防控措施,途中做好个人防护。
七、严格落实“戴口罩、勤洗手、常测温、少聚集”等个人防护措施,养成良好的个人卫生习惯。一旦出现发热、咳嗽、乏力等症状,立即到医疗机构发热门诊就诊,尽量避免乘坐公共交通工具。
八、建议符合条件的公众全程接种新冠病毒疫苗,提倡完成全程免疫满6个月的公众进行加强免疫。











































8月30日公布的感染者主要活动轨迹

(根据网络转载资料整理,请以当地实际情况为准)
第一部分:曾乘坐的交通工具
无
第二部分:经停场所
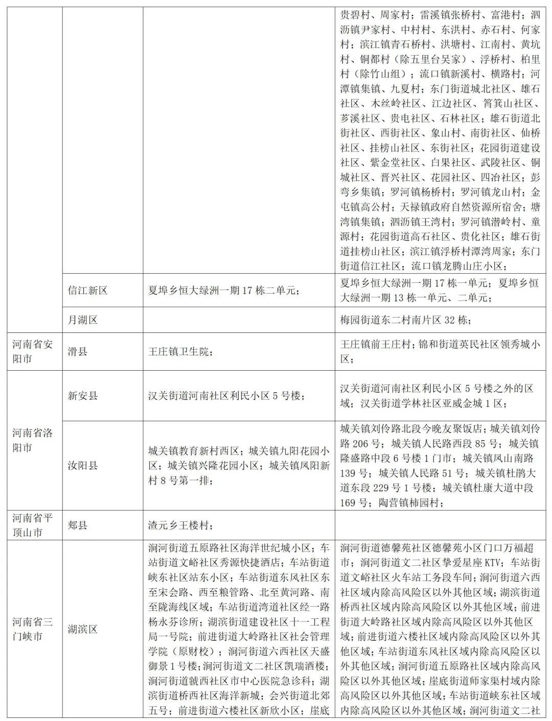
武汉市
时间 主要场所
居住地(工作地)
黄陂区滠口街白沙咀24号、江汉区汉兴街长港路303号、江汉区汉兴街常青二垸、江汉区万松街青年路239号附4号旁待拆迁房、江夏区郑店街崇岭村附近、江夏区郑店街桃花谷生态农业园、黄陂区盘龙城288社区、黄陂区刘店瑞祥熙园、黄陂区滠口街阳逻湾小区、黄陂区滠口南湖村21队、黄陂区滠口街阳逻湾小区、东西湖区将军路街翠林居
8月
23-29日
滠口街集贸市场、芙蓉兴盛(绿蝶路店)
滠口街集贸市场、天禧佳生活超市
土灶王酒店(段岭庙街)、珍友味土菜馆、天禧佳生活超市
泓阳小馆、土灶王酒店(段岭庙街)、天禧佳生活超市、芙蓉兴盛便利店(阳逻湾小区)、中北路9号长城汇T1座5层、鲜鱼糊汤粉(堤角前街)、同乐副食、乡村新人家餐馆(段岭庙)
蓬进副食(段岭庙)、博蕊食品超市、中百超市(郑店)、郑店街菜市场、滠口街集贸市场、天禧佳生活超市、土特产低价直销店(堤角菜场)、盛世江城6栋、许天乐综合超市(段岭庙街店)
中百超市(郑店)、博蕊食品超市、盛世江城6栋、川娃私房菜(常青一路店)、同乐副食、怡语超市
沙县小吃(郑店街店)、郑店街菜市场、富丽超市(滠口)
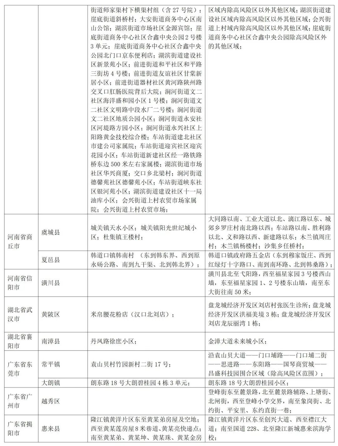
成都市
时间 主要场所和交通工具
8月
28-29日
温江区涌泉街道彩叠园(温江区鹏程路808号)、温江区涌泉街道彩叠园小区优之品超市、温江区涌泉街道凤凰社区丰巢柜旁边核酸采集点
温江区公平街道美茵河谷(温江区同兴东路398号)、中国电信营业厅(温江区同兴东路339号)、温江全牛宴饭店(温江区天府路西段48号)
深圳市
时间 主要场所和交通工具
主要活动轨迹
福田区福田街道鱼你在一起(会展中心店)、奈雪的茶(福田cocopark店)、吕记促肉捞面潮汕原味汤粉王、福保街道上上家园生活超市(石厦碉楼店)、莲花街道北京大学深圳医院发热门诊、永鸿连锁超市(景田路3号)、711便利店(金色假日名苑店)、华强北街道工艺大厦废品站、乐家便利超市(华强北店)、一路发报刊亭(燕南地铁站A出口)、家顺源士多店、美木烧烤(燕南店)、深勘大厦、华强电子世界(深圳三店)、海外装饰大厦、南园街道鲜多多超市(南园店)、惠美多生活超市、佳宜生活超市(东园路)、明亮生活超市、家和乐生活超市、故乡新派·烧烤铁锅炖、兰州牛肉拉面(南园路19号)、玉福楼、新城市广场、嘉荣源商店、鑫惠家生活超市、奈雪的茶(新城市广场店)、初雅·style美甲美容美睫、朱记麻辣烫(赤尾大门店)、泥沟厚弥粥(赤尾三坊43栋102)、南阳照相馆(南园路)、快之店、础辉商店、聪聪百货、宝安区福海街道优德国际SPA·健身会所(禾田大厦店)、神掌萌(福永店)、南山区粤海街道深圳湾科技生态园二区9栋、罗湖区黄贝街道香格丽雅医疗美容诊所、金点蛋糕(峰景台店)、电信东湖营业厅、翠竹街道维恩集团、桂园街道极上万膳日本料理(KKMALL店)、联合宠物医院(中心分院)、龙华区民治街道碧水龙庭、佐牛佑汤店、百果园(碧水龙庭店)、美佳生活超市(龙华大道店)、营养早餐(龙华大道店)、明源新鲜果园(樟坑店)、湖南老麻辣烫龙华街道星河iCO(龙华店)、龙华区人民医院发热门诊、龙岗区吉华街道志平生活超市、伟青五金店、大鹏新区葵涌街道阿元海鲜餐厅
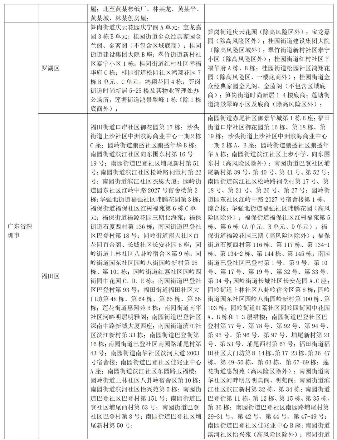
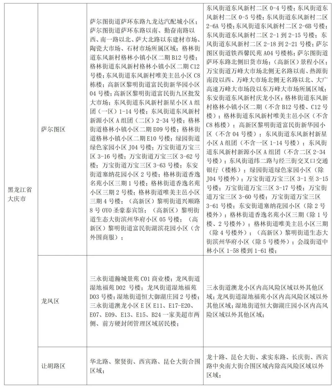
大庆市
时间 主要场所和交通工具
居住地
(工作地)
萨尔图区萨大路五交化一区、二区、市高新区湖滨花园17号楼、萨尔图区钢材市场、高新区湖滨花园外围4号楼、高新区九区批发市场锅炉房、高新区圣豪泰宾馆、让胡路区唐人宾馆院内平房、龙凤区华溪龙城二期41号楼、高新区九区批发市场院内、高新区九区批发市场服务楼、萨尔图区滨州华府5号楼、萨尔图区唯美主邑三期4号楼、萨尔图区香逸名苑三期2号楼
8月
20-28日
萨大路钢材市场、萨尔图好管家水暖批发、开门红鱼头泡饼(建设路店)、萨尔图会强超市
九区批发市场、一家美超市(格林小镇2期店)、一家美超市(香逸名苑店)、湖滨花园广场、萨大路钢材市场、利群超市(湖滨花园外围4号楼)、新跃生活超市(萨尔图纬十一路)、湖滨花园广场、昆购超市(新城枫景店)、庆购超市(滨州华府店)、盈之鑫超市(建材市场西北侧)、萨大路陶瓷大市场
九区批发市场、湖滨花园广场、一家美超市(格林小镇2期店)、萨大路钢材市场、九区批发市场锅炉房楼梯平台、瀚城星苑社区东门、湖滨花园广场、大庆人民医院北院普外科门诊、萨大路陶瓷大市场、唯美主邑三期6号楼社区活动室、一家美超市(格林小镇2期店)
九区批发市场、萨尔图区政府食堂、湖滨花园广场、一家美超市(格林小镇2期店)、银河太阳城一口猪、湖滨花园广场、盈之鑫超市(建材市场西北侧)
九区批发市场、一家美超市(格林小镇2期)、乾和城小区、湖滨花园广场
九区批发市场、一家美超市(格林小镇2期)、湖滨花园广场、海东超市(滨州华府)、瀚城星苑社区东门、湖滨花园广场、盈之鑫超市(建材市场西北侧)、琦逍家零食店(大悦城老店)
九区批发市场、一家美超市(格林小镇2期)、湖滨花园广场、盛景公寓楼下、盛景公寓楼下、会强超市(萨尔图五交化一区)
九区批发市场、一家美超市(格林小镇2期)、湖滨花园广场、昆购超市(让胡路区龙岗店)、种子农药(龙凤大街)、盛景公寓楼下、雨微超市(湖滨花园1号楼)、维也纳音乐花园小区、利群超市(湖滨花园外围4号楼)、添添好生活超市(湖滨花园17号楼)
九区批发市场锅炉房楼下、九区批发市场锅炉房楼梯平台、九区批发市场、滨州华府逗妮开心快递点、滨州华府西门玉米店、滨州华府15号楼2单元
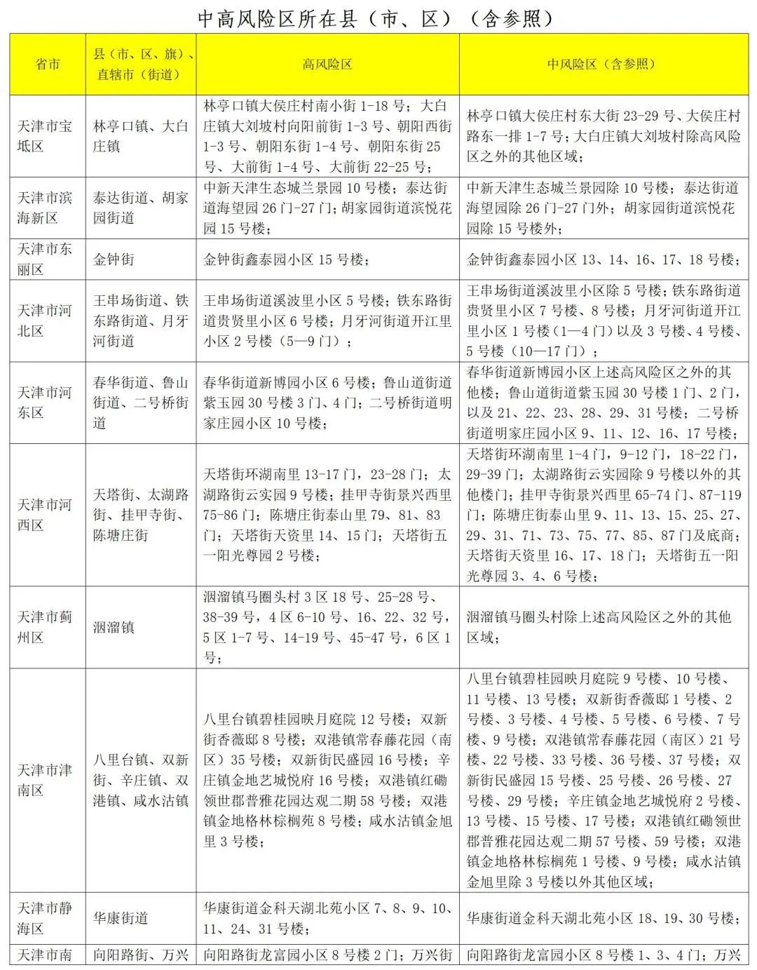
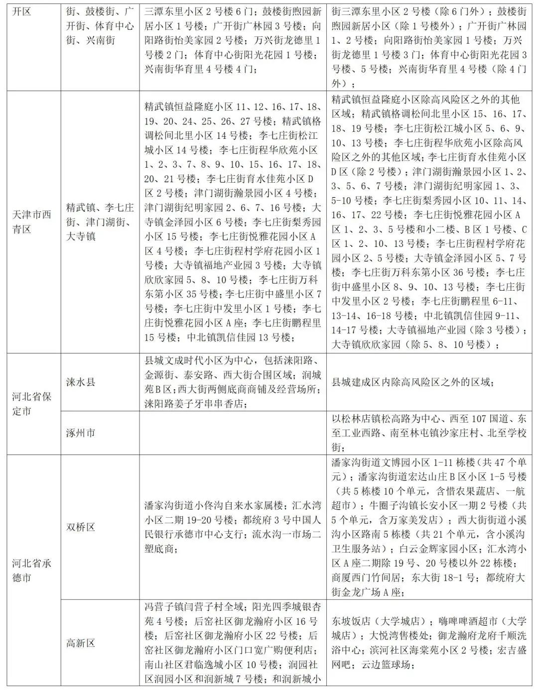
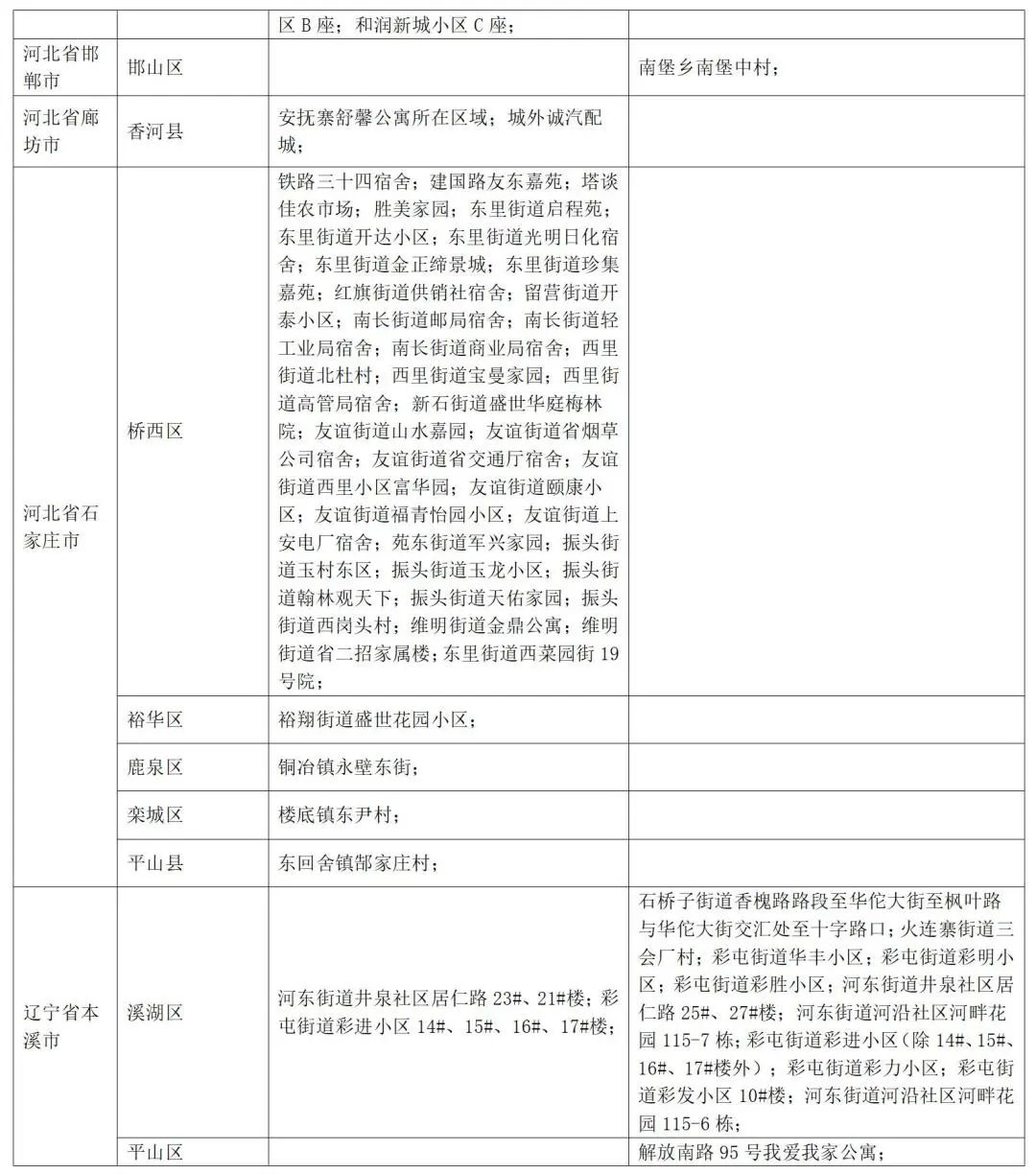
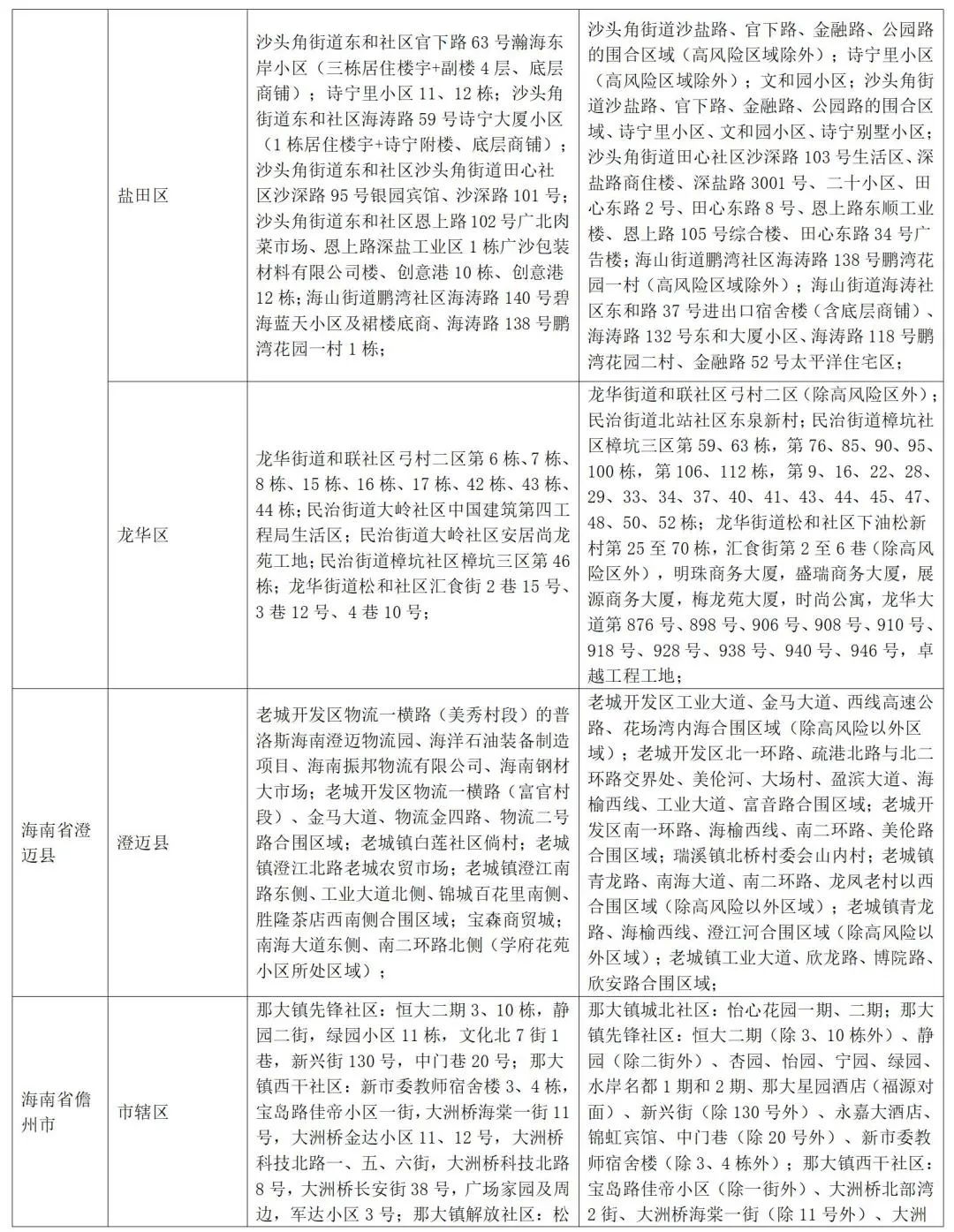
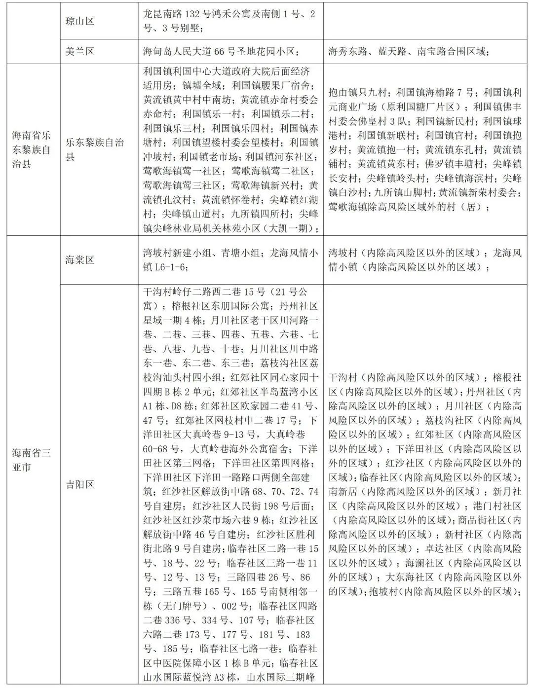
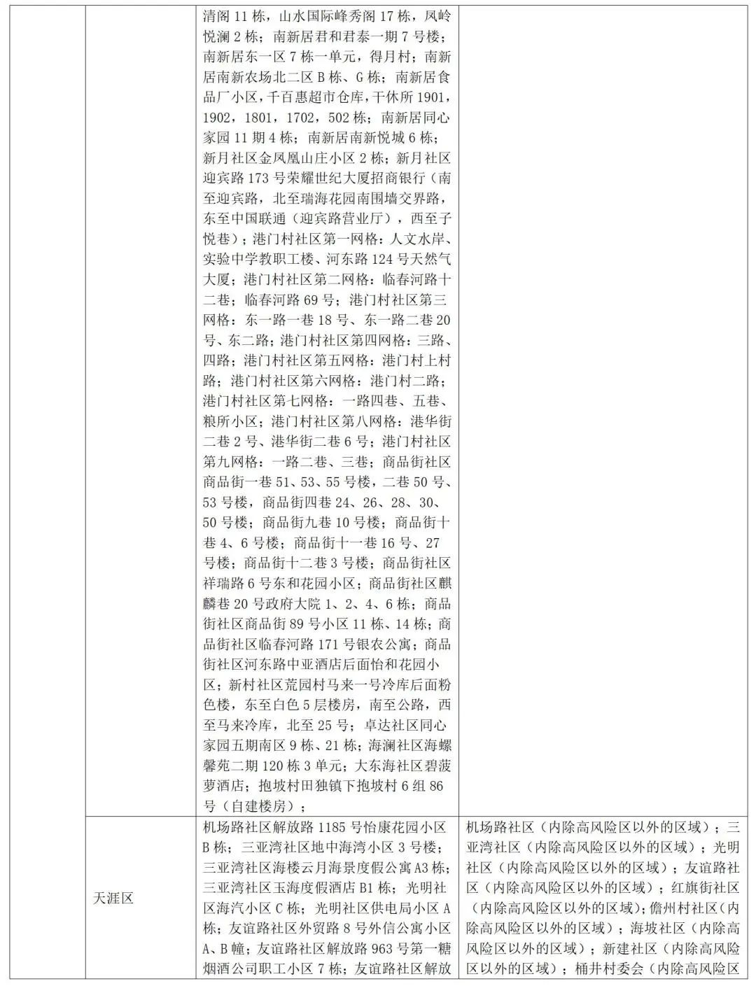
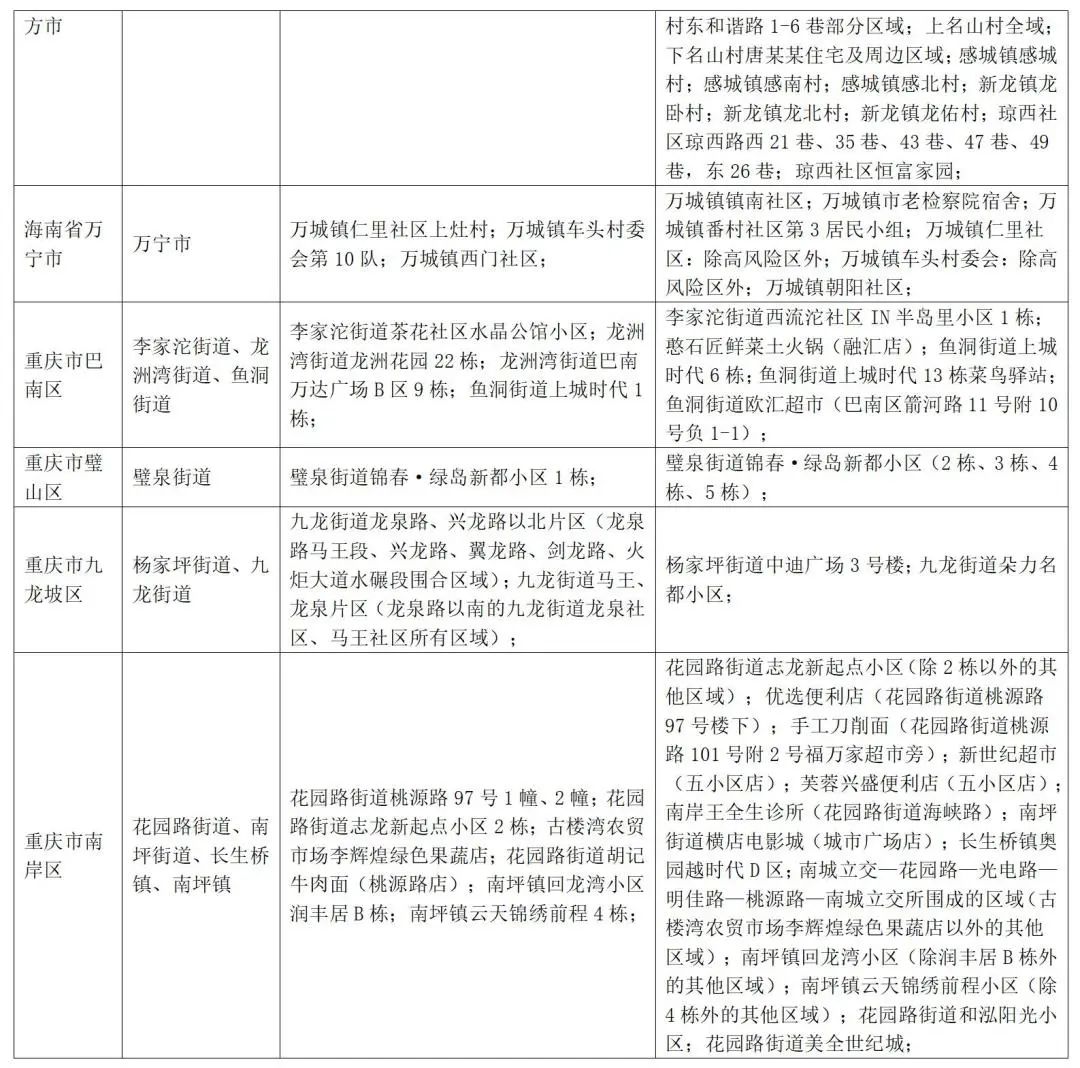
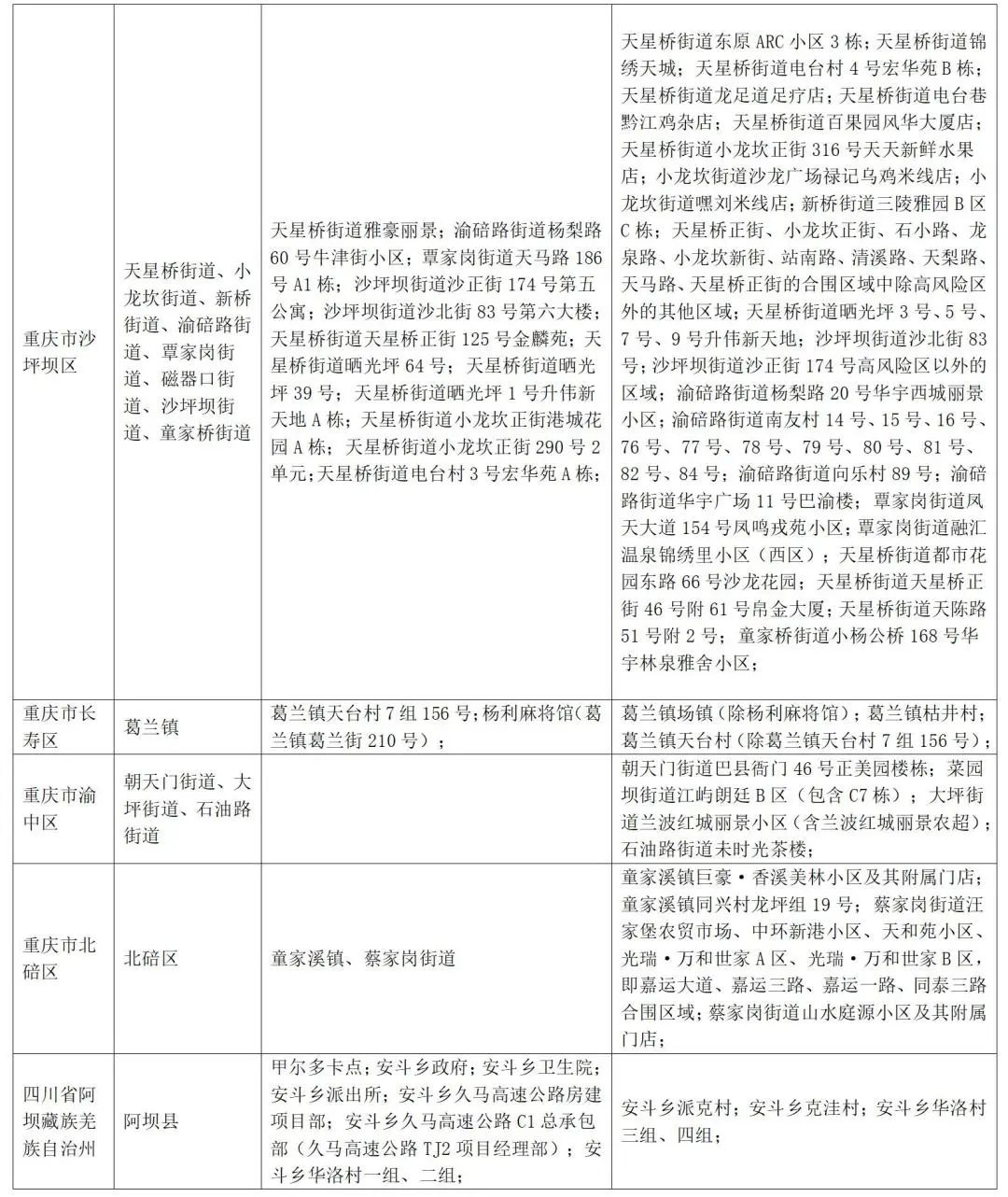
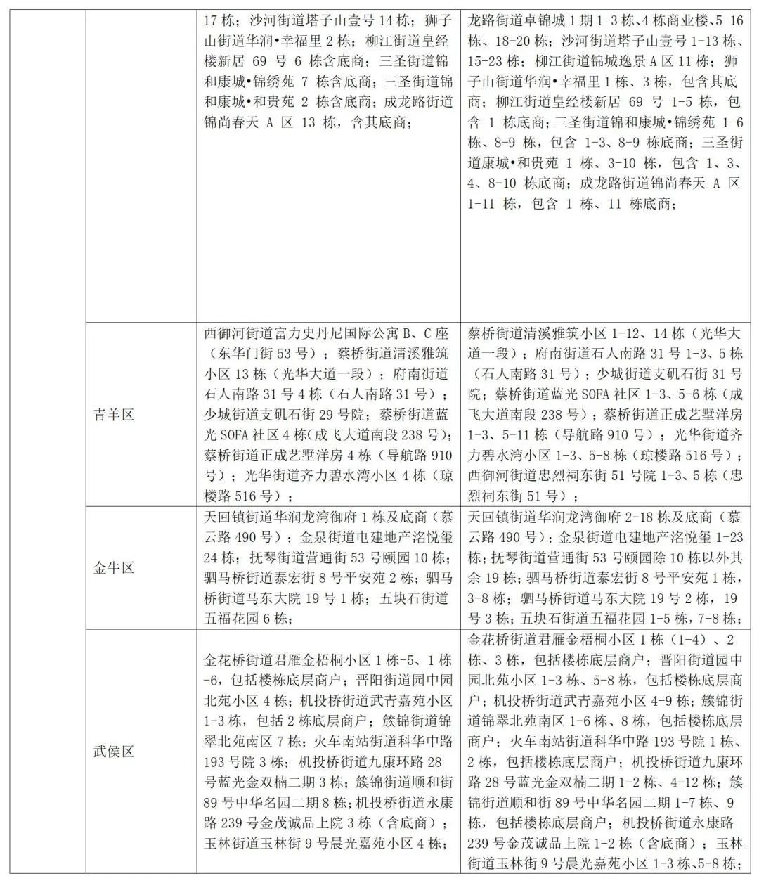
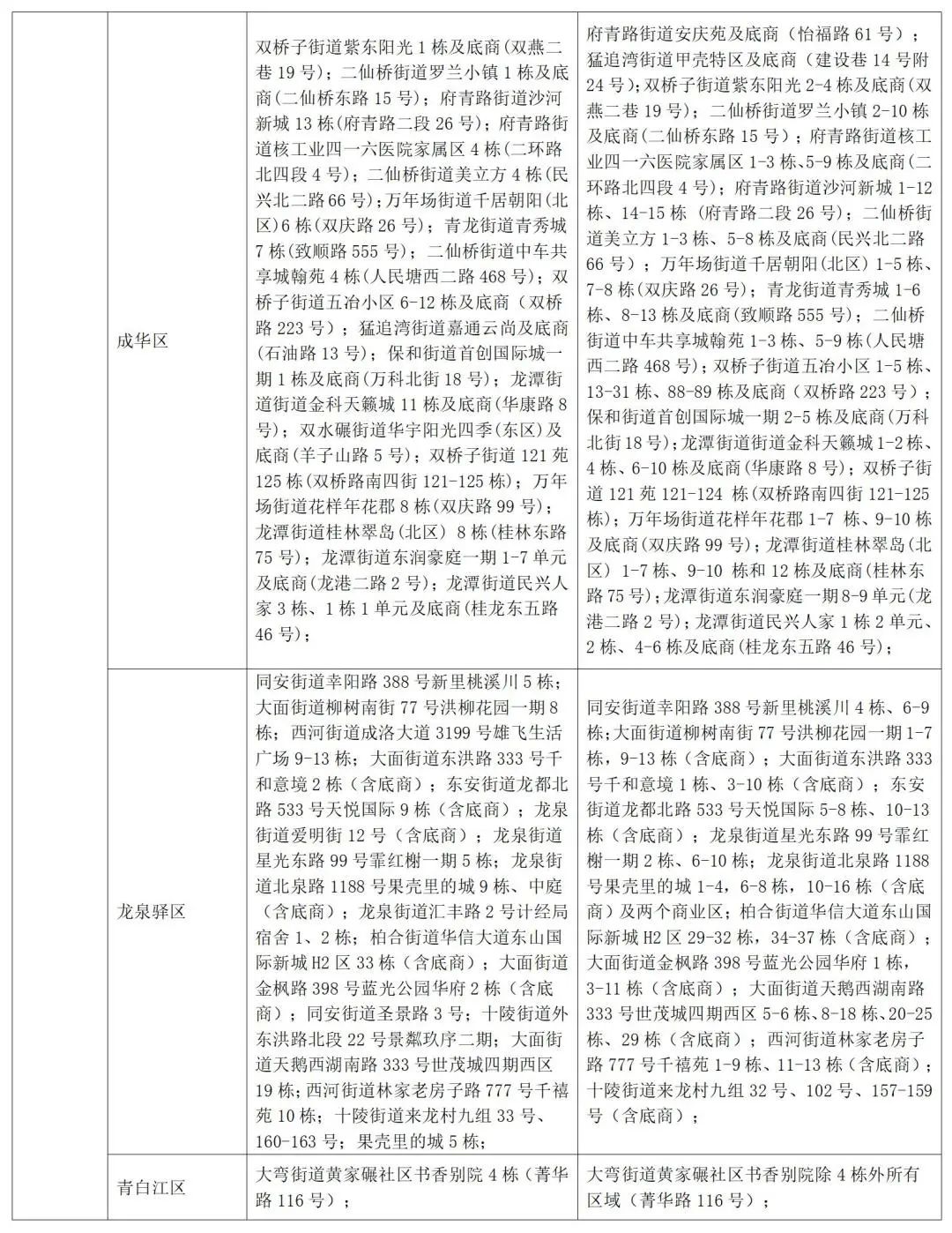
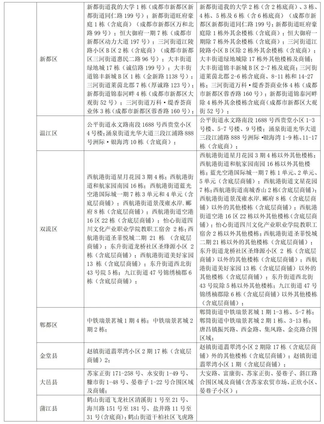
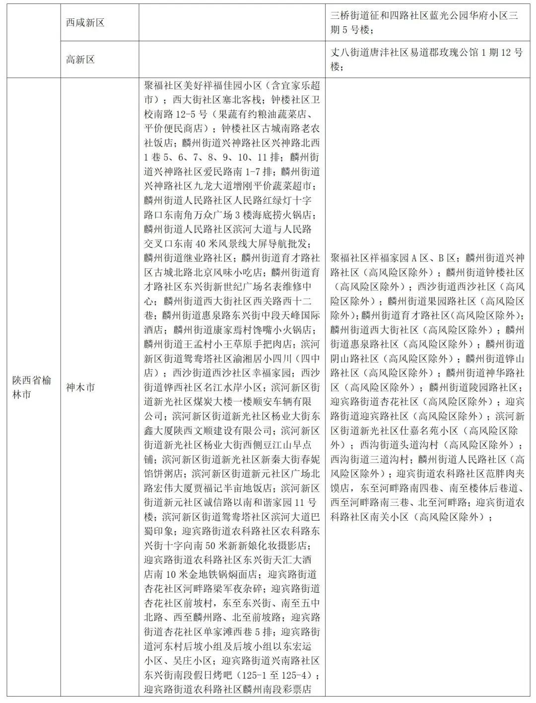
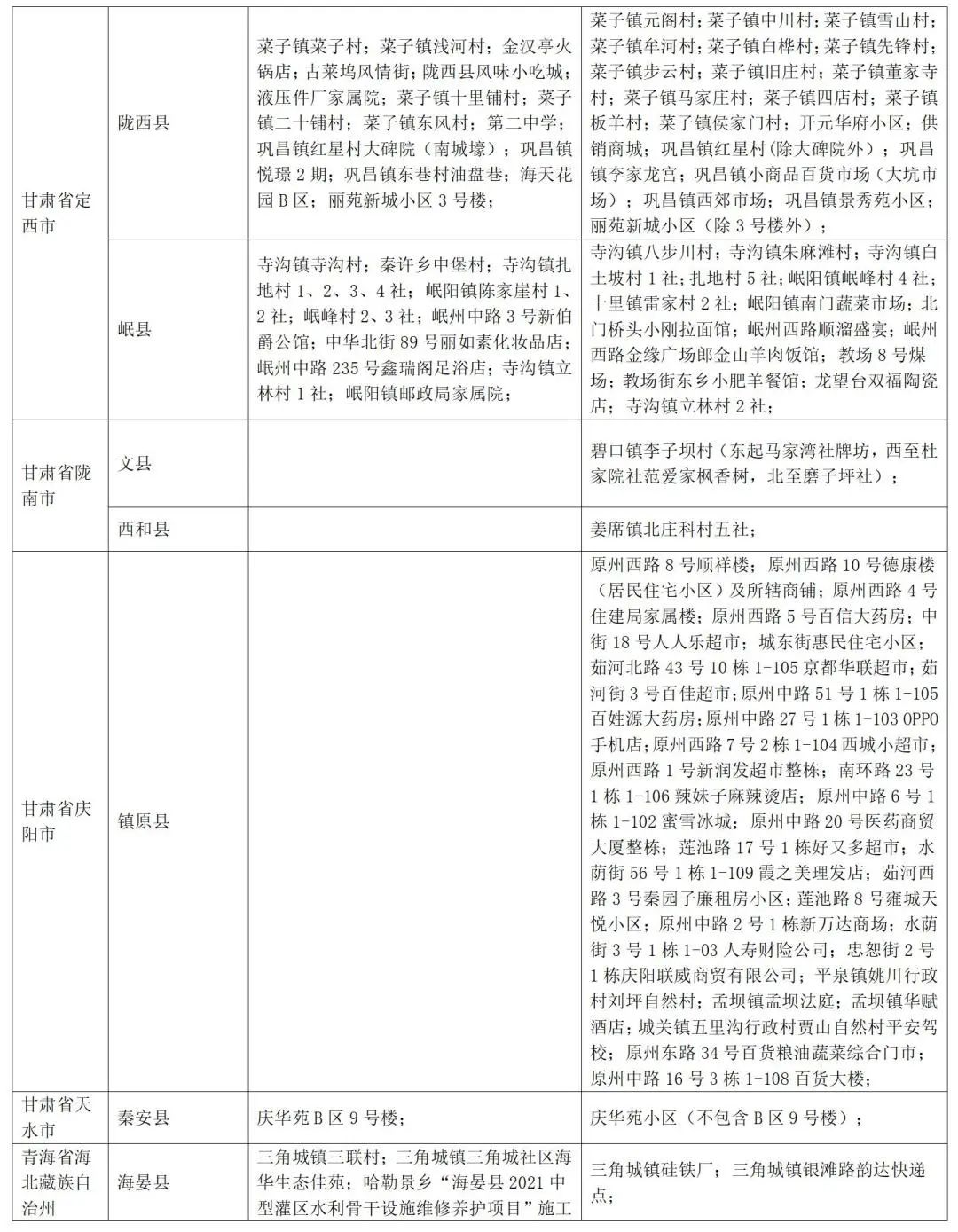
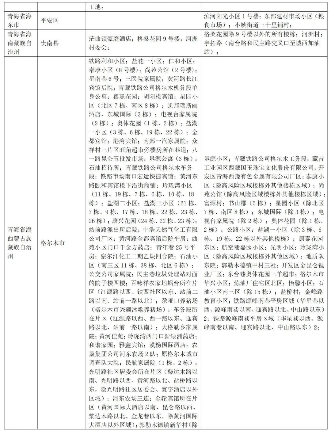
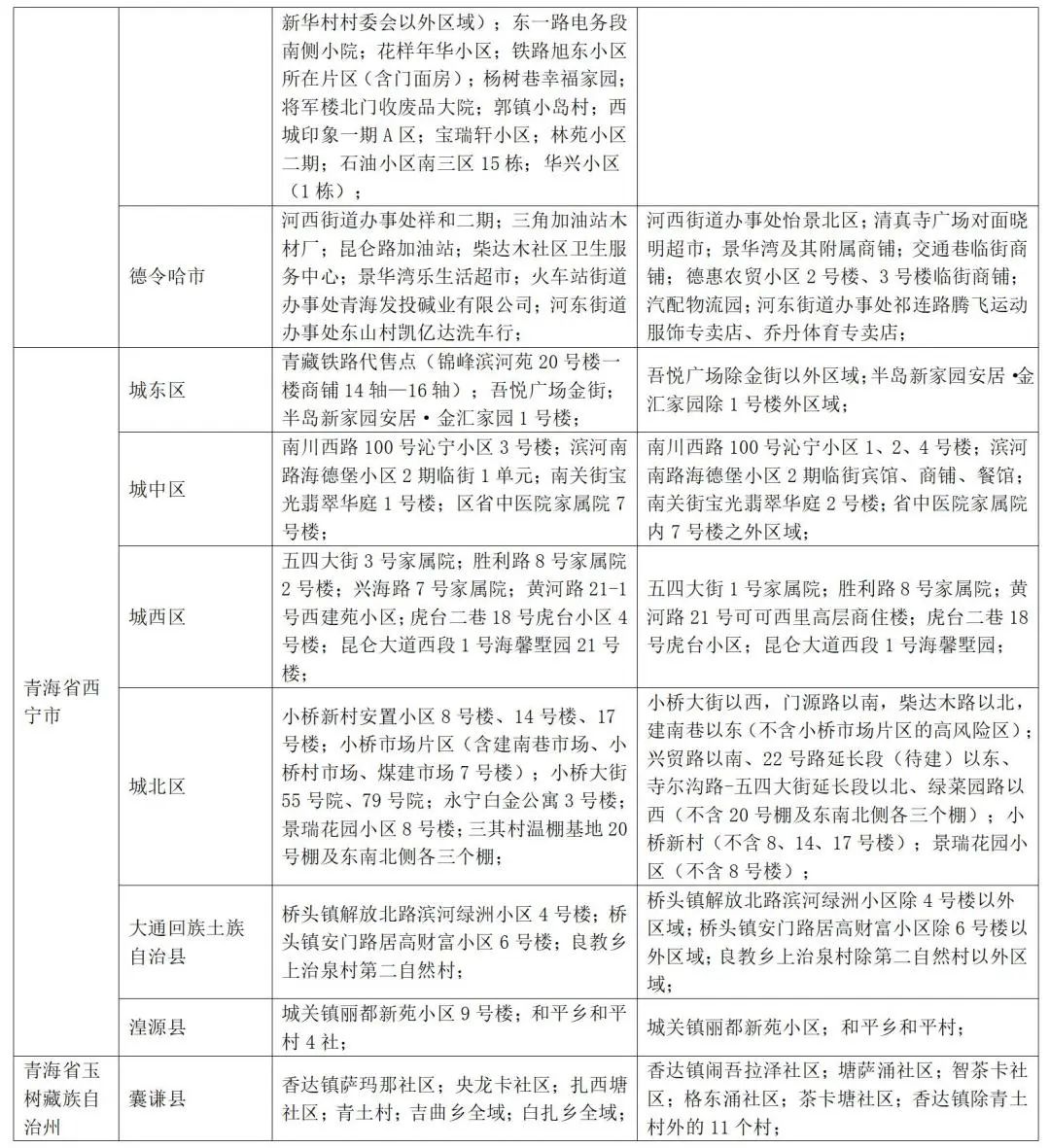
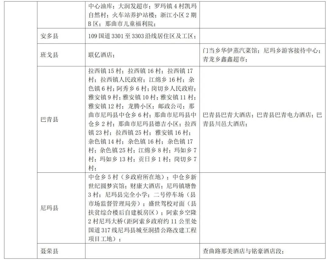
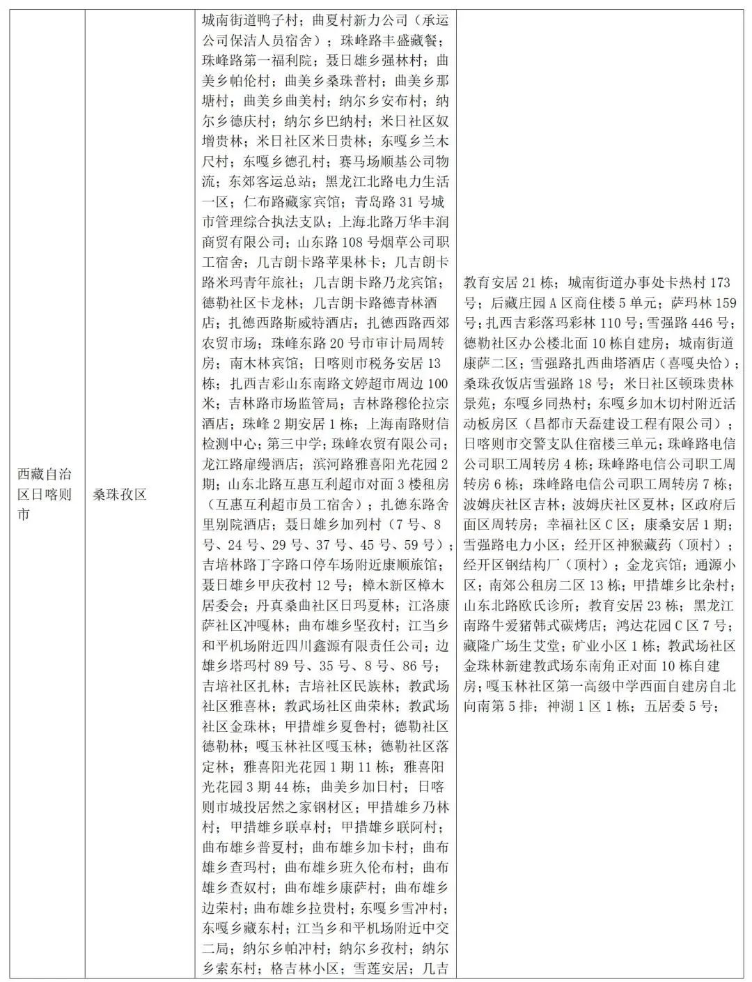
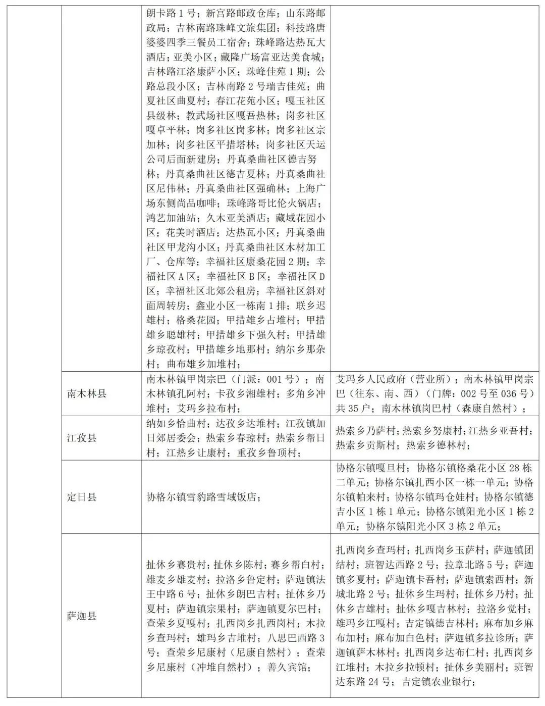
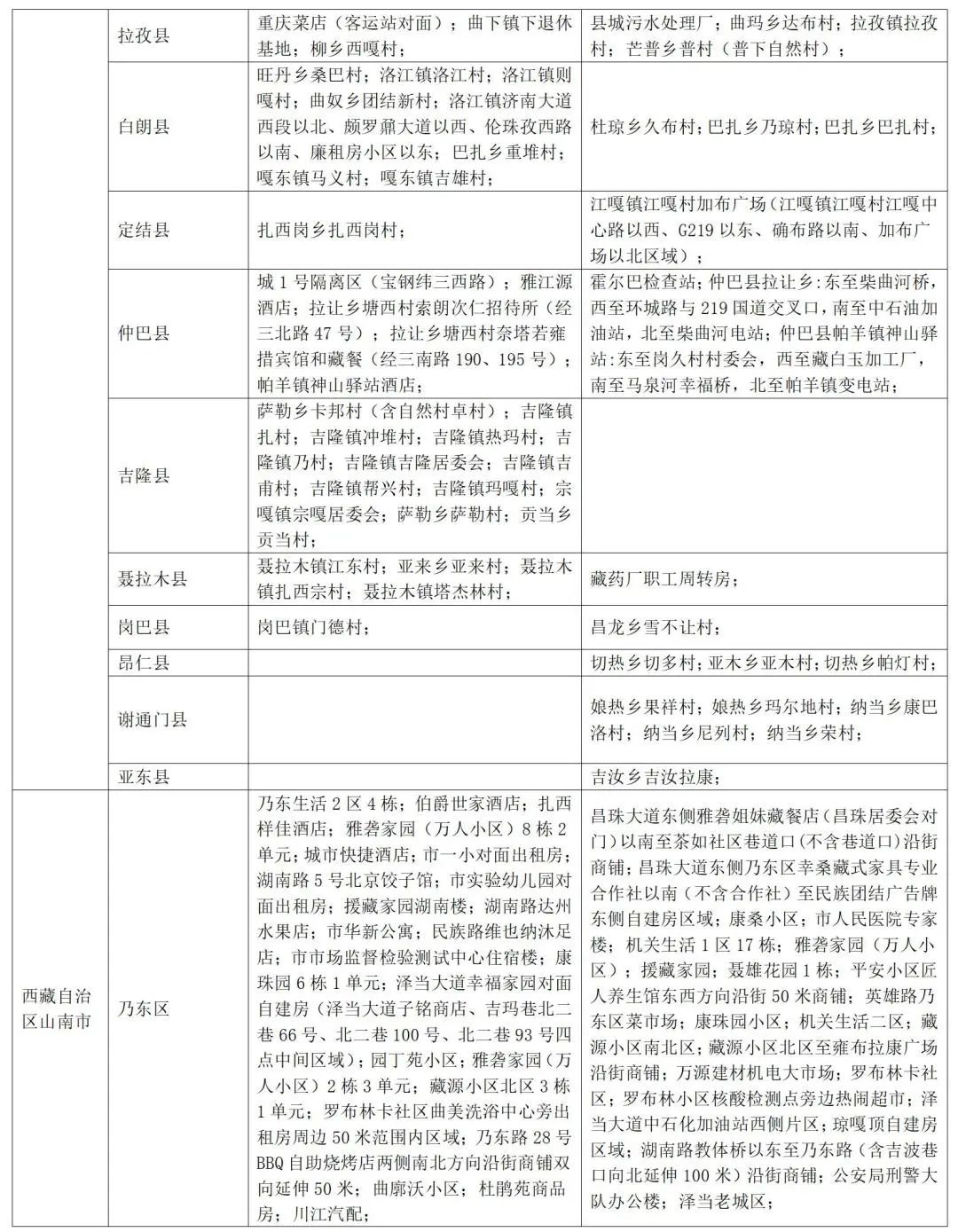
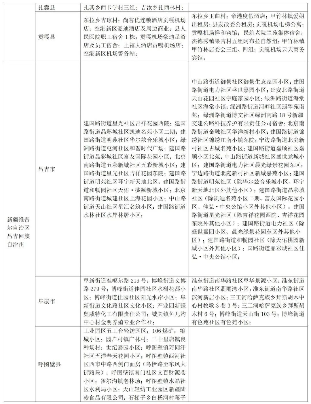
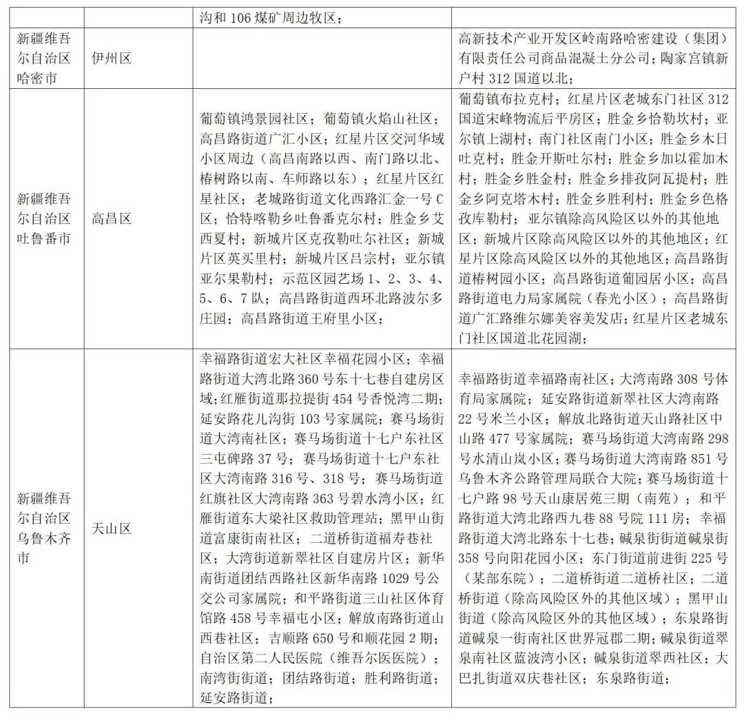
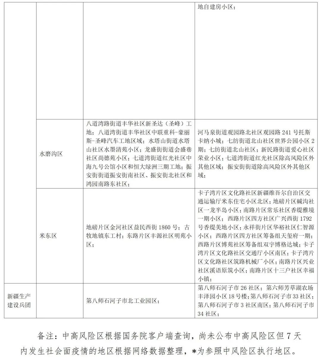
备注:已公布的中高风险区所在县(市、区),不再逐一列举轨迹涉及的具体地点。
长按下方图片,可进行同行密接人员自查

长按下方图片,可进行疫情风险等级查询


相约健康 期待您的
分享
点赞
| 留言与评论(共有 0 条评论) “” |