
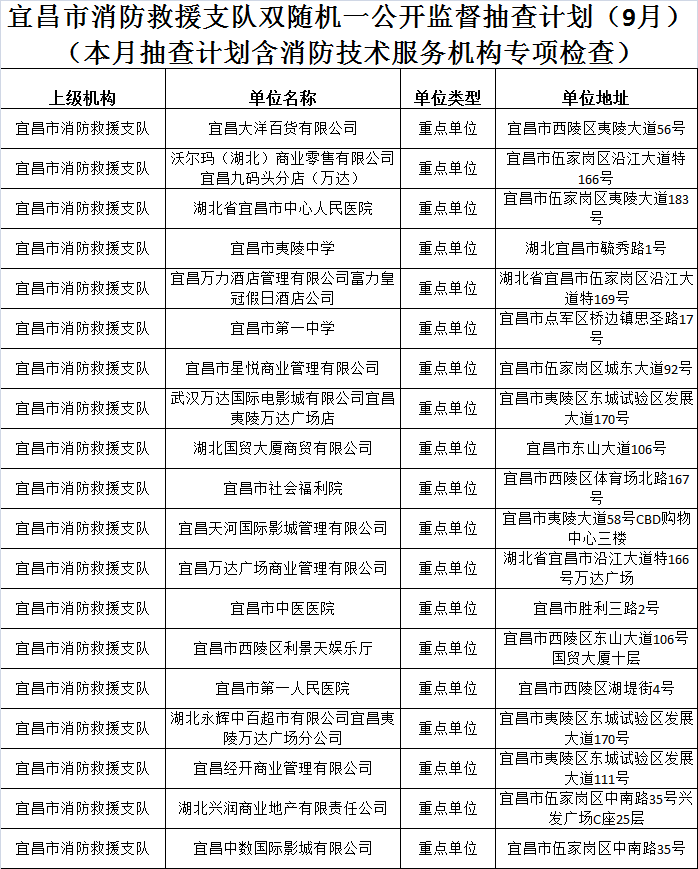
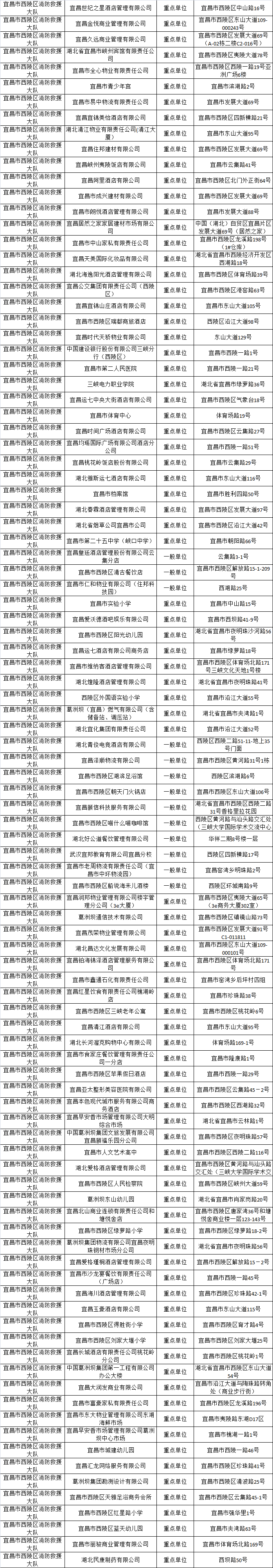
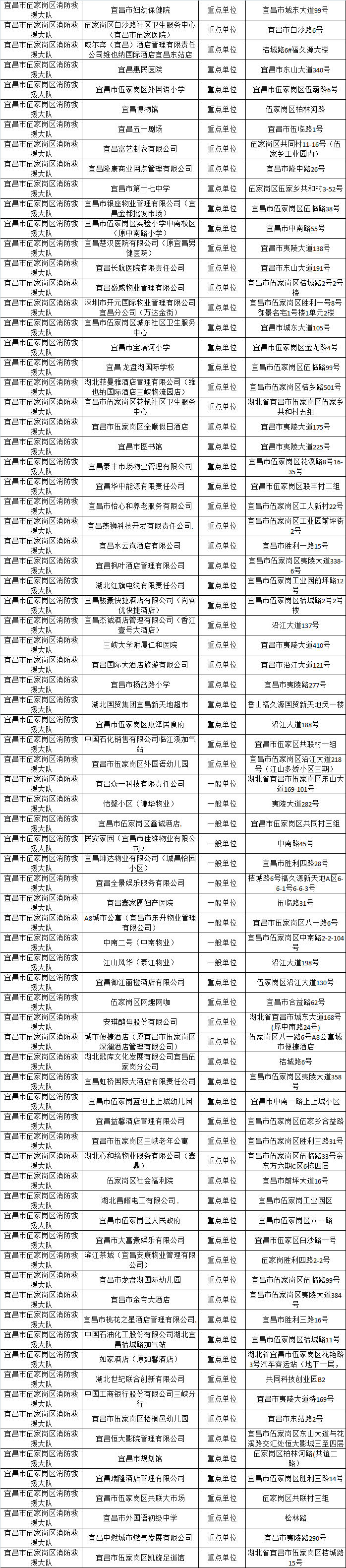
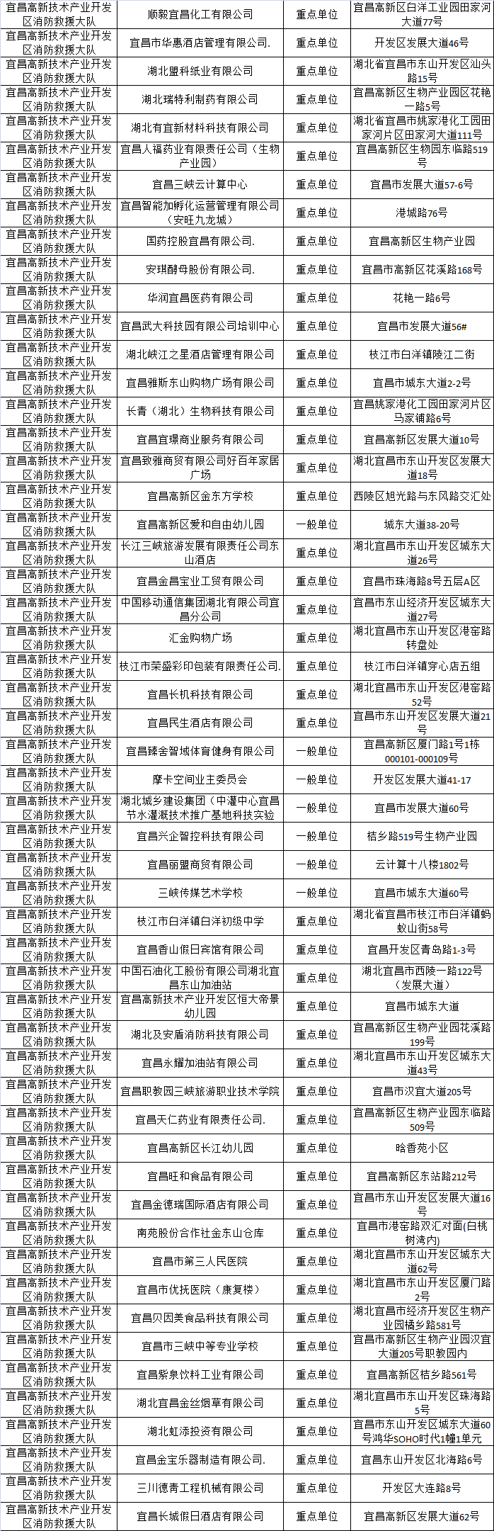
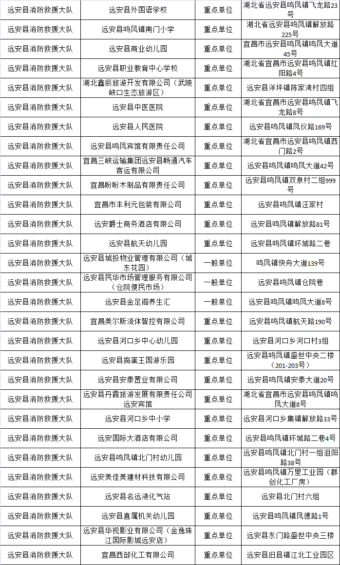
现将2022年9月宜昌市消防救援支队“双随机一公开”监督系统随机生成的抽查单位及2022年8月“双随机一公开”监督抽查结果予以公示。

宜昌市消防救援支队
2022年9月“双随机一公开”
监督抽查任务公示
消防支队列管单位

西陵

伍家

高新

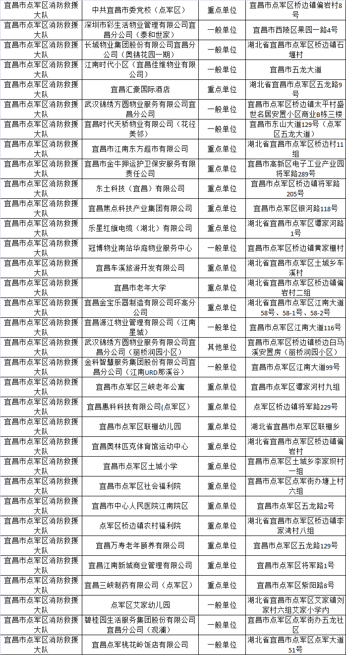
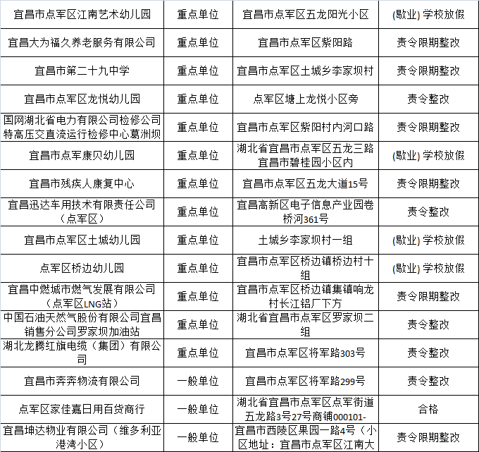
点军

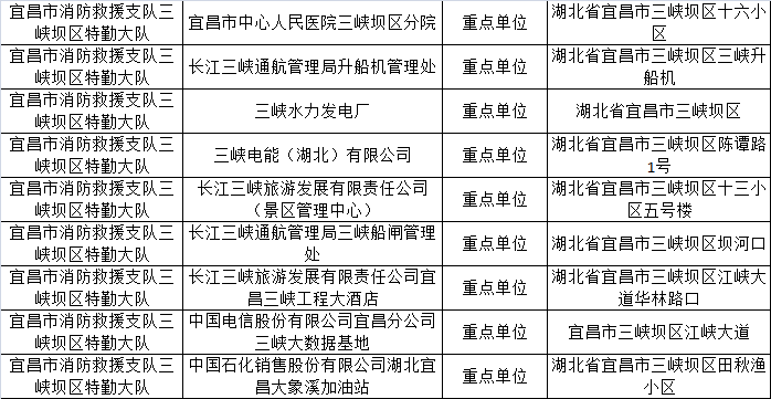
三峡

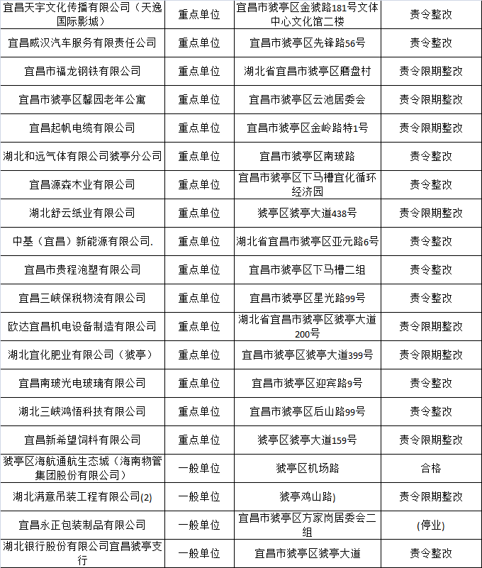
猇亭

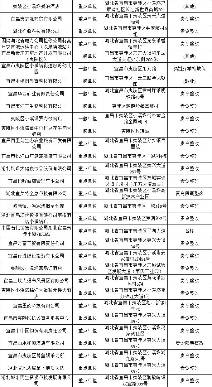
夷陵

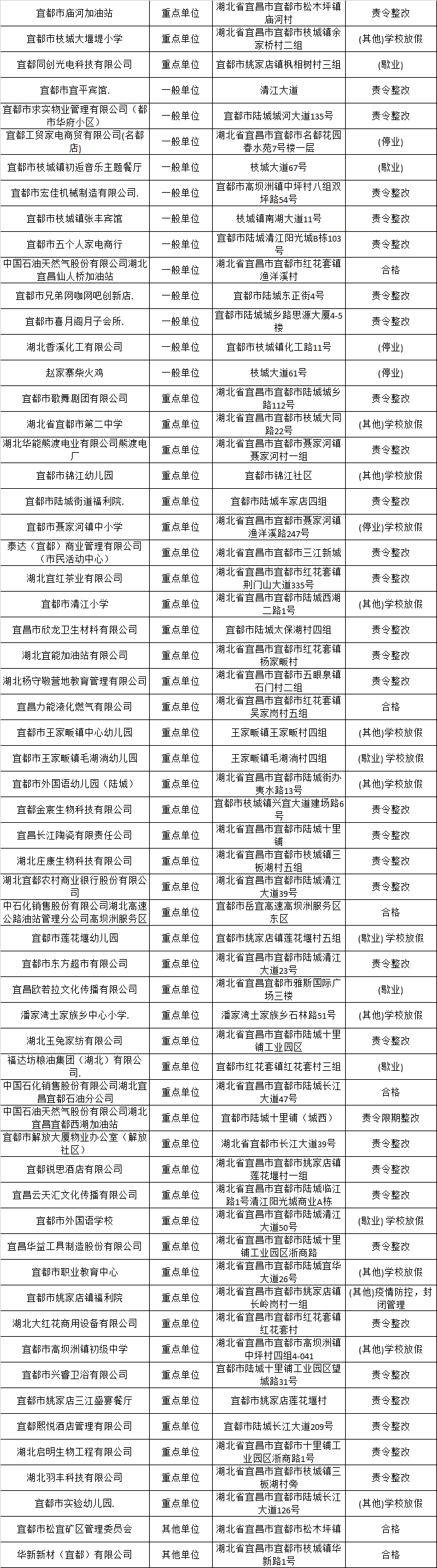
宜都

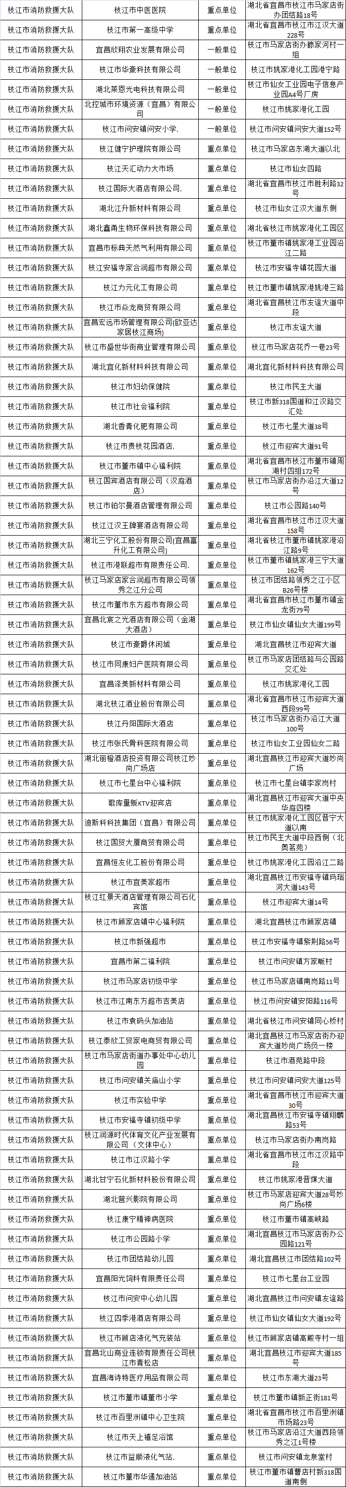
枝江

当阳

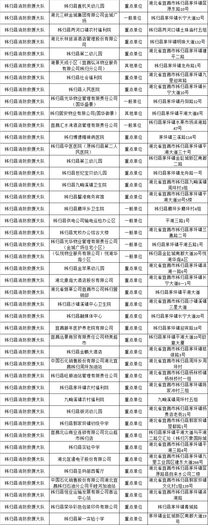
秭归

长阳

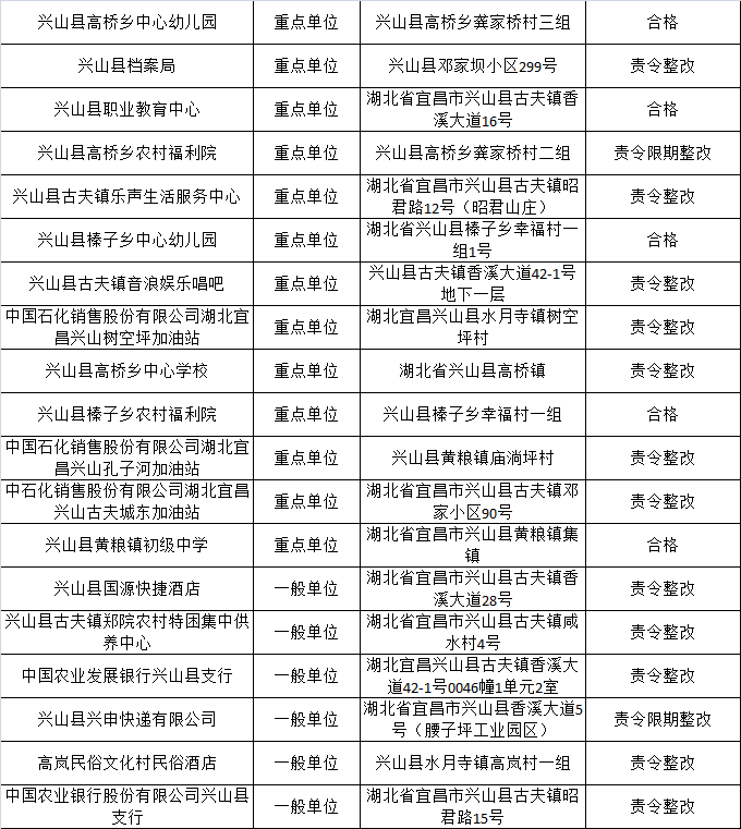
兴山

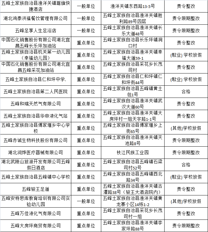
五峰

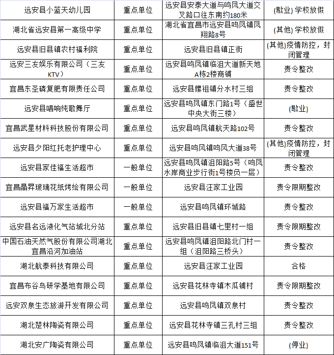
远安


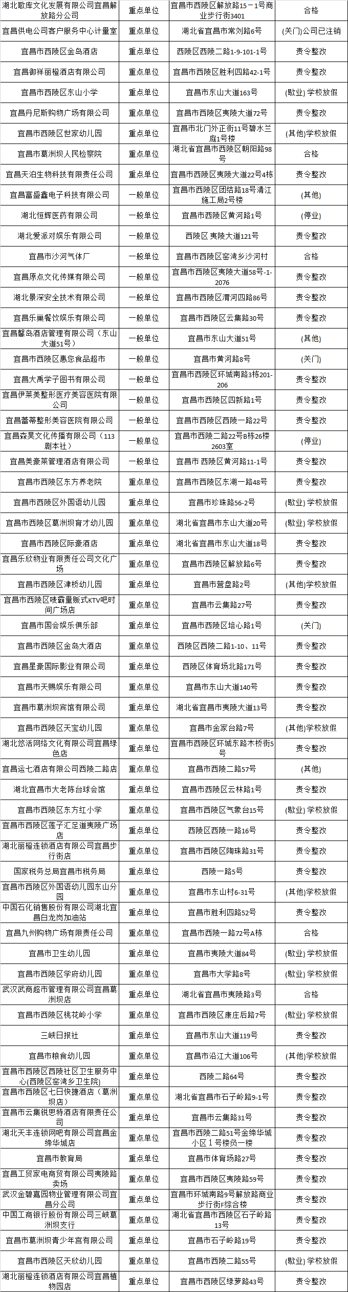
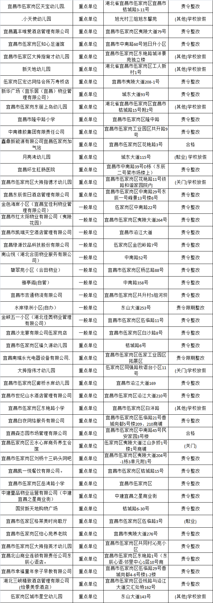
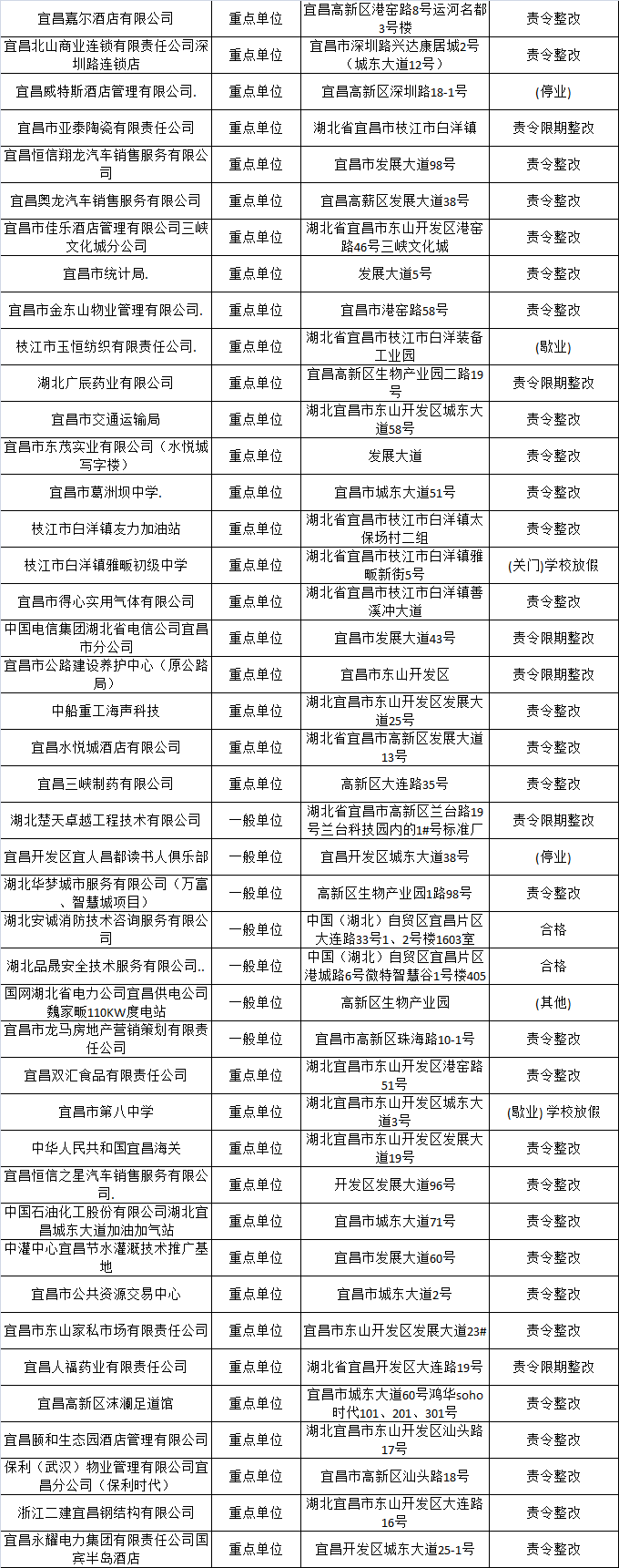
宜昌市消防救援支队
2022年8月“双随机一公开”
监督抽查结果公示
消防支队列管单位

西陵

伍家

高新

点军

三峡
猇亭

夷陵

宜都

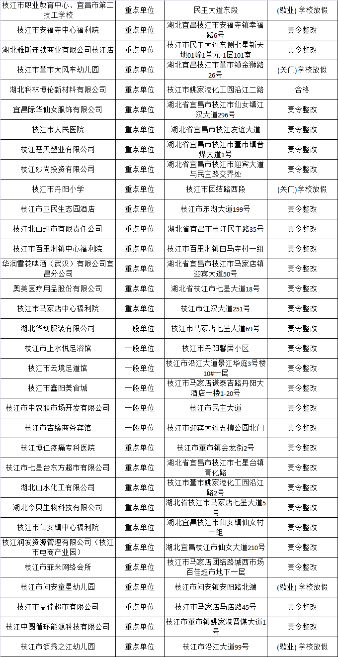
枝江

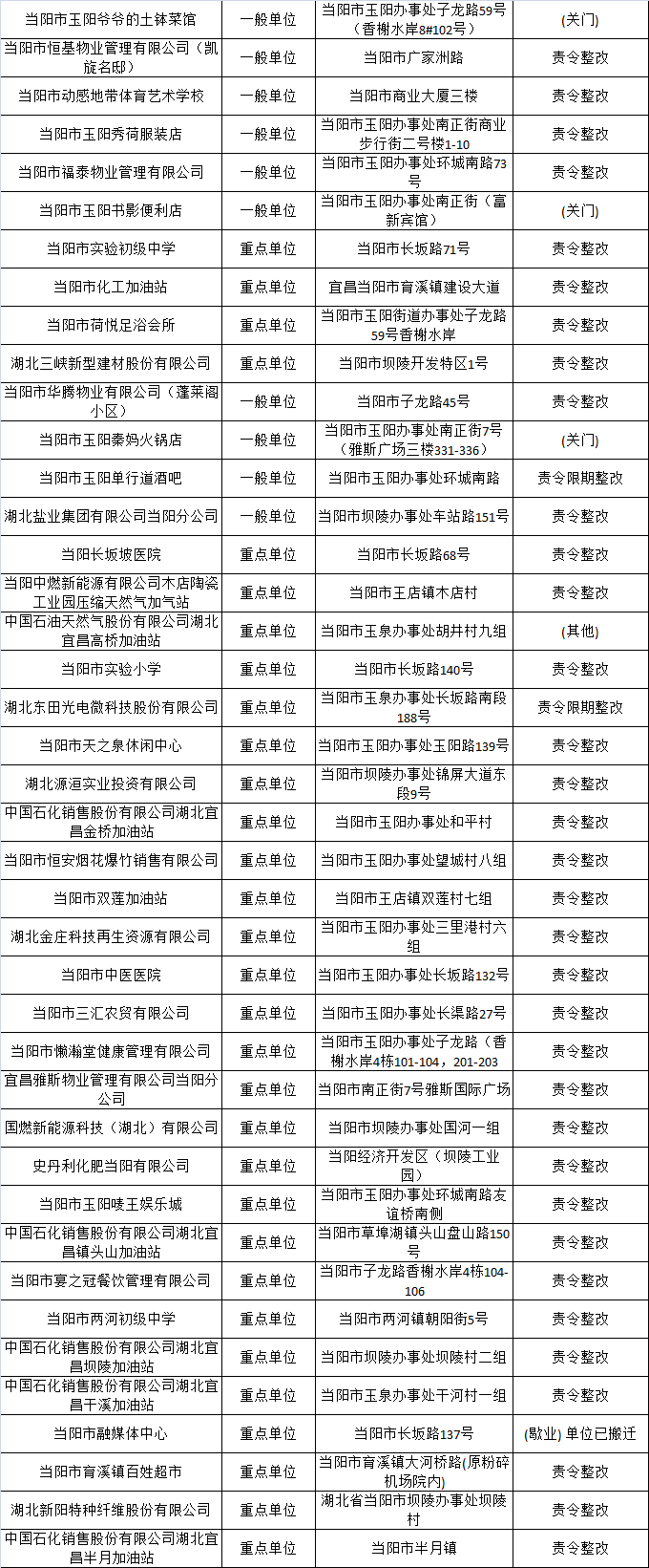
当阳

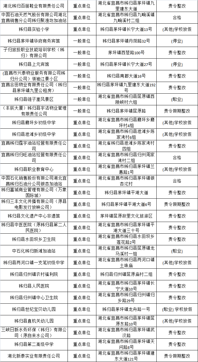
秭归

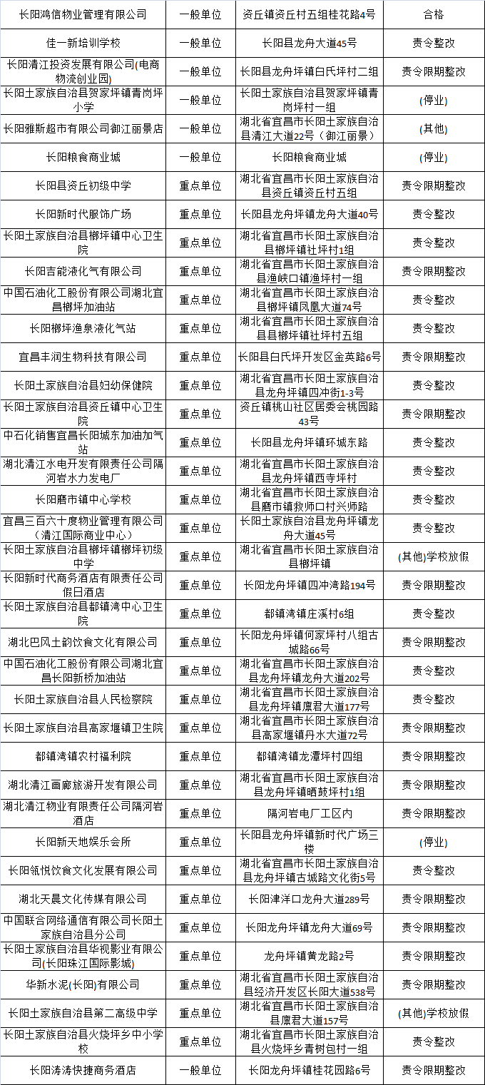
长阳

兴山

五峰

远安


| 留言与评论(共有 0 条评论) “” |