
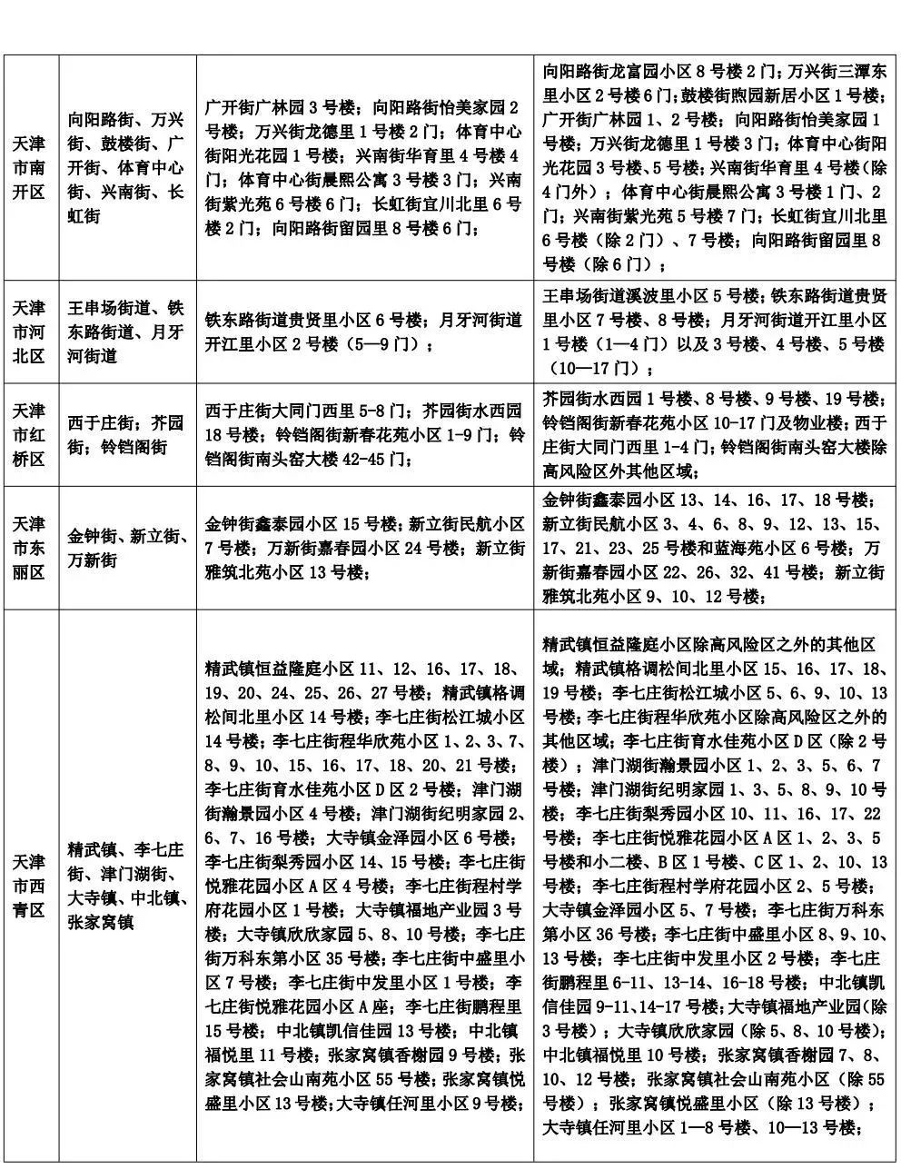
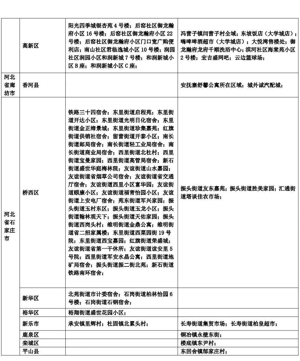
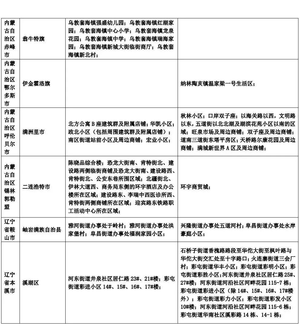
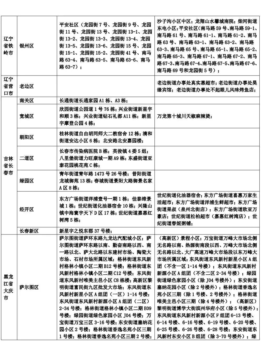
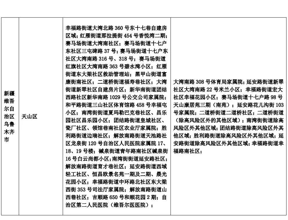
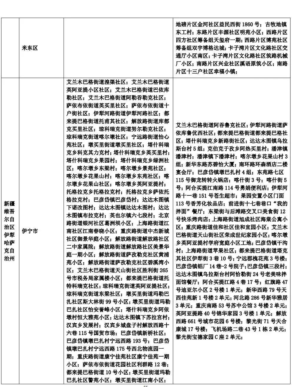
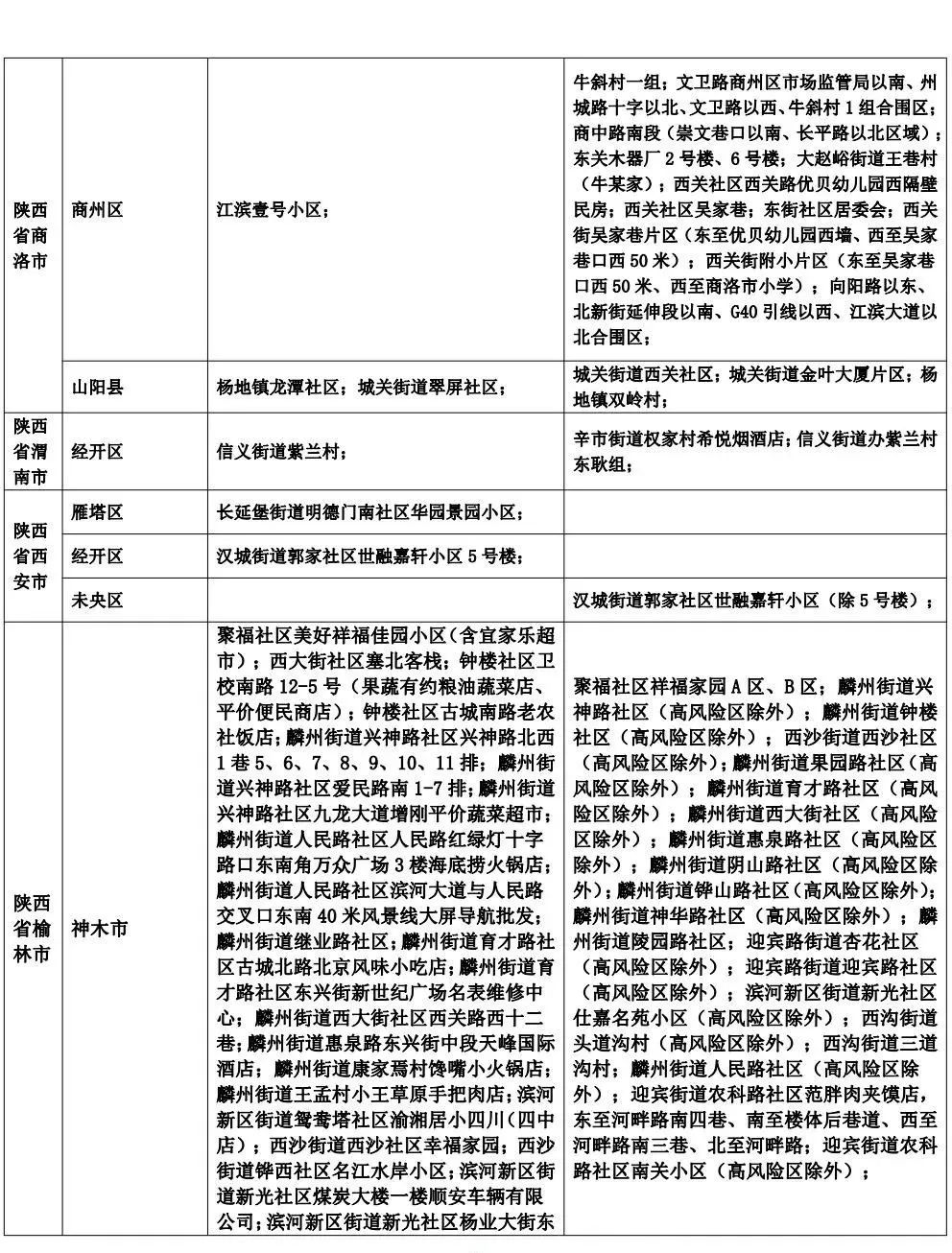
疫情防控
近 期 疫 情 防 控
公 众 健 康 提 示

近期,国内局地发生聚集性疫情和散发病例,存在一定传播风险。为有效防止疫情蔓延,山东省疾病预防控制中心发布疫情防控公众健康提示:
一、对7天内有高风险区旅居史的人员,采取7天集中隔离医学观察;对7天内有中风险区旅居史的人员,采取7天居家隔离医学观察,如不具备居家隔离医学观察条件,采取集中隔离医学观察。
二、7天内有中高风险区所在县(市、区、旗)的其他低风险区旅居史人员入鲁返鲁后,3天内开展2次核酸检测(间隔24小时),做好健康监测。
三、对尚未公布中高风险区但7天内发生社会面疫情的地区,参照中风险区执行。
四、近期有外出旅行史的人员,请密切关注疫情发生地区公布的病例和无症状感染者流调轨迹信息及中高风险区信息。有涉疫风险的人员要立即向社区(村)、住宿宾馆和单位报告,配合落实隔离医学观察。
五、发热病人、健康码“黄码”等人员要履行个人防护责任,主动配合健康监测和核酸检测,在未排除感染风险前不出行。
六、建议出行前提前通过中国政府网及国务院客户端小程序查询目的地的最新疫情防控政策,主动配合当地疫情防控措施,途中做好个人防护。
七、严格落实“戴口罩、勤洗手、常测温、少聚集”等个人防护措施,养成良好的个人卫生习惯。一旦出现发热、咳嗽、乏力等症状,立即到医疗机构发热门诊就诊,尽量避免乘坐公共交通工具。
八、建议符合条件的公众全程接种新冠病毒疫苗,提倡完成全程免疫满6个月的公众进行加强免疫。



























































备注:中高风险区根据国务院客户端查询,尚未公布中高风险区但7天内发生社会面疫情的地区根据网络数据整理,*为参照中风险区执行地区。
9月3日公布的感染者主要活动轨迹

(根据网络转载资料整理,请以当地实际情况为准)
第一部分:曾乘坐的交通工具

第二部分:经停地点和场所
滁州市
时间 主要场所和交通工具
8月
30日
中州广场叶记酸菜鱼土菜馆
8月
31日
中州国际商城三楼“部落台球”、振华综合体育中心三楼场馆、中州广场3楼美食城
9月
1日
火车北站北侧中国兰州拉面餐馆、滁州北站候车室北侧小卖部
沈阳市
时间 主要场所和交通工具
重点
场所
铁西区兴工街富云花都A1号楼
8月
27日
万佳开心农场榴莲店(铁西区虹桥路与兴工北街交叉口)
8月
28日
万佳开心农场榴莲店(铁西区虹桥路与兴工北街交叉口)
8月
29日
富云花都核酸采样点
8月
30日
富云花都核酸采样点、满堂红棋牌社小北一东路店(铁西区北一东路67甲2号2门)、每之购便利店富云花都店(铁西区兴工北街7号20门)、万盛园炖肉馆云峰店(铁西区云峰北街35号)、易购便利店兴工北街店(铁西区兴工北街7号19门)、公和桥第2流动核酸采样点、金龙烧烤西塔店(和平区珲春南路7号)
8月
31日
富云花都核酸采样点、满堂红棋牌社小北一东路店(铁西区北一东路67甲2号2门)、沈阳天地层峯41楼(皇姑区北陵大街17号)、吉隆馅饼店(沈河区市府大路387—1号)
9月
1日
富云花都核酸采样点、麦当劳沈阳兴工街千姿汇得来速餐厅店(铁西区兴工北街34号1门,2门)、晨光文具兴工街店(铁西区颂工街19号6门)
9月
2日
万佳开心农场榴莲店(铁西区虹桥路与兴工北街交叉口)、富云花都核酸采样点、满堂红棋牌社小北一东路店(铁西区北一东路67甲2号2门)
日照市
时间 主要场所和交通工具
9月
2日
日兰高速临沂费县服务区、莒县服务区、白求恩医院核酸检测点、东港区石臼街道林家滩商业街高建宾馆、高建宾馆斜对面兰州拉面馆、万平口沙滩、爱麦超市、百家超市、众邻超市天津路店
9月
3日
高建宾馆旁边展鹏早餐店、兰州拉面馆、金家沟村五金店、村综合超市、刘家湾赶海园
营口市
时间 主要场所和交通工具
8月
29日
胡集粥铺(胡集镇红路灯路口向东300米路北)、金乡县印象生活广场4楼(金乡县文峰路与青年路交叉路口东南100米)
8月
30日
胡集粥铺(胡集镇红路灯路口向东300米路北)、金乡县印象生活广场4楼(金乡县文峰路与青年路交叉路口东南100米)
东营市
时间 主要场所和交通工具
8月
31日
利津县盐窝镇停车场(北岭路口往西2公里)、北岭路口老苗轮胎西侧的洗车店、海涛汽修厂、振鹏超市、中阳碳素股份有限公司停车场、北岭路口王中王快餐城、盐窝镇孟南卫生室、林海商务宾馆
9月
1日
林海商务宾馆、振涛电焊(林海商务宾馆北100米)、程亮电器(北岭路口往东)、中阳碳素股份有限公司停车场、马一村马明快餐
9月
2日
中阳碳素股份有限公司停车场、利津县盐窝镇停车场(北岭路口往西2公里)、北岭中学北门西太和板面店、金民水煎包店
长按下方图片,可进行同行密接人员自查

长按下方图片,可进行疫情风险等级查询


相约健康 期待您的
分享
点赞
| 留言与评论(共有 0 条评论) “” |