
5日12时52分,四川甘孜州泸定县发生6.8级地震,震源深度16公里。截至5日23时,泸定地震已造成46人遇难,其中甘孜州29人,雅安市17人。另有16人失联,50余人受伤。
截至目前,甘孜州、雅安市共临时避险转移安置5万余人。国家地震应急响应级别提升至二级,国务院抗震救灾指挥部工作组紧急赴四川。
央视总台记者震中直击
磨西镇震后第一夜
5日深夜,总台记者来到
甘孜州泸定县磨西镇贡嘎广场的
临时安置点
现场约有数十顶应急帐篷
安置当地受灾群众
志愿者搬来方便面、 矿泉水等物资
提起家中房子在地震中倒塌
一位阿姨哽咽了……
“人没事,一切都可以重来!”
救援持续!与时间赛跑
他们在一线连夜转运伤员
5日晚
救援人员在抗震一线持续进行
人员搜救和灾情排查
救出多名被困人员
四川省消防救援总队成都支队“飞豹”一分队
在泸定县转运一名伤员
救援人员通过临时搭建起的木桥
脚下是湍急的河水
及时将伤员送往医院接受救治
22名消防救援人员
在大衫树村救出一名被困者


在泸定县德妥镇牙子场村
一名群众被成功转移

5日晚,消防救援人员在新民乡码头
利用舟艇同多方救援力量
一起进行挖角乡等交通中断地区
伤员转运和救援力量输送工作
截至5日22时06分
通过舟艇营救转移被困人员5人


救援人员手脚并用
这些细节令人动容
地震发生后
四川乐山消防第一梯队增援力量
在距离磨西镇约2公里处
遇到道路塌方严重
为了第一时间赶往震中
救援人员手脚并用
和搜救犬赶往震中救援
5日下午
救援人员在泸定磨西镇一垮塌酒店
发现一名被困者躲在办公桌下
被垮塌的三楼楼板压在二楼
8名消防救援人员坚持不懈
成功救出被困人员
在磨西镇海螺沟
甘孜特警突击救援小组发现
一名男子被压在垮塌的房子下面
由于通道狭窄
挖掘机等救援机具无法到达
救援人员徒手刨土
成功将男子解救出来

最新消息汇总
5日晚,四川甘孜州救灾指挥部决定将州级地震应急响应调整为一级。四川省减灾委决定将四川省自然灾害二级救助应急响应提升为一级救助应急响应。截至当晚11时,甘孜州、雅安市共临时避险转移安置5万余人。
经初步排查,在道路方面,G318、G108、S217线受损阻断,目前正在抓紧抢通。震区附近农村公路受损严重。G351、S432、S434线等国省干线畅通。
滑动看完整内容

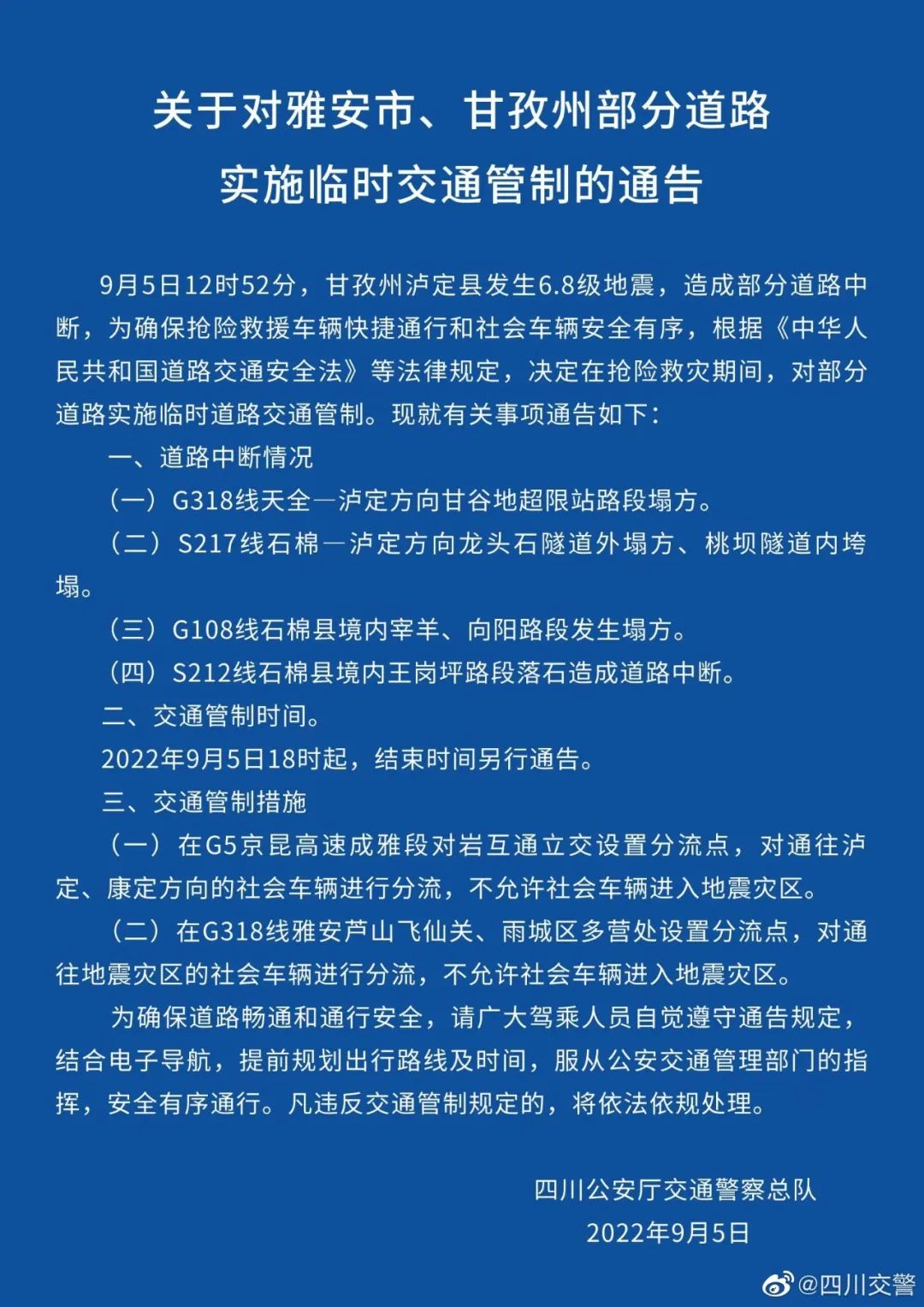
△四川省公安厅交警总队发布关于对雅安市、甘孜州部分道路实施临时交通管制的通告。
通信方面,地震累计造成退服基站289个,累计光缆受损55公里,通信中断业务影响人数3.5万户,已抢通恢复基站7个,无通信全阻乡镇。
电力方面,本次地震造成部分500千伏、220千伏、110千伏、30千伏、10千伏线路跳闸和110千伏、35千伏变电站受损停运,43158户用户停电。截至目前,部分线路、变电站已恢复。房屋倒损和其他行业受损情况正在进一步排查统计中。
截至5日18时,累计出动解放军和武警部队、消防救援、森林消防、安能集团、安全生产、通信电力、医疗救援等各类救援力量6500余人,调集4架直升机、2架无人机前往灾区开展空中救援及灾情侦查工作。

在前期向甘孜州前置救灾物资5.1万件基础上,再次申请调配中央、省级救灾帐篷3400顶、棉被12000床、折叠床12000张支援灾区,应急部、财政部紧急预拨抗震救灾资金5000万元,四川省财政紧急向甘孜州专调资金5000万元。

来源:央视新闻


| 留言与评论(共有 0 条评论) “” |