

2022年9月11日 周日 农历八月十六


小长假首日 西安站加开15列旅客列车
9月10日,中秋小长假第一天。国铁西安局积极做好小长假运输组织工作,确保旅客运输平稳有序。西安站昨日加开15列旅客列车,始发重联15列,主要集中在兰州、嘉峪关、银川、重庆以及省内宝鸡、大荔、彬州东等方向。(记者 梁璠)

2022年第1万列中欧班列(西安-汉堡)抵达德国汉堡
今年以来开行的第1万列中欧班列(西安—汉堡)当地时间9月9日抵达德国汉堡。随着中欧班列(西安—汉堡)8月21日从西安国际港站开出,今年以来中欧班列累计开行达1万列,较去年提前10天破万列。

秦创原综合服务(沣东新城)中心园区工作站成立
9月9日,秦创原综合服务(沣东新城)中心园区工作站授牌暨青禾计划培育系列活动启动仪式在沣东新城科统区协同创新港举行。(记者 于忠虎 吕聪)

陕西教育系统欢庆2022年教师节中秋节
9月10日是第38个教师节,也是中国传统节日中秋节。记者获悉,陕西教育系统通过召开教师节表彰会、教师代表座谈会,开展走访慰问、文艺演出、送月饼、观看中秋晚会等系列活动,庆祝教师节,欢度中秋节,弘扬尊师重教的良好风尚,感受传统文化魅力。(记者 任娜)

“杏坛掇英”陕西省教育书法研究会青年书法家提名展古城开展
9月10日,由陕西省教育书法研究会主办的“杏坛掇英---陕西省教育书法研究会青年书法家提名展”在西安亮宝楼开幕。(记者 孙欢 任娜)

宝鸡高新区提升疫情防控举措
9月10日,宝鸡高新区强化管控,禁止堂食,辖区内娱乐场所暂停营业,市民非必要不外出、不聚集、不流动。(记者 王晓光)
红叶地肤美不胜收
9月10日,在免费开放的汉长安城未央宫国家考古遗址公园东门附近,一片红色的红叶地肤草地吸引了众多市民拍照打卡。(记者 谢伟)


第二架AG600M“鲲龙”完成首飞
9月10日,由航空工业自主研制的第二架大型灭火/水上救援水陆两栖飞机AG600M“鲲龙”在广东珠海金湾机场完成了首次飞行试验。

北京新增一起高校聚集性疫情
记者从9月10日举行的北京市新型冠状病毒肺炎疫情防控工作新闻发布会上获悉,北京新增一起高校聚集性疫情。北京市朝阳区人民政府副区长孟锐介绍,9月10日0时至15时,朝阳区新增新冠肺炎病毒感染者7例,均为中国传媒大学在校学生,已转入定点医院治疗;另有2例核酸初筛阳性人员,均为隔离管控人员。
震中孤岛24勇士平安归来
滞留在震中孤岛海螺沟景区3号营地的24名特警,牵动着人们的心。据四川公安消息,昨晨终于具备直升机起降条件,9时03分,直升机从磨西镇起飞,9时38分顺利返航。甘孜公安特警24勇士平安归建!

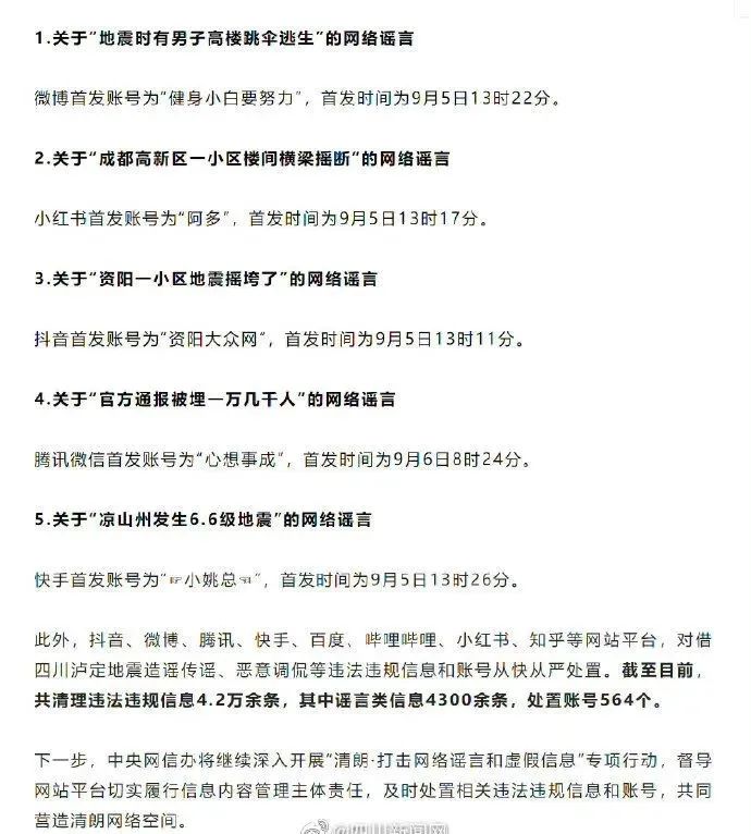
捏造泸定地震相关谣言多个账号被封
9月5日12时52分,四川甘孜州泸定县发生6.8级地震,造成重大人员伤亡。地震灾害发生后,广大网民密切关注抗震救灾和人员救援情况。但是,个别网民借此散播网络谣言和虚假信息,造成恶劣影响。中央网信办指导多家网站平台,对网上传播四川泸定地震谣言进行溯源,对首发账号依法依约予以关闭。现将部分性质恶劣的典型案例通报如下。

张定宇决定捐赠遗体用于渐冻症研究
湖北日报9月10日消息,湖北省卫生健康委员会副主任张定宇日前决定,捐赠自己的遗体用于渐冻症研究。

警方通报贵阳花果园19岁女孩坠亡
贵阳市公安局南明分局微博9月10日通报,9月9日17时40分许,南明分局接群众报警称,花果园有人坠楼。接报后,民警迅速赶往现场,当事人经抢救无效死亡。公安机关初步查明,死者余某某(女,19岁),在与家人通话后将自己反锁在厕所,随即从厕所窗户坠下,已经排除刑事案件可能。目前,相关情况正在进一步调查中。

今日上演木星合月天象
一次与众不同的木星合月天象将于9月11日上演。即将迎来冲日的木星与接近满月的月亮,两者的亮度都几乎达到极值,异常明亮。公众可在11日20时左右面向东南方天空观看。


查尔斯三世正式宣誓登基成英国新君主
当地时间9月10日,英国国王查尔斯三世在圣詹姆斯宫正式宣誓登基成为英国新君主。国王查尔斯三世的长子、威廉王储全程陪同。

FBI对特朗普35位盟友的住宅进行突袭
据美国《新闻周刊》报道,美国前总统特朗普的前高级顾问班农当地时间9月9日在接受记者柯克的采访时称,在他因刑事欺诈指控被传讯的同一天,美国联邦调查局对特朗普35名盟友的住宅进行了突袭搜查,目的是阻挠美国总统拜登的对手。

波兰对捷克提出领土要求
今日俄罗斯电视台网站9月9日援引波兰《共和国报》消息称,波兰政府已加紧努力,试图以更有利于华沙的方式重新划分波兰与捷克的边界。


新闻来源:西安日报、西安晚报及新华社、
人民日报、央视新闻等
编辑:棉花糖|审核:司徒卷卷
| 留言与评论(共有 0 条评论) “” |