
昌江区关于开展常态化全员核酸检测的通告
当前省内外疫情防控形势复杂严峻,防控任务十分艰巨。为做好外防输入工作,保障人民群众生命安全和身体健康,有效排除疫情传播扩散风险,切实巩固我区疫情防控成果,增强应对疫情的实战能力,经区疫情防控指挥部研究,决定于9月11日在全区范围内开展一轮全员核酸检测工作。现通告如下:
一、采样时间
2022年9月11日
上午7:30-12:00
二、采样对象
昌江区所有常住人口、暂住人口、临时流动人口。
三、采样地点
各乡镇(村组)、城区设置的临时核酸采样点和常态化采样点。
四、注意事项
(1)开展全员核酸检测是做好常态化疫情防控和外防输入工作的需要,我区目前没有新冠肺炎确诊病例和无症状感染者,请广大居民不信谣、不传谣。对拒不配合核酸检测工作、扰乱秩序、瞒报、谎报、伪造信息等人员,公安机关将依法追究法律责任。
(2)采样时,请居民根据村组(社区)的组织安排,携带智能手机出示“赣通码”有序采样,分时段、有序错峰到村组(社区)核酸采样点进行采样,确保不漏一户一人。老年人、儿童等无智能手机的群体,可由家人或朋友提前代为申领“赣通码”,或携带身份证等有效证件参加采样。
(3)请居民在参加采样期间做好个人防护,全程佩戴口罩,主动接受体温检测,并保持1米以上社交距离,有序排队,不扎堆、不交谈,听从工作人员指挥,按要求进出场地。
(4)接种新冠病毒疫苗不超过48小时人员,请提前向居住地所在村组(社区)报备,不参加本次全员核酸检测;处于居家健康监测及集中隔离管控的人员,不参加本次全员核酸检测;有发热、咳嗽、腹泻、乏力等症状人员,请及时前往发热门诊就诊。
(5)本次核酸检测免费开展,请广大居民朋友积极参加采样。核酸检测结果可通过“赣通码”进行查询,不出具书面报告。
昌江区新型冠状病毒感染的
肺炎疫情防控应急指挥部办公室
2022年9月9日
下滑查看昌江区核酸采样点






珠山区关于开展常态化全员核酸检测的通告
当前省内外疫情防控形势复杂严峻,防控任务十分艰巨。为做好外防输入工作,保障人民群众生命安全和身体健康,为群众出行提供便利,有效排除疫情传播扩散风险,切实巩固我区疫情防控成果,增强应对疫情的实战能力,经区疫情防控指挥部研究,决定于9月12日在全区范围内开展一轮全员核酸检测工作。现通告如下:
一、采样时间
2022年9月12日
上午7:30-11:30,下午2:00-5:00
二、采样对象
珠山区所有常住人口、暂住人口、临时流动人口。
三、采样地点
在各街道(经开区)设置临时核酸采样点。(详见附表)
四、注意事项
(1)开展全员核酸检测是做好常态化疫情防控和外防输入工作的需要,我区目前没有新冠肺炎确诊病例和无症状感染者,请广大居民不信谣、不传谣。对拒不配合核酸检测工作、扰乱秩序、瞒报、谎报、伪造信息等人员,公安机关将依法追究法律责任。
(2)采样时,请居民根据村组(社区)的组织安排,携带智能手机出示“赣通码”有序采样,分时段、有序错峰到村组(社区)核酸采样点进行采样,确保不漏一户一人。老年人、儿童等无智能手机的群体,可由家人或朋友提前代为申领“赣通码”,或携带身份证等有效证件参加采样。
(3)请居民在参加采样期间做好个人防护,全程佩戴口罩,主动接受体温检测,并保持1米以上社交距离,有序排队,不扎堆、不交谈,听从工作人员指挥,按要求进出场地。
(4)接种新冠病毒疫苗不超过48小时人员,请提前向居住地所在村组(社区)报备,不参加本次全员核酸检测;处于居家健康监测及集中隔离管控的人员,不参加本次全员核酸检测;有发热、咳嗽、腹泻、乏力等症状人员,请及时前往发热门诊就诊。
(5)本次核酸检测免费开展,请广大居民朋友积极参加采样。核酸检测结果可通过“赣通码”进行查询,不出具书面报告。
珠山区新型冠状病毒感染的
肺炎疫情防控应急指挥部办公室
2022年9月9日
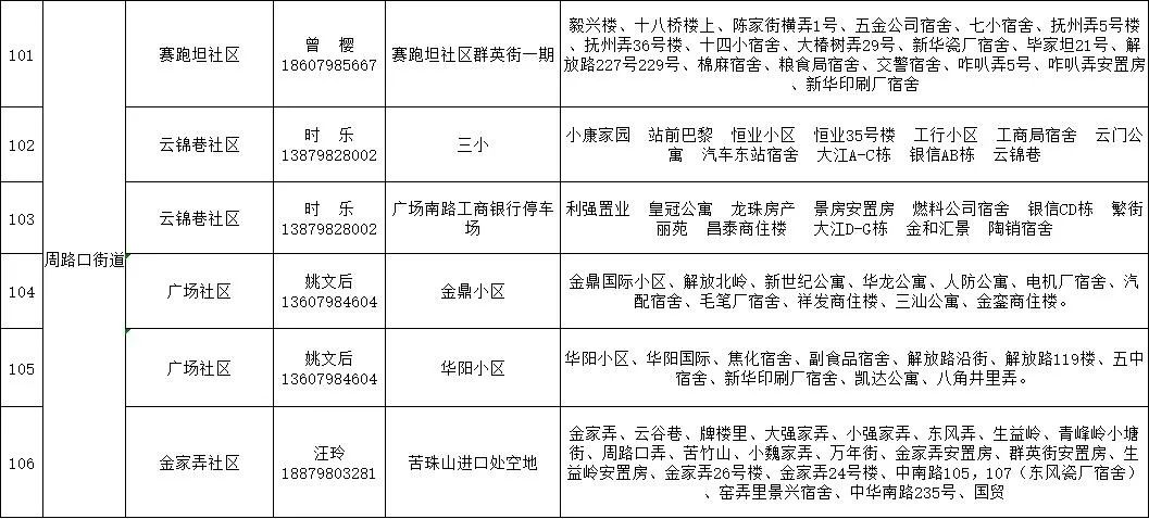
珠山区新冠病毒全员核酸检测区域分布表










☞延伸阅读
江西省新型冠状病毒肺炎疫情最新情况
2022年9月10日0-24时,江西省无新增本土确诊病例报告,新增治愈出院2例(鹰潭市2例,均在贵溪市)。从2020年1月至2022年9月10日24时,全省累计报告本土确诊病例1445例,累计出院病例1429例。截至2022年9月10日24时,全省现有本土住院确诊病例15例。
2022年9月10日0-24时,江西省无新增境外输入确诊病例。从2020年1月至2022年9月10日24时,全省累计报告境外输入确诊病例44例,累计出院病例44例。截至2022年9月10日24时,全省现无境外输入确诊病例,境外输入无症状感染者1例,在定点医疗机构接受隔离治疗。
2022年9月10日0-24时,江西省新增本土无症状感染者69例,其中鹰潭市2例,均在贵溪市;赣州市30例,其中章贡区(经开区)9例、宁都县21例;吉安市37例,其中吉州区8例、永丰县29例。解除隔离医学观察16例(南昌市1例,在南昌县;鹰潭市10例,均在贵溪市;吉安市4例,其中吉州区2例、永丰县2例;上饶市1例,在广信区)。截至2022年9月10日24时,全省现有本土无症状感染者522例,均在定点医疗机构接受隔离医学观察。
江西省卫生健康委员会
2022年9月11日
来源:昌江区融媒体中心、古镇珠山、江西发布
| 留言与评论(共有 0 条评论) “” |