
疫情防控
近 期 疫 情 防 控
公 众 健 康 提 示

国庆假期前后,人员流动性增加,国内局地发生聚集性疫情和散发病例,存在一定传播风险。为有效防止疫情蔓延,山东省疾病预防控制中心发布疫情防控公众健康提示:
一、倡导广大群众减少跨地市出行,避免人群大范围流动引发的疫情传播扩散风险。
二、对7天内有高风险区旅居史的人员,采取7天集中隔离医学观察;对7天内有中风险区旅居史的人员,采取7天居家隔离医学观察,如不具备居家隔离医学观察条件,采取集中隔离医学观察。
三、对疫情发生地出现一定范围社区传播或已实施大范围社区管控措施,基于对疫情输入风险研判结果,对近7天内来自疫情发生地所在县(市、区)的流入人员,参照中风险区旅居史人员的防控要求采取相应措施。
四、对所有省外入鲁返鲁人员,须持有48小时内核酸检测阴性证明,抵达后进行“5天3检”,每次检测间隔24小时。推广“落地检”,按照“自愿免费即采即走,不限制流动”的原则,抵达我省后,立即进行1次核酸检测。
五、加强重点机构场所疫情防控,坚持非必要不举办,对确需举办的的培训、会展、文艺演出等大型聚集性活动,查验48小时内核酸检测阴性证明;建筑工地等人员密集型单位,查验外省(区、市)返岗人员48小时内核酸检测阴性证明;养老机构、儿童福利机构等查验探访人员48小时内核酸检测阴性证明;对进入宾馆、酒店和旅游景区等人流密集场所时,查验72小时内核酸检测阴性证明;进入其他重点场所时,按规定查验核酸检测证明。
六、近期有外出旅行史的人员,请密切关注疫情发生地区公布的病例和无症状感染者流调轨迹信息和中高风险区信息。有涉疫风险的人员要立即向社区(村)、住宿宾馆和单位报告,配合落实隔离医学观察。
七、发热病人、健康码“黄码”等人员要履行个人防护责任,主动配合健康监测和核酸检测,在未排除感染风险前不出行。
八、建议出行前提前通过中国政府网及国务院客户端小程序查询目的地的最新疫情防控政策,主动配合当地疫情防控措施,途中做好个人防护。
九、严格落实“戴口罩、勤洗手、常测温、少聚集”等个人防护措施,养成良好的个人卫生习惯。一旦出现发热、咳嗽、乏力等症状,立即到医疗机构发热门诊就诊,尽量避免乘坐公共交通工具。
十、建议符合条件的公众全程接种新冠病毒疫苗,提倡完成全程免疫满6个月的公众进行加强免疫。


































9月13日公布的感染者主要活动轨迹

(根据网络转载资料整理,请以当地实际情况为准)
第一部分:曾乘坐的交通工具
无
第二部分:经停场所
杭州市
时间 主要场所
9月12-14日
杭州萧山区英冠索菲特酒店、杭州奥体中心网球中心(滨江区杭州奥体中心)、双串烧烤萧山乐创城店
沈阳市
时间 主要场所和交通工具
居住地(工作地)
铁西区晋斯华庭7号楼
9月
11、13日
晋斯华庭明朗社区活动室核酸采样点、吾爱吾羊炭火烤羊腿爱工北街店(铁西区虹桥路19-10门)、三佰利生鲜虹桥店(铁西区颂工街19号)
金福门综合超市(铁西区兴工街北一路富云花都A1)、嘎子串烧爱工店(铁西区爱工北街保利百合花园11号楼4门5门)
石家庄市
时间 主要场所和交通工具
9月
6-12日
新华区西营村民瑞街 31号库房、西营村村口、裕华区盛邦花园小区一区、石家庄华明食品有限公司长宏锦园一区底商超市
裕华区润丰五金城佳通轮胎、裕华区润德陶瓷城B区2楼雷士照明店、桥西区宇翔国际物流中心、西营村库房、小区内的晨光文具、小区东门云管家便利店
盛邦花园小区一区、小区东门口的宏宜便利店
中华北大街中储菜市场、东营村菜店、平安南大街104号宏图广告、民生路北石家庄商会大厦鼎贺图文、裕华区润德五金城、东营村冉穗粮油超市、签子馒头、小区附近汇光皇后卤味荃流动车、新华区西营村民瑞街31号库房
裕华区旭辉中睿府生鲜超市、旭辉中睿府公寓6号楼2单元、长安区体育北大街11号、小区东门云管家便利店、巴贝春美容美发店、裕华区栗源新佳农市场、小区东门云管家便利店、旭辉中睿府公寓6号楼2单元、普济中西医结合医院进行核酸检测、小区东门云管家便利店
宇翔国际物流中心、普济中西医结合医院进行核酸检测、旭辉中睿府公寓6号楼2单元、信誉楼(裕华店)
小区东门
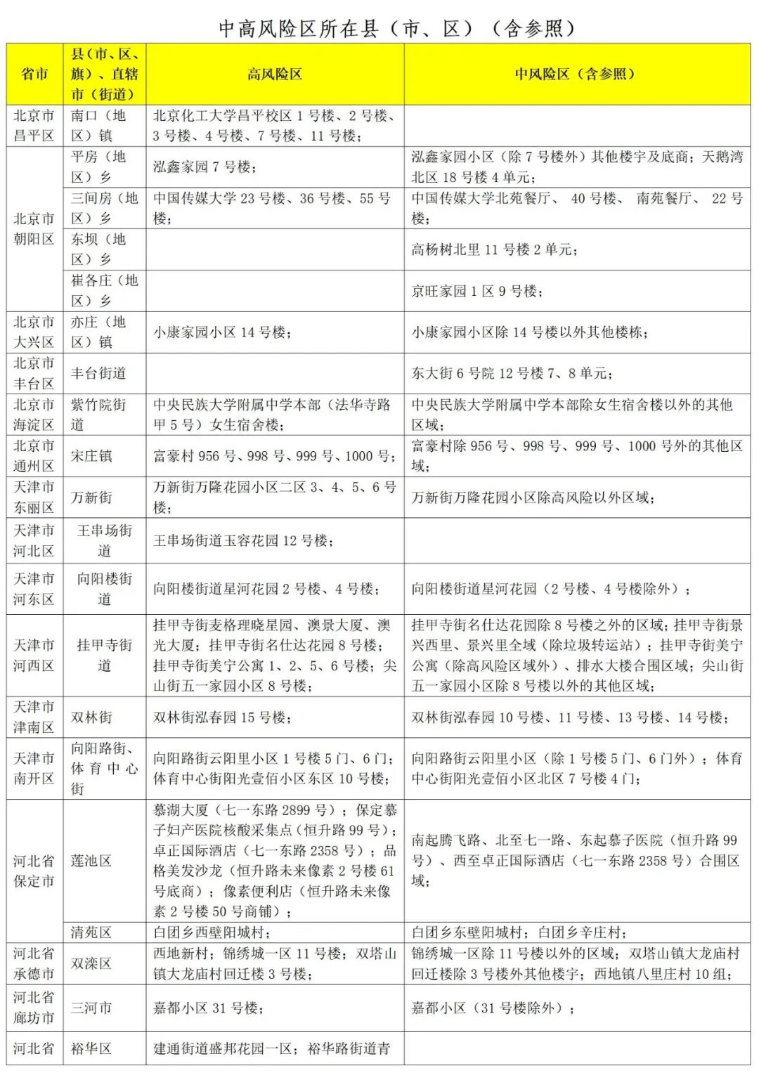
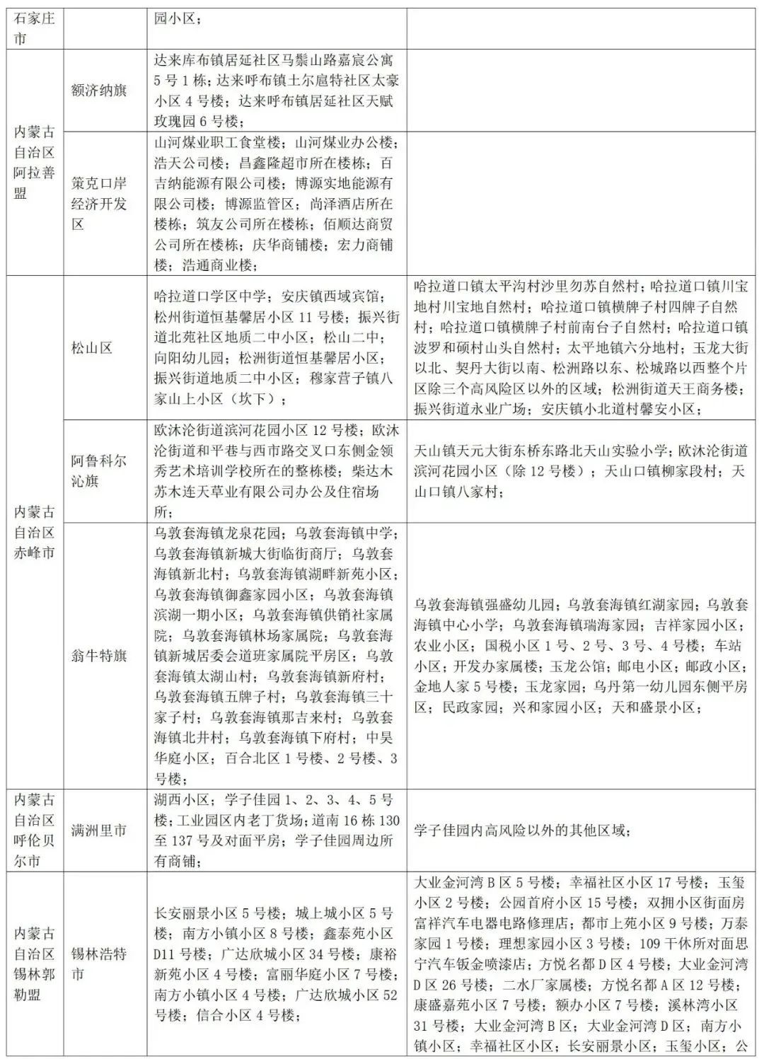
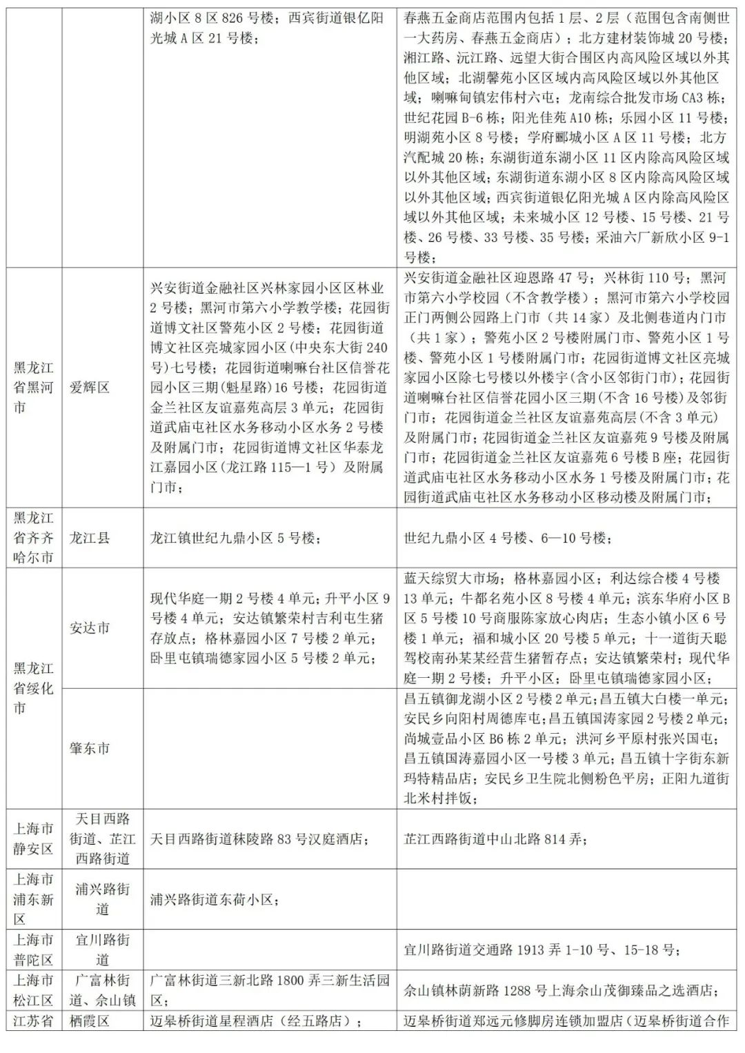
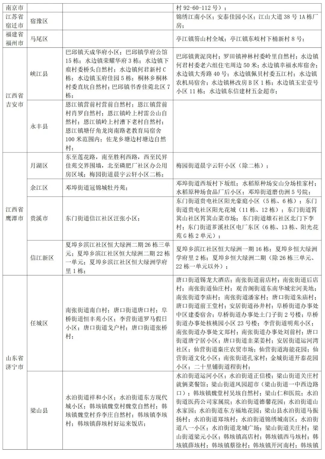
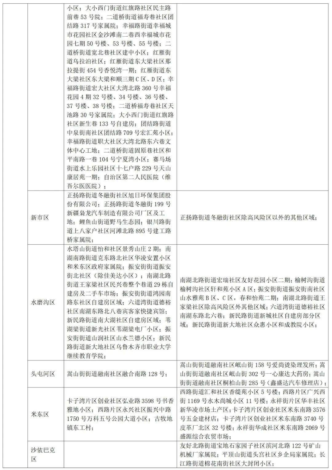
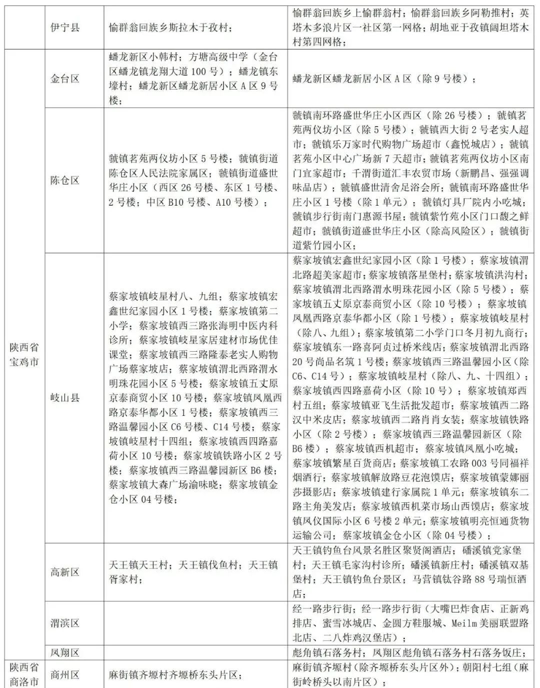
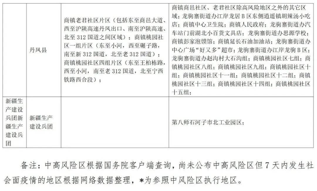
备注:已公布的中高风险区所在县(市、区),不再逐一列举轨迹涉及的具体地点。
长按下方图片,可进行同行密接人员自查

长按下方图片,可进行疫情风险等级查询


相约健康 期待您的
分享
点赞
| 留言与评论(共有 0 条评论) “” |