
根据2023年度空军招飞工作安排
9月16日至11月1日
空军招飞局广州选拔中心
将派初选组赴各省(区)市(州)
对报考空军飞行学员的学生
进行初选检测
请同学们做好相关准备

湖北省

湖南省

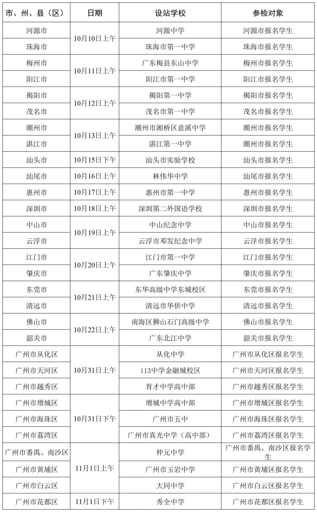
广东省

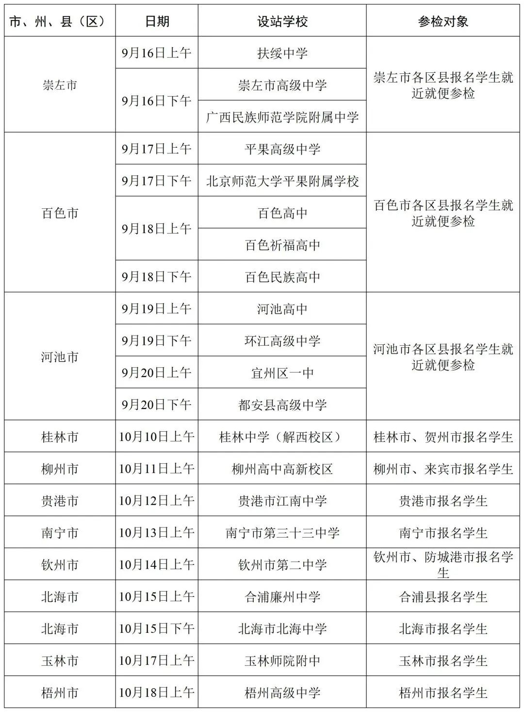
广西壮族自治区

海南省

(以上安排如有变化另行通知)
注意事项

01
报名学生可由学校统一组织或自行前往设站地点,就近就便参检,随到随检。
02
未设站地市、州(区、县)报名学生,根据自身实际情况合理选择时间和设站地点参检。
03
参检学生须携带可登录微信的智能手机(本人或父母均可)、填写完整并经学校审核盖章的《2023年度空军招收高中生飞行学员初选参检表》(可在“中国空军招飞网www.kjzfw.mil.cn”或“南部战区空军招飞微信公众号”下载)和本人身份证(无身份证带户口簿)参检。
04
参加初选前注意保护和恢复视力,参检当天不需空腹,可正常进食。
05
参检学生往返途中做好个人防护、佩戴好口罩,自觉遵守设站单位疫情防控规定要求,有序排队、保持安全距离,避免人员聚集。

2023 年度空军招收高中生飞行学员
初选参检表
(请扫码下载)

具体疫情防控要求
请务必扫描以下二维码查看
并严格落实

各招飞选拔中心初选检测信息

空军招飞局南京选拔中心
(华东五省)
9月14日至9月23日
派初选组赴各地市
对报考空军飞行学员的学生进行检测

(安徽省)
温馨提示
1、初选身体检测主要分三个科室:眼科、耳鼻喉科和外科,学生检测前可正常就餐。初选体检合格的学生现场参加英语、数学笔试(时间为90分钟,携带2B铅笔和橡皮),检测时间为上午8:00-11:30,下午14:00-17:30。
2、学生参加初选检测需查验健康码、行程码、佩戴口罩、携带本人身份证或户口簿和《空军招收高中生飞行学员报名表》。检测前需搞好个人卫生:洗澡、修剪指甲、清理耳道等。
空军招飞局济南选拔中心

(河南省)
携带物品
1、 身份证(户口簿)
2、《报名表》(A4纸双面打印)
3、《健康情况申报表》(A4纸打印)
4.、 48小时以内核酸阴性证明(纸质版)
5.、 健康码和行程码(纸质版)

空军招飞局沈阳选拔中心

携带物品
1、填写完整的报名表(体检表部分无需填写,报名表可在公众号内下载打印)
2、身份证(或户口簿)
3、智能手机(用于检测合格考生录入信息)
其他选拔中心待公布初选信息
可通过文末联系方式咨询
更多招飞信息

选拔程序
1、初选(2022年9月-2022年11月)
由招飞中心会同各级教育部门开展宣传发动、现场报名或网上报名,并组织身体基本条件筛查。下载报名表可通过空军招飞网(www.kjzfw.mil.cn),在“资料下载”部分进行下载。
2、复选(2022年12月-2023年1月)
由招飞中心根据考生高中阶段学习成绩和学校评价,遴选确定预估高考成绩达到一本线的考生,组织进行医学选拔、心理选拔和政治考核。
3、定选(2023年3月-2023年6月)
由空军招飞局组织对符合推荐条件的考生进行医学选拔和心理选拔,确定合格考生名单。
经招飞定选,政治考核、医学选拔、心理选拔全部合格且高考成绩达到统招一本线的考生方可投档,根据各省(自治区、直辖市)年度招飞计划,依据高考成绩、体格检测结果、心理选拔评定等级等情况,按照空军明确的录取原则综合择优录取。本省份上线生源不足、完不成计划的,跨省调剂录取。
附:联系方式
| 留言与评论(共有 0 条评论) “” |