山西30家单位423个岗位等你来!

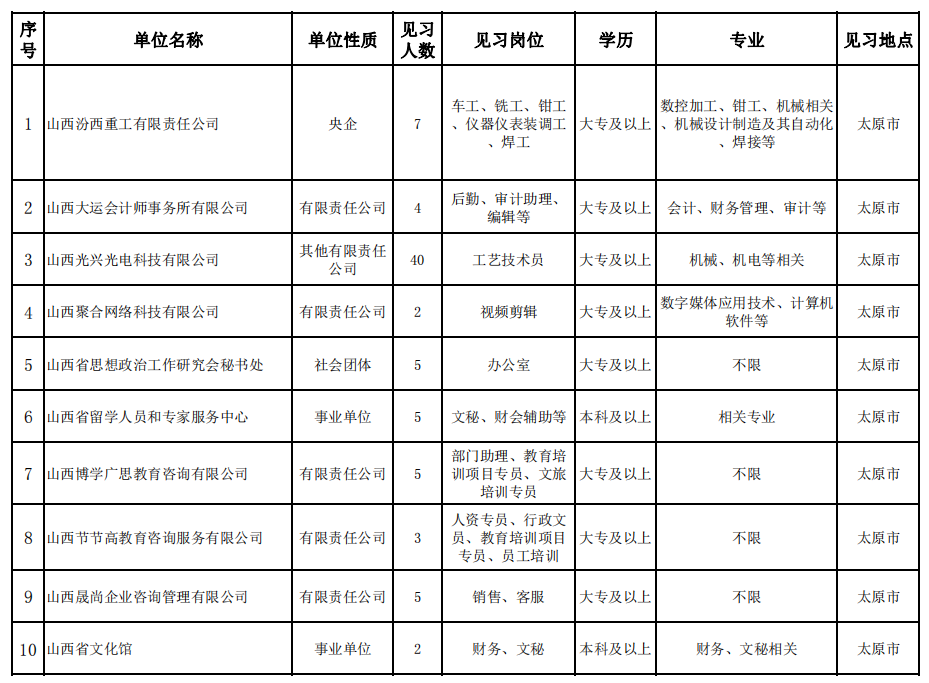
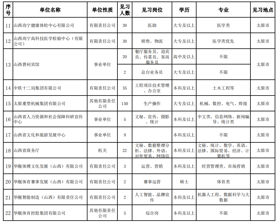
省本级30家用人单位提供423个就业见习岗位,已经山西省人力资源和社会保障厅审核合格,欢迎离校2年内未就业或就业转失业的高校毕业生和中职毕业生、16-24岁的失业青年踊跃参加。有意者请登录山西省人社厅网站就业见习在线服务平台或与省人才资源市场联系。

联系人赵兴娥

联系电话:0351-8288018

2022年第四批省直就业见习单位岗位信息表

(点击小图放大查看)

来源:山西省人力资源和社会保障厅

发表评论
留言与评论(共有 0 条评论) “”
   
验证码:

相关文章

推荐文章