
沈阳这几天都是秋高气爽的好天气
长白岛的向日葵花海
也如约盛开了



但是明天开始
降雨+降温套餐
要安排上了

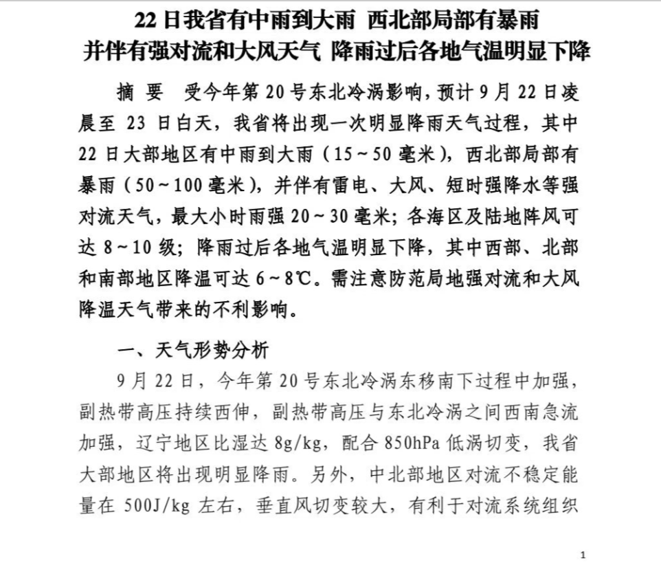
受今年第20号东北冷涡影响
明天窗外雨水将乱飞
空气湿漉漉的
能见度不高
沈阳市气象台15时发布信息,预计22日白天到夜间,和平、沈河、铁西、皇姑、大东、浑南、于洪、沈北、苏家屯、辽中、经济技术开发区中到大雨,平均降水量20~35毫米。新民、法库、康平大雨,平均降水量35~50毫米,个别街道或乡镇可能超过70毫米。最大小时降水量20~30毫米,降水期间可能伴有雷电、短时强降水、短时大风等强对流天气。城区主要降水时段为22日14时至23时。23日上午沈阳地区阵雨或雷阵雨,平均降水量1~5毫米。
不仅沈阳
明天整个辽宁
都会经历降雨

一场秋雨一场寒
秋风+秋雨
寒冷叠加
明天最高气温21℃
(今天最高气温24.3℃)
最低气温10℃

雨后气温更是如易碎品般应声下跌
最高气温继续下滑到17℃
将创今年入秋以来的新低
风向转为西北风5~6级
夜间转晴,最低气温7℃
保暖还是最重要的
未来七天天气预报

近期热门视频
| 留言与评论(共有 0 条评论) “” |