
Sayings:
明天,9 月 26 日,是一个你可能有点陌生的节日:
世界避孕日。
“避孕”是个很神奇的话题。早就不是“谈性色变”的年代了,自称“老司机”的年轻人们,并不忌讳谈论它。
我们会在微博上转发脑洞大开的避孕套广告;
我们会对便利店柜台前的计生用品视若无睹;
我们听到“无痛”,会条件反射地接“人流”。
但我们几乎从来不会真正地谈论它。
不去谈论“避孕”背后的风险、责任、观念,甚至不谈论一些很基本的常识。连同这么多年来,缺席的所有性教育一起。
看似懂得很多的“姿势”,却对“知识”懵懵懂懂。
以至于,我看到了这样的 2 个数据:
在中国,近 60% 的女性采用过有效性很低的避孕措施;
中国每年实际人工流产数量在 950 万例左右。
因此,今天,我想做一个简单的分享:
一些年轻人关于避孕的真实困惑,以及一些值得了解的常识。
1.


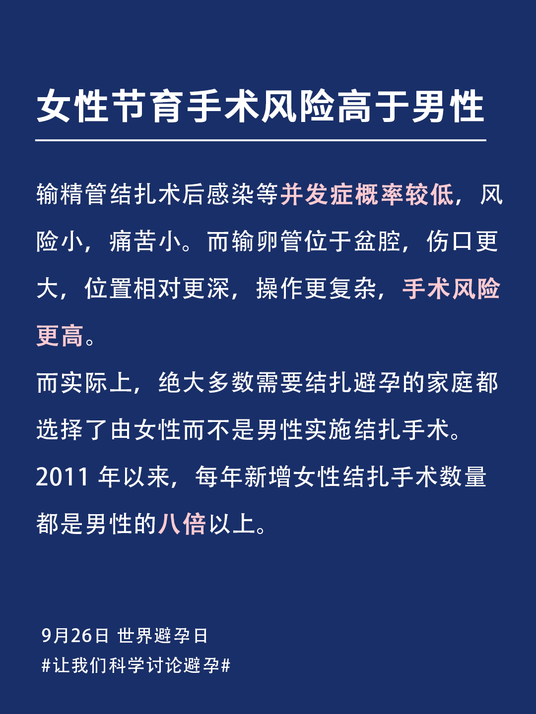
向左滑动查看真相
2.


向左滑动查看真相
3.


向左滑动查看真相
4.


向左滑动查看真相
5.


向左滑动查看真相
6.


向左滑动查看真相
7.


向左滑动查看真相
8.


向左滑动查看真相
9.


向左滑动查看真相
10.


向左滑动查看真相
本文经妇产科专业人士审核。
数据来源:
《中国卫生和计划生育统计年鉴》
《中国卫生健康统计年鉴》
《女性避孕方法临床应用的中国专家共识》
《2012世界避孕日中国调研报告》
撰稿:梁珂 王雪琴
责编:梁珂

晚祷时刻:

欢迎转发分享。
拒绝避孕羞耻,
让我们科学地讨论避孕。
| 留言与评论(共有 0 条评论) “” |