从化地铁东风总站的公交站场落成,于9月28日正式启用,站场汇集多条公交线路,附近居民的生活半径将会扩大,市区与郊区之间的交流也将变得更加紧密。9月29日上午,东风地铁公交总站启用和新公交线路开通仪式举行。

优化公交线路,便利市民出行
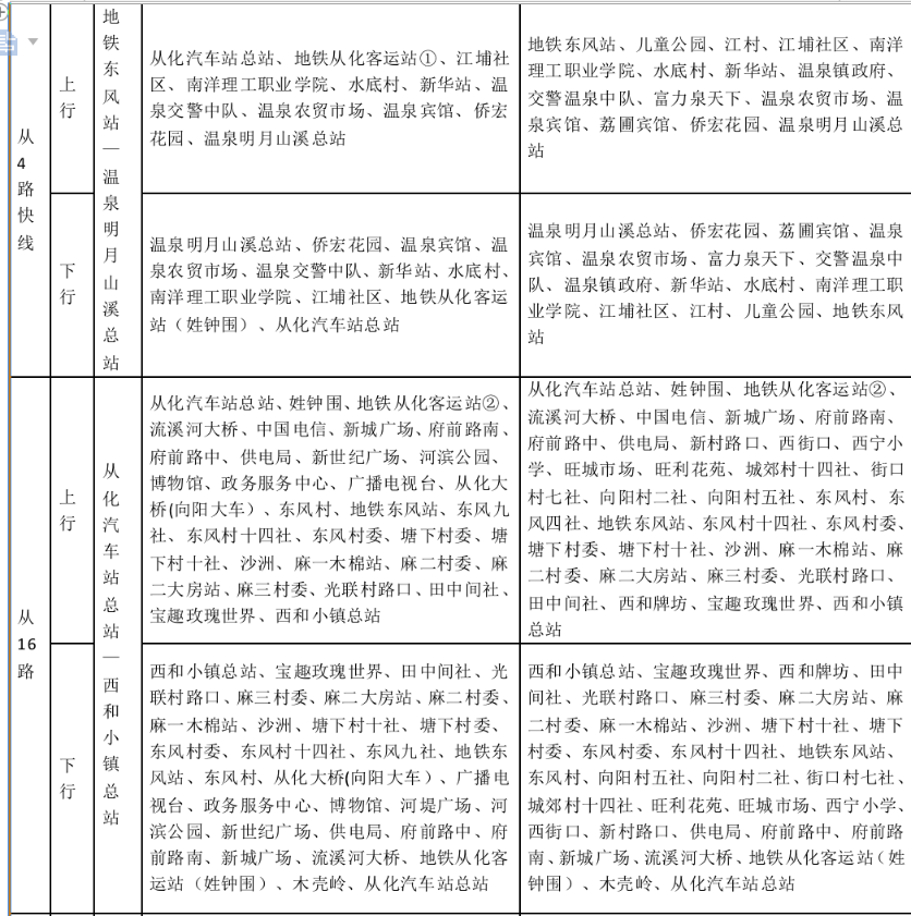
从化地铁东风总站新增一条公交线路便是从4路快线。记者了解到,从4路快线将去往温泉的从4路快线另一侧总站从从化汽车站调整至东风地铁口,提升沿线居民日常出行效率的同时,满足搭乘地铁前往温泉旅游的乘客需求。“从4快线的开通,极大地方便了我们,这是我们享受到的一项实实在在的福利。”9月28日下午6时许,陈先生从江埔社区乘坐从4快线,仅用10多分钟便抵达地铁站,与地铁接驳时间足足缩短了将近20分钟。
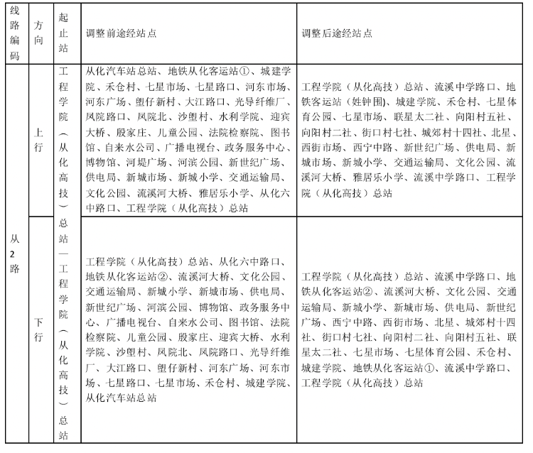
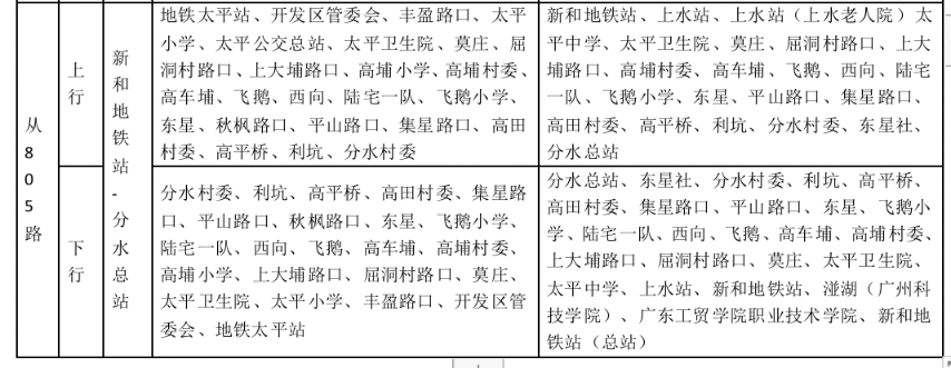
从化公汽从9月28日起对公共汽车从2路、从4路快线、从805路、从16路进行优化调整至北星大道等新开路段,覆盖从化区“三纵三横”交通网络接驳需求,弥补公交接驳空白。
在此次仪式上首次亮相的有彰显太平红石村文化、体现当地天人山水景区特色的从804路乡村振兴主题线路公交车,乡村振兴主题线路公交车车内外通过精心设计,主题感十足。



推进公交客货邮,开行便民定制公交
从化地铁东风总站启用,未来从化公交客货邮融合线路将增加一个站点。
记者了解到,从2019年开始,从化公汽发挥区内公交线网班次密、准点发、成本低、覆盖广的优势,开通公交客货邮融合线路,让公交车参与到从化物流运输环节,创新区内公交运输新模式。目前从化公汽经营的26条线路深入从化各个街镇的村庄,运送乘客的同时免费运送包裹,将外头的产品带进去,里头的农产品带出来,线路已覆盖59条建制村,平均每日运送的邮件超1000件。
从化公汽相关负责人表示,未来,会根据市民的需要不断改善线路,开通形式多样的定制路线,包括社区定制、旅游专线定制、如约助学定制、拥军优属定制,开行连接景区、学校与地铁站、各村镇、军区及换乘枢纽的定制公交线路,为市民提供安全、绿色、方便、舒适的出行服务。
值得关注的是,为了增强互联互通服务能力,深化广韶等地的交通融接,从化公汽计划新增1条“跨市”定制线路。通过强化城市间线网覆盖,强化于两地枢纽站点的接驳与公交服务空白区域的覆盖,提升市民出行满意度。
文/广州日报·新花城记者:卢梦谦 通讯员:杨智伟、余旨念图/广州日报·新花城记者:高鹤涛 通讯员:杨智伟、余旨念广州日报·新花城编辑:张影
| 留言与评论(共有 0 条评论) “” |