
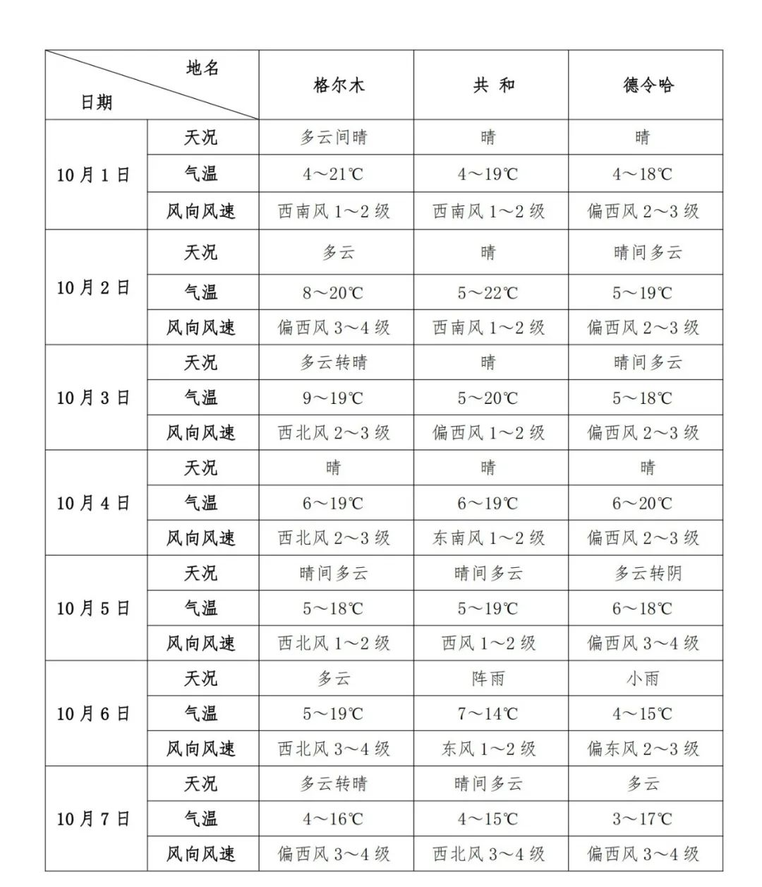
预计国庆期间天气前期以多云为主,后期多雨雪。5-7日有小到中雨(雪),局地大雪,全省大部日最高气温下降4~6℃, 降水天气对公众出行有一定影响。
具体预报如下:
1日:玉树、果洛、海南南部、黄南南部有小雨(雪),省内其余地区多云或晴。
2日:西宁、海东、海北、海西东部、玉树有小雨(雪)或阵雨,省内其余地区多云。
3日:玉树、果洛、黄南南部、海北有小雨(雪),省内其余地区晴或多云。北部日最高气温下降4~6℃。
4日:玉树、果洛、黄南南部有小雨雪,省内其余地区晴或多云。5日:海西多云,省内其余地区有小雨(雪)。
6日:玉树北部、海南、黄南、海东南部有中雨(雪),局地大雪,海西西部多云,省内其余地区有小雨(雪)。全省大部日最高气温下降 4~6℃。
7日:玉树北部、果洛南部有中雨(雪),海西西部多云,省内其余地区有小雨(雪)。



推荐阅读
☞青海省疾控中心提示
☞青海摄影师闯入国际大赛决赛
记者/魏慧敏
责编/张振华 魏慧敏
监制/苑玉虹 文昌加 总监制/陈海雷
版权归原作者所有,如有侵权请立即与我们联系







| 留言与评论(共有 0 条评论) “” |