昨天科科发布了
公卫领域学科(学术)带头人的招聘公告
有许多人问
武科大公共卫生学院怎么样?
今天的推文
科科为大家梳理了近期
武科大公卫人的重要研究成果
帮大家更好的
走进武科大公共卫生学院
01
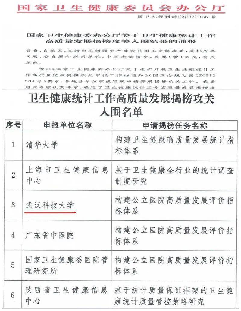
卫生健康统计工作高质量发展揭榜攻关项目
近期国家卫生健康委员会办公厅公布了“卫生健康统计工作高质量发展揭榜攻关项目”入围名单59项,我校公共卫生学院熊昌娥教授牵头申报的项目“构建公立医院高质量发展评价指标体系”荣登榜单。湖北省属高校仅我校1项入围。

这次获批的项目拟构建适宜中国情景的公立医院高质量发展评价模型,在现有“各省(区、市)推进公立医院高质量发展评价指标(试行)”基础上,期望为全国公立医院高质量发展评价提供参考依据,为推动公立医院发展方式从规模扩张转向提质增效,运行模式从粗放管理转向精细化管理提供理论参考。
此次项目入围国家政府层面的卫生政策应用研究,是学院多年来重视医学与人文学科交叉发展的体现。熊昌娥2020年调入我校公共卫生学院,主要从事卫生政策、医院管理等方面的教学科研工作,来校工作不到2年的时间,发表SSCI类论文3篇。
02
国际顶刊原创成果
公共卫生学院张玲教授团队在医学领域Top期刊JAMA Network Open(2021年影响因子为13.353,一区Top)发表原创成果。吴传莎老师和张云权副教授为论文的共同第一作者,张玲教授和张云权副教授为共同通讯作者,第一单位是武汉科技大学公共卫生学院。
张玲团队的论文在JAMA NETWORK OPEN 上发表
该研究论文依托于中国室内环境与儿童健康研究,该研究的第二阶段共计纳入中国大陆37858名3–6岁儿童,以儿童哮喘和喘息患病为儿童呼吸系统健康的评价结局,根据受访者居住地匹配大气PM1、PM2.5和PM10的时空暴露(1 × 1 km分辨率),采用多水平(城市和儿童)Logistic回归模型定量评估颗粒物长期暴露与儿童哮喘和喘息患病风险之间的关联。
研究结果显示,生命早期PM1暴露浓度每增10μg/m3,儿童哮喘患病风险的升高55%,高于PM2.5和PM10,表明颗粒物粒径越小,比值比的估计值越高。同时发现是PM1而非PM1-2.5贡献了PM2.5与儿童哮喘患病风险之间的关联。

生命早期不同粒径大小的颗粒物暴露
与儿童哮喘和喘息之间的关联
该横断面研究发现,粒径较小的颗粒物(如PM1)与儿童哮喘之间关联的估计值比粒径较大的颗粒物更高,表明粒径较小的颗粒物可能毒性更大。此外,PM1在PM2.5与儿童哮喘患病风险升高的关联中是主要的贡献者,这表明PM1可能比粒径较大的颗粒物更为重要.
当前的研究结果提示,我国应继续开展空气净化行动,有效控制颗粒物污染,并制定PM1的空气质量指南,以减少颗粒物对中国的敏感人群,特别是儿童的不利健康影响。
张玲教授团队2021年以来依托中国室内环境与儿童健康研究已相继在Environment International等国际知名SCI期刊发表4篇研究论文,研究主题为环境颗粒物和室内环境污染暴露对儿童呼吸系统健康和过敏性疾病的影响。此外,还在中文核心期刊《环境与健康杂志》和《现代预防医学》发表了2篇研究论文。
| 留言与评论(共有 0 条评论) “” |