请10月16日以来有福州市旅居史,特别是轨迹涉及鼓楼区古田路88号的入(返)厦人员,严格落实三天三检(含落地检)。此间,非必要不参加聚集性活动、不进入人员密集的公共场所。对拒不配合核酸检测、隐瞒病情、瞒报行程信息(尤其是重点地区旅居史)、隐瞒与确诊病例或者疑似病例有密切接触史的,将依法依规追究责任。
10月24日全国新增报告205例本土确诊病例、875例本土无症状感染者,涉及28个省份。
河北邯郸市、山西朔州市、上海静安区、杨浦区、金山区、江苏宿迁市、广东江门市、惠州市、广州市、重庆市永川区等地根据《新型冠状病毒肺炎防控方案(第九版)》相关规定新增划定高、中、低风险区。
市疾控中心提醒广大市民:
我市实行免费核酸检测服务(部分核酸检测点延长至22时),鼓励群众每72小时进行一次核酸检测。
所有入(返)厦人员三天三检(含落地检)。此间,非必要不参加聚集性活动、不进入人员密集的公共场所。
根据国务院联防联控机制有关部署,9月10日至10月31日,乘坐飞机、高铁、列车、跨省长途客运、跨省客运船舶等交通工具需查验48小时内核酸检测阴性证明。
近7天内有涉疫地区(见下表)旅居史的,抵厦后须第一时间向所在社区、工作单位或所住酒店报告,根据出发地和途经地疫情风险等级实施分类管理:
对7天内有高风险区旅居史的入(返)厦人员:实施7天集中隔离医学观察(第1、2、3、5、7天各开展一次核酸检测)。
对7天内有中风险区旅居史的入(返)厦人员:实施7天居家隔离医学观察(第1、4、7天各开展一次核酸检测),如不具备居家隔离医学观察条件,采取集中隔离医学观察。
对7天内有西藏、新疆、内蒙古旅居史的入(返)厦人员:入厦后实施4天集中医学观察+3天居家健康监测管理,期间核酸检测7天7检。
请广大市民朋友接触境外和国内中高风险地区的快递、物品时,戴好口罩和一次性手套并对内外包装进行消毒,处理完后要及时洗手并更换口罩。
新冠病毒疫苗对防发病、防重症和防死亡的效果非常显著。不良反应监测数据表明,我国新冠病毒疫苗是非常安全的。慢性疾病不是新冠病毒疫苗接种的禁忌症,健康状况稳定、药物控制良好,均可进行接种。在没有接种禁忌的情况下,请符合条件的市民尽快接种疫苗,完成全程接种后满半年,尽快接种加强针。



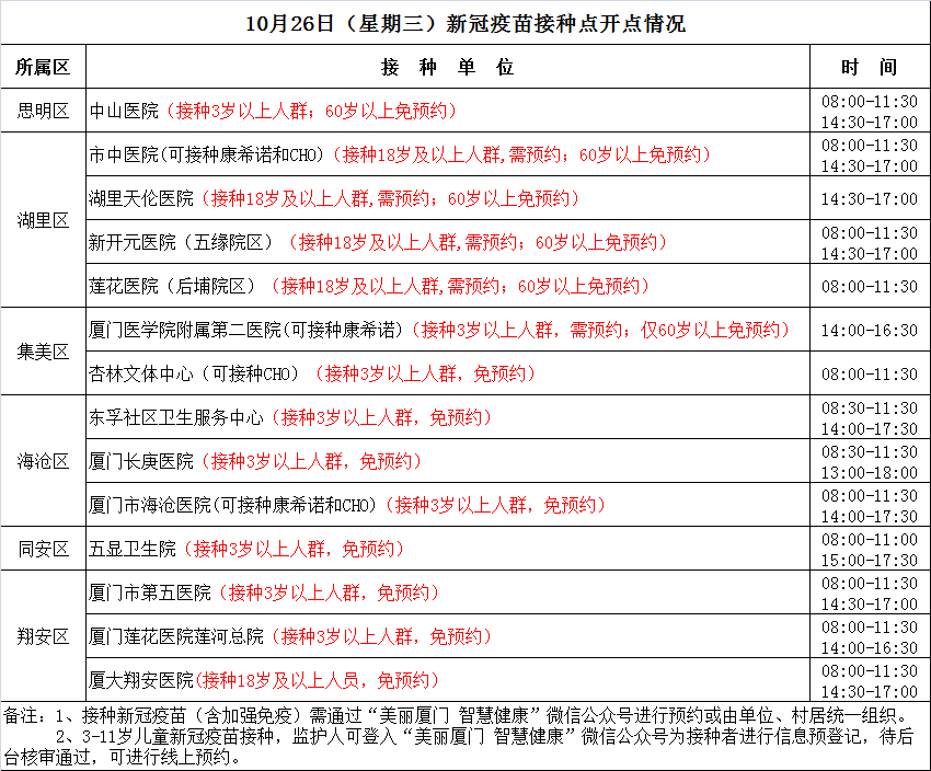
10月26日这些地方可以接种新冠疫苗


厦门市疾病预防控制中心
2022年10月25日
来源:厦门疾控
| 留言与评论(共有 0 条评论) “” |