
10月28日
德州市教育和体育局发布
关于推迟德州市2022年下半年全国中小学教师资格考试(笔试)的公告
鉴于疫情防控最新形势,为保障广大考生及考试工作人员的健康安全,根据疫情防控有关要求,推迟全市2022年下半年全国中小学教师资格考试(笔试),与2023年上半年中小学教师资格考试(笔试)合并组织实施。推迟考试的德州考区考生报名费将按原缴费渠道全额退回,已通过的笔试科目成绩有效期自动延长半年。
因疫情考试推迟给您带来的不便,敬请谅解。
咨询电话:

特此公告。
德州市教育和体育局
2022年10月28日
此外,10月27日
德州市住房和城乡建设局发布
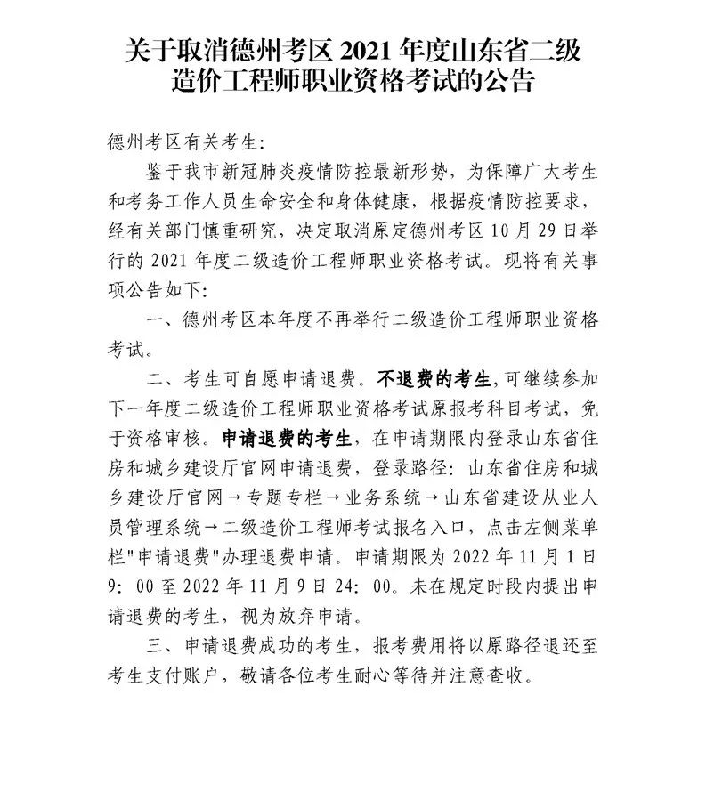
关于取消德州考区2021年度
山东省二级造价工程师
职业资格考试的公告



转发+扩散!
往期内容回顾
写新图文
■德州发布通告:殡葬服务机构暂停祭扫服务
■德城、乐陵、天衢新区公布5名密接者活动轨迹
■缓解新市民、青年住房困难!德州出台实施意见
■事关核酸证明,德州多家医院发布通知!
■来源:德州市教体局、德州市住建局
■编辑:孙风超|审核:张广 陈广江
| 留言与评论(共有 0 条评论) “” |