近日,文化和旅游部官网公示第四批全国乡村旅游重点村名单和第二批全国乡村旅游重点(乡)名单,武汉一地入围。

文旅部网站信息显示,此次拟入选的第四批全国乡村旅游重点村有200个,拟入选的第二批全国乡村旅游重点镇(乡)有98个。
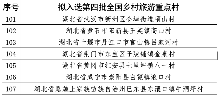
湖北此次有7地拟入选全国乡村旅游重点村,武汉市新洲区项山村是其中之一。具体名单如下:

项山村位于武汉市新洲区仓埠街道,2019年入选中国美丽休闲乡村。

项山村的万千花镜。(资料图片,来源:新洲发布)
此外,湖北此次还有3地拟入选全国乡村旅游重点镇(乡),具体名单如下:
我国公民和法人机构如对入选村镇有异议,请于2022年10月31日前,以书面方式提供事实理由和相关依据、证据,以及反映人姓名、工作单位(或反映机构名称)、身份证号(或统一社会信用代码)、联系方式。以单位名义反映的,应加盖单位公章,以便核查。(邮寄以到达日期为准)
邮寄地址及邮编:北京市东城区朝阳门北大街10号文化和旅游部资源开发司乡村旅游和创意产品指导处,100020。联系电话:010-59882584
点击查看拟入选第四批全国乡村旅游重点村和第二批全国乡村旅游重点镇(乡)名单>>>
(长江日报大武汉客户端出品 编辑整合:符樱 资料来源:文化和旅游部官网、新州发布等)
| 留言与评论(共有 0 条评论) “” |