市民朋友们:
当前,全国疫情防控形势复杂严峻,人员流动性大,病毒隐匿性强,为全面排查疫情风险隐患,及时有效阻断疫情传播,持续巩固疫情防控成果,保障广大市民生命安全和身体健康,市新冠肺炎疫情联防联控指挥部决定于2022年10月31日在全市范围内开展一轮全员核酸检测。现将有关事项通知如下:
一、采样对象
所有在启人员(含外来、暂住人员)。其中,48小时内接种过新冠疫苗的人员,不参加本次全员核酸检测(疫苗接种人员在接种时间满48小时后,自行前往便民采样点补检)。
二、采样时间
1. 2022年10月31日(星期一)上午6:30至12:00(附件1中带*采样点下午14:00至17:00继续采样),具体分时段采样时间由区镇、街道通知属地居民。
2. 2022年10月31日(星期一)下午13:00至15:00在校师生全员检测专场(由教育机构和对接的医疗机构确定到校采样时间)。
三、采样地点
1. 普通人群。在各区镇街道设置的集中采样点采样,具体以各村居(社区)通知为准。
2. 重点人群。集中隔离、医学观察、居家隔离医学观察人员、区镇街道落实健康监测的重点人群按原渠道进行采样。
3. 黄码人员。到黄码采样点(汇龙镇林洋路505号启东经济开发区党群服务中心对面、吕四港镇启东市第二人民医院南侧院外停车场)采样。
区镇街道设置的采样点详见附件1。
四、注意事项
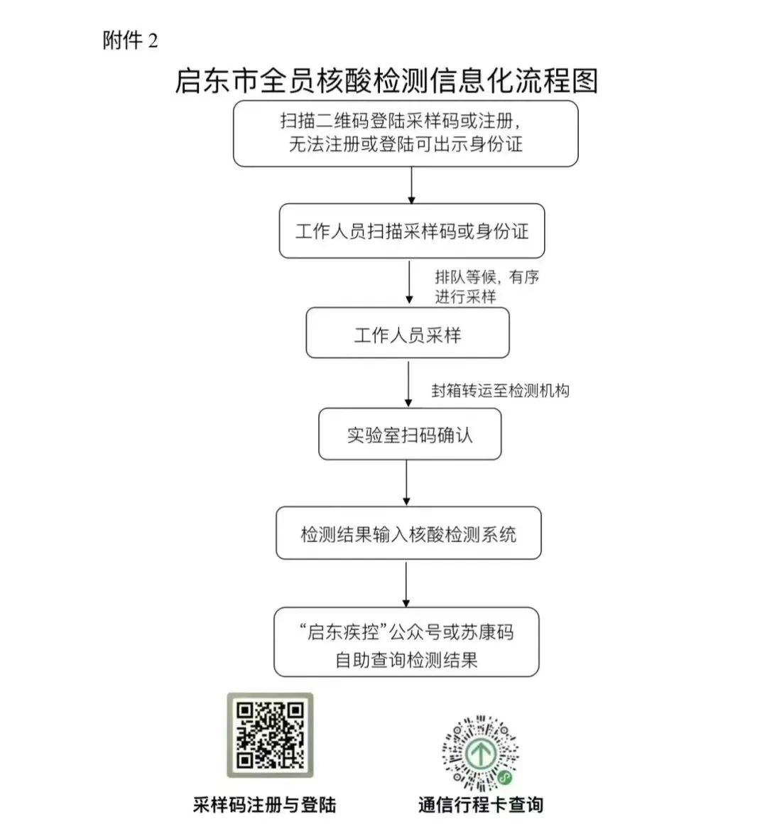
1. 请广大市民朋友按照所在村居(社区)通知的指定时段,携带核酸采样预登记二维码(注册方式见附件2)、有效身份证件,到各采样点开展核酸检测采样。如6个月内有境外旅居史、本人曾感染新冠肺炎病毒,请务必主动告知采样工作人员。
2. 出发前半小时尽量避免吸烟、饮酒或大量进食,保持心情舒畅,到达采样点后自觉服从工作人员指挥,全程规范佩戴口罩,主动配合测体温、扫场所码、查行程卡及健康码,自觉保持1米以上距离,不插队、不交谈、不聚集。70岁以上老人、残疾人或其他行动不便人群,可通过绿色通道进行采样。
3. 如您有发热、咳嗽等症状,不要前往集中采样点,请提前报告所在村居(社区)、单位,做好个人防护,及时前往就近的医院发热门诊就诊。
4. 目前我市未发现本土确诊病例和无症状感染者。请广大市民朋友不造谣、不信谣、不传谣。对干扰、阻挠样本采集,恶意造谣、传播不实图片、视频或言论,造成不良社会影响的,将依法追究法律责任。
5. 全员核酸检测费用由政府承担。凡采样后24小时内未接到电话通知的,检测结果即为阴性,相关检测结果可在江苏省疾病预防控制中心新冠病毒核酸检测信息系统中查询,不再出具书面报告。
五、友情提醒
1. 接受核酸检测是广大市民应尽的义务,必须应检尽检,不漏一人,无故不参加全员核酸检测的人员,将被赋黄码并影响出行及进入公共场所等。
2. 无故不参加全员核酸检测的人员,如被确定为密接、次密接以及其他经研判需要集中隔离的人员,其本人及共同居住人员的所有隔离费用自行承担。
每位市民都是自己健康的第一责任人,请你积极主动配合本轮核酸检测,让我们众志成城,同心抗疫,坚决打好打赢疫情防控阻击战,共同守护健康美好家园。
附件:1. 启东市全员核酸检测采样点信息表
2. 启东市全员核酸检测信息化流程图
启东市新冠肺炎疫情
联防联控指挥部办公室
2022年10月30日




编辑 高璐璐
责任编辑 龚圣云
审核 陈艺文
| 留言与评论(共有 0 条评论) “” |