
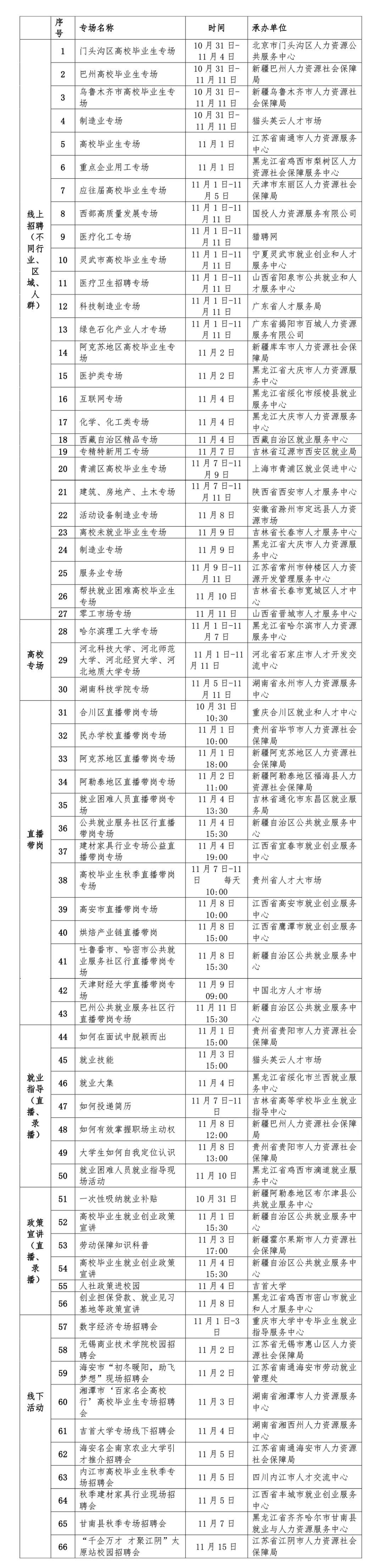
人力资源社会保障部2022年大中城市联合招聘高校毕业生秋季专场活动近期将陆续推出第五批共66场特色服务活动。其中,线上活动56场,包括科技制造业、服务业、医疗卫生行业、高校专场等线上专场招聘会30场,直播带岗13场,就业指导课(直播、录播)和政策宣讲(直播、录播)13场;线下专场招聘会10场。
高校毕业生和用人单位可通过中国国家人才网大中城市联合招聘活动主会场页面(http://dzcs.newjobs.com.cn/),查询相关信息并参与各类专场服务活动。高校毕业生还可在微信小程序中搜索“全国高校毕业生精准招聘”平台登录求职。
活动安排

本期编辑:王瑶
| 留言与评论(共有 0 条评论) “” |