中国发布丨今年第三季度哪些职业“最缺工”?Top100排行榜发布

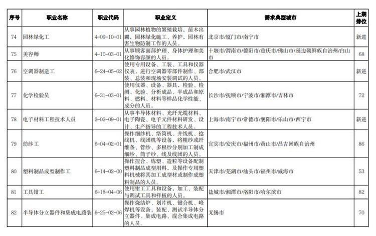
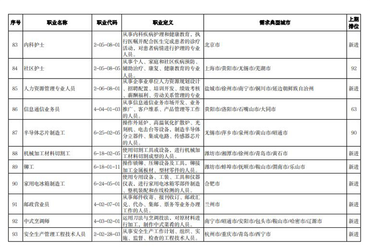
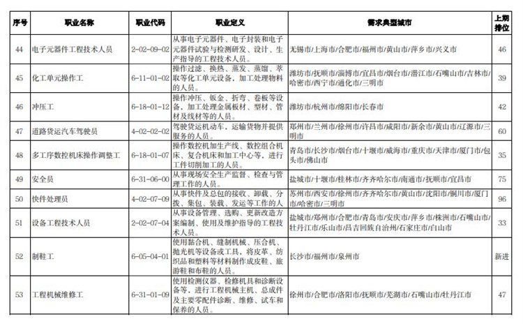
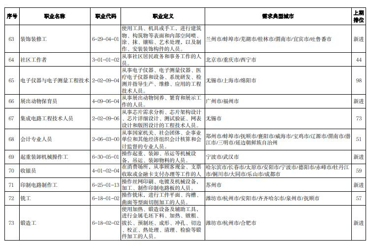
中国网11月2日讯 据人力资源和社会保障部消息,为更好服务于用人单位招聘用工和劳动者应聘求职,同时为职业技能培训工作提供数据参考,中国就业培训技术指导中心近期组织102个定点监测城市公共就业服务机构,收集汇总2022年第三季度人力资源市场供求关系较为紧张的招聘、求职需求职业岗位信息,形成“2022年第三季度全国招聘大于求职‘最缺工’的100个职业排行”,并向社会公布。












发表评论
留言与评论(共有 0 条评论) “”
   
验证码:

相关文章

推荐文章