
云南省人民政府办公厅
云政办发〔2022〕89号
云南省人民政府办公厅关于印发云南省
加快推进“一件事一次办”打造政务
服务升级版工作方案的通知
各州、市人民政府,省直各委、办、厅、局,中央驻滇有关单位:
《云南省加快推进“一件事一次办”打造政务服务升级版工作方案》已经省人民政府同意,现印发给你们,请认真贯彻执行。
云南省人民政府办公厅
2022年10月28日
(本文有删减)
云南省加快推进“一件事一次办”
打造政务服务升级版工作方案
为贯彻落实《国务院办公厅关于加快推进“一件事一次办”打造政务服务升级版的指导意见》(国办发〔2022〕32号)精神,聚焦企业和个人全生命周期重要阶段的办事需求,推动更多关联性强、办事需求量大的跨部门、跨层级政务服务事项实现“一件事一次办”,进一步提高企业和群众办事的体验感和获得感,结合我省实际,制定本方案。
一、目标要求
坚持需求导向、系统集成、协同高效、依法监管的原则,优化业务流程、打通业务系统、强化数据共享,推行集成化办理,实行“一件事一次办”,实现企业和群众办事由“多地、多窗、多次”向“一地、一窗、一次”转变。2022年底前,建立部门协同、整体联动的工作机制,完成企业和个人政务服务“一件事一次办”事项基础清单(附件1、2)中的任务。2025年底前,全省“一件事一次办”事项范围进一步扩大,服务领域进一步拓展,企业和个人全生命周期重要阶段涉及的更多政务服务事项实现“一件事一次办”,打造政务服务升级版,更好满足企业和群众办事需求。
二、重点工作
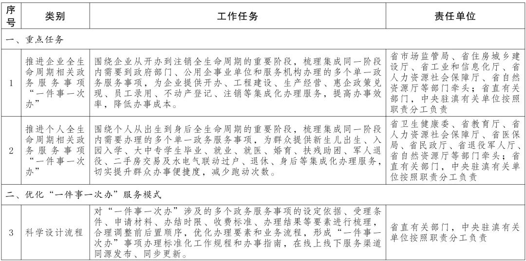
(一)组建专班,明确责任。每个“一件事一次办”事项组建一个由牵头单位分管领导、责任处室和有关责任单位业务骨干组成的工作专班,围绕基础清单制定实施方案,细化分解任务,明确时间节点、部门分工和监管责任。(完成时限:2022年11月5日)
(二)优化流程,联审联办。各工作专班要对“一件事一次办”涉及的多个政务服务事项的设定依据、受理条件、申请材料、办结时限、收费标准、办理结果等要素进行梳理,合理调整前后置顺序,优化办理要素和业务流程,形成“一件事一次办”事项办理标准化工作规程和办事指南;整合、精简、优化申请材料和表单,实现“多表合一、一表申请”、“一套材料、一次提交”;建立联办机制,开展联动审批,推行联合评审、联合勘验、联合验收等协同服务;优化整合出件环节,依托全省政务服务平台(以下简称省平台)实现“一端出件”。(完成时限:2022年11月15日)
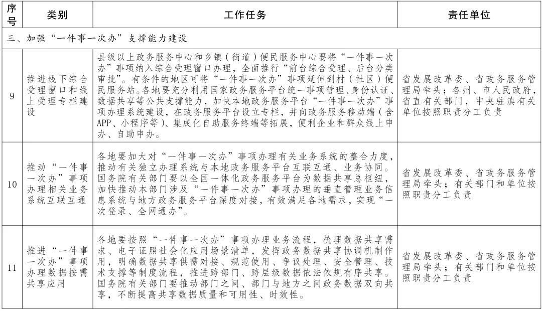
(三)聚焦需求,强化支撑。各工作专班要按照“一件事一次办”事项办理业务流程,梳理系统建设和数据共享需求,制定电子证照社会化应用场景清单,积极配合省平台建设单位推进系统建设。(完成时限:2022年11月20日)省平台建设单位要在云南政务服务网设立“一件事一次办”专栏,实现“一端受理”,并向“一部手机办事通”(含APP、小程序等)、集成化自助服务终端等拓展,便利企业和群众线上申办、自助申办。加快“一件事一次办”事项办理系统建设,支持跨地域、跨层级、跨部门、跨系统集成办理,提升“一网通办”水平。(完成时限:2022年11月30日)
(四)联通系统,促进共享。各地各部门要加大对“一件事一次办”事项有关业务办理系统的改造、整合力度,加快推动有关独立办理业务系统与省平台互联互通、业务协同,实现“一次登录、全网通办”。省平台建设单位要制定政务服务数据标准和系统对接技术规范,提升省平台政务服务数据资源中心支撑能力,推进与有关业务办理系统对接打通、数据双向共享,积极推动与国家垂直管理业务办理系统深度对接,有力支撑业务流程再造、要素材料精简和审批监管协同。(完成时限:2022年12月10日)
(五)统一受理,融合办理。各级政务(便民)服务中心要科学合理设立“一件事一次办”综合受理窗口,依托省平台实现“一窗受理”。各工作专班要加快制定“一件事一次办”综合受理窗口工作人员业务手册,统一受理标准和审查要点。有关部门要授权窗口工作人员,集中受理企业和群众通过线上专栏或线下专窗提交的申请。(完成时限:2022年11月30日)各地各部门要依托线上专栏和线下专窗,强化线上线下审批协同,实现多个事项“一次告知、一表申请、一套材料、一窗(端)受理、一网办理”。(完成时限:2022年12月31日)
三、推进机制
(一)统筹协调机制。建立跨部门协同推进机制,在省推进政府职能转变和“放管服”改革协调小组(以下简称协调小组)下设立省推进“一件事一次办”专项工作组(附件3,以下简称专项工作组),负责贯彻落实党中央、国务院决策部署和省委、省政府工作要求,统筹组织、协调推进“一件事一次办”工作。专项工作组下设综合协调组和技术支撑组,负责“一件事一次办”具体工作推进落实和系统支撑能力建设,跟踪督促指导各工作专班加快实现“一件事一次办”。
(二)会商协作机制。专项工作组根据工作推进情况,定期组织集中会商,协调解决推进过程中的重大问题。按照每个“一件事一次办”事项由一个责任单位牵头、一名分管领导负责、一个工作专班推进、一个实施方案落实的工作机制,牵头单位要主动协调做好流程优化、系统对接、信息共享、联动审批、电子证照应用、业务培训等工作,确保按期完成各项任务;工作专班针对推进“一件事一次办”重点难点问题,逐一会商研判,研究提出具体解决措施;配合单位要与牵头单位密切协作,按时完成有关工作。
(三)督办通报机制。工作专班坚持目标倒逼、工期倒排、挂图作战、任务销号,建立“一件事一次办”任务清单、措施清单、责任清单、时限清单,每周向专项工作组报送工作情况,重大情况及时报告。专项工作组加强督促检查,每周通报工作进度,定期向协调小组报告进展情况。对工作推进不及时、工作落实不到位、企业和群众反映问题突出的,予以通报批评,并限期整改。
四、保障措施
(一)加强组织领导。坚持党对推进政务服务“一件事一次办”工作的全面领导。省政府办公厅负责统筹推进全省政务服务“一件事一次办”工作,组织编制并发布企业和个人政务服务“一件事一次办”事项清单,明确“一件事一次办”事项名称、涉及事项、责任单位。各地各部门按照《云南省贯彻落实国办发〔2022〕32号文件任务分工》(附件4),优化“一件事一次办”服务模式,加强“一件事一次办”支撑能力建设,推动企业和个人全生命周期相关政务服务事项“一件事一次办”。各州、市人民政府负责推动本地政务服务“一件事一次办”组织实施,确保实现“前台综合受理、后台分类审批、综合窗口出件”。省直有关部门、中央驻滇有关单位要深入开展精简材料表单、优化业务流程、统一办理标准、整合业务系统、强化数据共享等工作,指导督促本行业领域严格按照“一件事一次办”工作规程和办事指南,提供标准化、规范化、便利化的主题式、套餐式服务。
(二)加强评价监管。各地各部门要推进政务服务“一件事一次办”好差评工作,让企业和群众评判政务服务绩效。各地各部门要针对“一件事一次办”跨部门、跨业务特点,按照“谁审批、谁监管,谁主管、谁监管”的原则,强化审管衔接,健全监管制度,明确监管职责,落实监管措施,实施事前事中事后全链条监管。
(三)加强创新应用。各地各部门要积极探索创新,从企业和群众的实际需求出发,深入挖掘“一件事一次办”典型应用场景和业务情形,深化拓展“一件事一次办”事项范围,总结形成一批可操作、可复制的经验做法并在全省推广应用,最大程度利企便民。
(四)加强宣传引导。各地各部门要通过政府网站、省平台、政务新媒体等媒介,及时发布政务服务“一件事一次办”有关信息,认真做好政策解读,不断提高社会知晓度,积极营造有利于推进“一件事一次办”的良好氛围。
附件:
1.云南省企业政务服务“一件事一次办”事项基础清单(2022年版)
2.云南省个人政务服务“一件事一次办”事项基础清单(2022年版)
3.云南省推进“一件事一次办”专项工作组人员及职责
4.云南省贯彻落实国办发〔2022〕32号文件任务分工
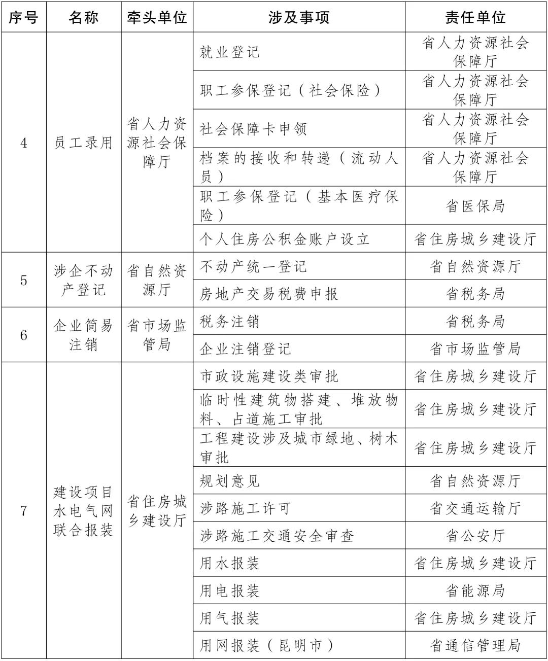
附件1
云南省企业政务服务“一件事一次办”
事项基础清单(2022年版)


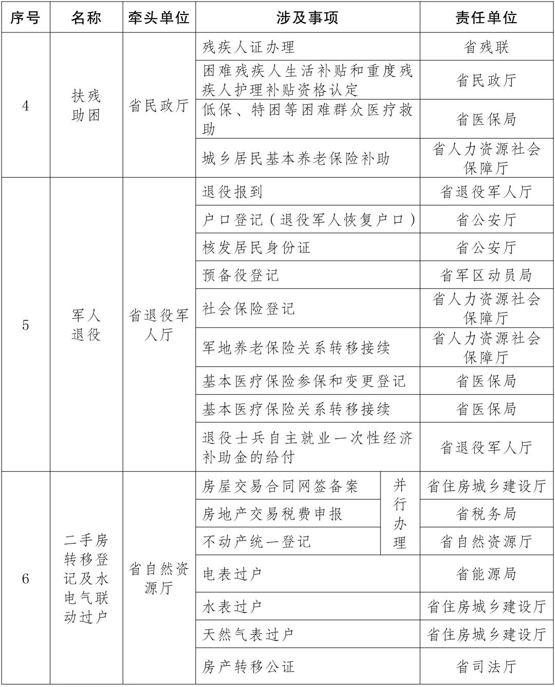
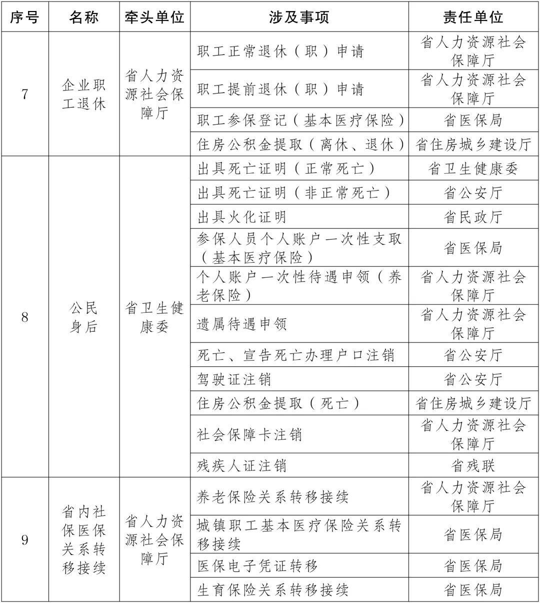
附件2
云南省个人政务服务“一件事一次办”
事项基础清单(2022年版)



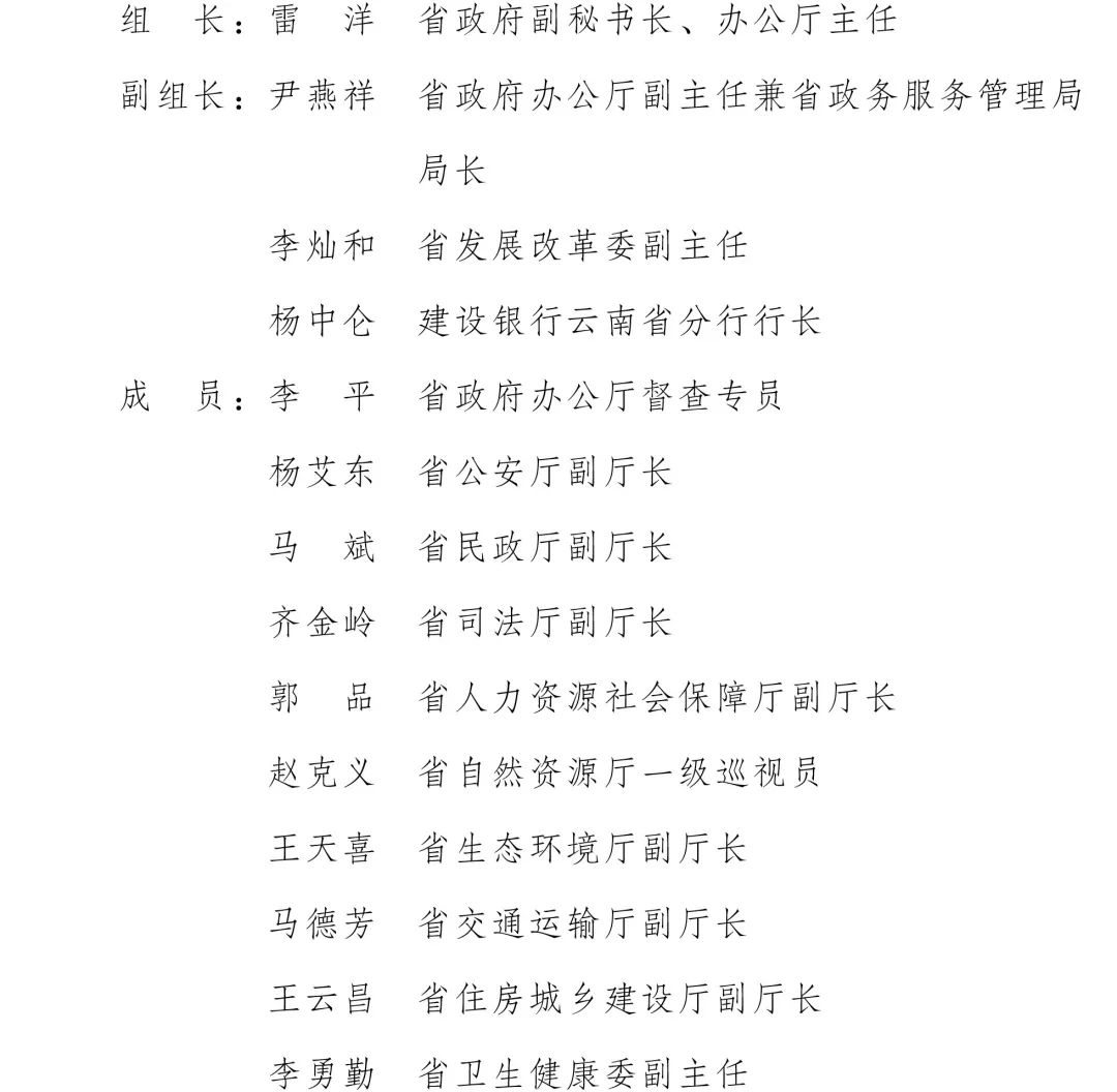
附件3
云南省推进“一件事一次办”专项工作组
人员及职责
一、专项工作组组成人员及主要职责


主要职责:贯彻落实党中央、国务院决策部署和省委、省政府工作要求,统筹推进“一件事一次办”,协调解决工作中的重大问题。
专项工作组下设综合协调组和技术支撑组,并设立相应工作专班。
二、综合协调组、技术支撑组和工作专班组成人员及主要职责
(一)综合协调组
组 长:尹燕祥 省政府办公厅副主任兼省政务服务管理局局长
主要职责:统筹协调、督促指导各地各部门加快推进“一件事一次办”;监督“一件事一次办”落实,收集汇总工作推进不及时、工作落实不到位、企业和群众反映问题突出等情况。
(二)技术支撑组
组 长:杨中仑 建设银行云南省分行行长
主要职责:负责“一件事一次办”事项业务办理系统和“一件事一次办”专栏建设,推进系统对接、数据共享。
(三)工作专班
由省市场监管局牵头组建企业开办、企业准营(开超市、开餐馆)、企业简易注销等工作专班,由省人力资源社会保障厅牵头组建员工录用、灵活就业、企业职工退休、省内社保医保关系转移接续等工作专班,由省自然资源厅牵头组建涉企不动产登记、二手房转移登记及水电气联动过户等工作专班,由省住房城乡建设厅牵头组建建设项目水电气网联合报装工作专班,由省卫生健康委牵头组建新生儿出生、公民身后等工作专班,由省民政厅牵头组建公民婚育、扶残助困等工作专班,由省退役军人厅牵头组建军人退役工作专班。工作专班根据推进“一件事一次办”需要适时调整。
主要职责:开展“一件事一次办”事项梳理,整合、精简申请材料和表单,优化业务流程,开展联动审批,制定标准化工作规程、办事指南和综合受理窗口工作人员业务手册;梳理系统建设需求、数据共享需求,推动独立办理业务系统与省平台互联互通、业务协同。
附件4
云南省贯彻落实国办发〔2022〕32号文件
任务分工



来源:“云南省人民政府网”微信公众号
编辑:张音笛 王艳(实习编辑)
| 留言与评论(共有 0 条评论) “” |