封面新闻记者 刘秋凤
阅读是一场终生的事业。11月3日,2022年“书香航都·阅美双流”阅读主题系列活动之“上新了·农家(社区)书屋”活动举行,对成都市双流区9个“书香航都·阅美双流”示范书屋以及5个“书香航都·阅美双流”城市阅美空间进行表彰。

2022年“书香航都·阅美双流”城市阅美空间名单
今年6月,双流区“书香航都·阅美双流”全民阅读服务体系正式发布。服务体系以“1+6”的构架推进,其中“1”指一套全民阅读服务体系,“6”是指六大阅读活动(阅美书集、航都读书节、亲子读书会、企业家荐书、校长读书会和经典诵读会),来大力培育读书风尚,着力提升文化品位,力争使双流实现从“城市地理门户”到“城市美学门户”的转变。

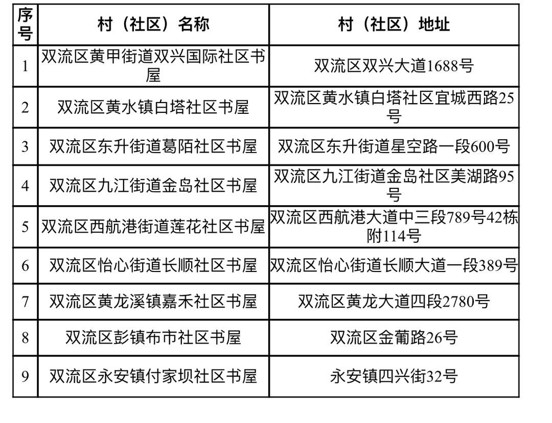
2022年“书香航都·阅美双流”示范书屋名单
双流区委宣传部相关负责人表示,双流已邀请到包括四川省作协副主席蒋蓝、四川大学文学与新闻学院院长李怡等作为首批智库专家,为大家推荐好书、带大家读好书。根据全民阅读体系三年计划,双流将按照“第一年,创建品牌、搭建体系”,到“第二年,提档升级、扩大效应”,再到“第三年,书香氛围、沁润双流”的发展蓝图,稳步推进全民阅读良好发展生态,让每一个双流人爱上阅读、分享阅读,让“书香”成为双流文化中最浓厚的气息。
【如果您有新闻线索,欢迎向我们报料,一经采纳有费用酬谢。报料微信关注:ihxdsb,报料QQ:3386405712】
| 留言与评论(共有 0 条评论) “” |