
作者:张展展| 河南省交通规划设计研究院股份有限公司,河南交通运输战略发展研究院
编辑:张展展| 校核:郭文奇,李昂,张菁菁| 审核:龙志刚
楼阳生书记在河南省第十一次党代会上明确提出:“发展工业设计、工业软件、建筑设计、创意设计等,打造设计河南”。省委从战略层面作出打造“设计河南”重大决策,对我省设计行业高质量发展具有重大意义,这也是我省勘察设计行业加快转型升级、实现高质量发展的重要历史机遇。

河南省勘察设计行业发展现状
1、行业规模居全国中等水平
2020年底,全省勘察设计行业营收为998亿元(剔除EPC工程总承包和全过程工程咨询营收后为198亿元),比2015年增长89.7%,占全国勘察设计行业营收总额的1.4%,在全国31个省市区中排第15名。
2、形成了一批有较强影响力的头部企业
截止到2020年底,全省共有勘察设计企业1204家,占全国的5.1%,其中260家具有一项或多项甲级设计资质,4家为设计综合甲级,5家进入全国勘察设计百强企业,3家进入全国营收前100名,具有综合化、集成化优势。部分勘察设计企业形成了自身的特色优势,尤其在粮食仓储、水利、纺织及市政工程等领域具有较强的竞争力。勘察设计企业集聚发展趋势显现,郑州市拥有勘察设计企业706家,占全省总数的58.6%。

3、具备一定的创新发展能力
截至2020年底,全省勘察设计行业现有从业人员12.8万人,其中高级职称1.56万人,中级职称2.93万人;拥有3位中国工程院院士,19位全国工程勘察设计大师(包括细分行业大师)和34位河南省工程勘察设计大师;设有院士工作站2个、博士后工作站5个,省级博士后创新研发基地9个;累计拥有专利6920项,拥有专有技术4898项。全省勘察设计行业数字化发展态势初步形成,已建立建筑、市政、轨道交通、综合管廊、装配式建筑等省级BIM技术标准体系,打通了工程建设全生命周期的BIM技术应用。建立了“河南省勘察设计质量监管平台”“河南省设计交付云平台”,基本实现了勘察设计成果数字化交付、数字化审查。2021年度全省审查合格证上线10635个,数字化审查比例达到45%。
4、具有一定的人才培养能力
全省有114所高校设置有建筑学、城乡规划、交通运输工程、土木工程、风景园林、环境设计等相关专业;本科专业点51个,硕士点21个。郑州大学和河南城建学院通过了全国城乡规划专业本科教育评估;郑州大学、河南大学、河南工业大学、华北水利水电大学、河南科技大学等5所高校通过了全国建筑学专业本科教育评估,形成了较强的勘察设计行业发展人才供给能力。

河南省勘察设计行业特点分析
1、市场化程度相对较高
由于缺少头部建筑施工企业,我省依托于建筑施工企业的内部设计力量不强,现有主力勘察设计机构基本都是独立于建筑施工企业之外,独立参与市场竞争,独立完成城市规划以及各类建筑和工程设计工作。这一特点决定了我省勘察设计行业面临完全市场竞争,压力更为突出。
2、头部企业均是原央属或省属企事业单位转制而来
进入全国勘察设计百强的黄河勘测规划设计研究院有限公司、机械工业第六设计研究院有限公司、中国电建集团河南省电力勘测设计院、洛阳石化工程设计有限公司等为央属企业,河南省交通规划设计研究院由省属事业单位逐步转制而来。国有企事业单位转制形成的企业,既有实力较强的先天优势,又很难完全消除国有企业的一些“胎里带”的弊端。
3、突出优势主要集中在部分工程细分设计领域
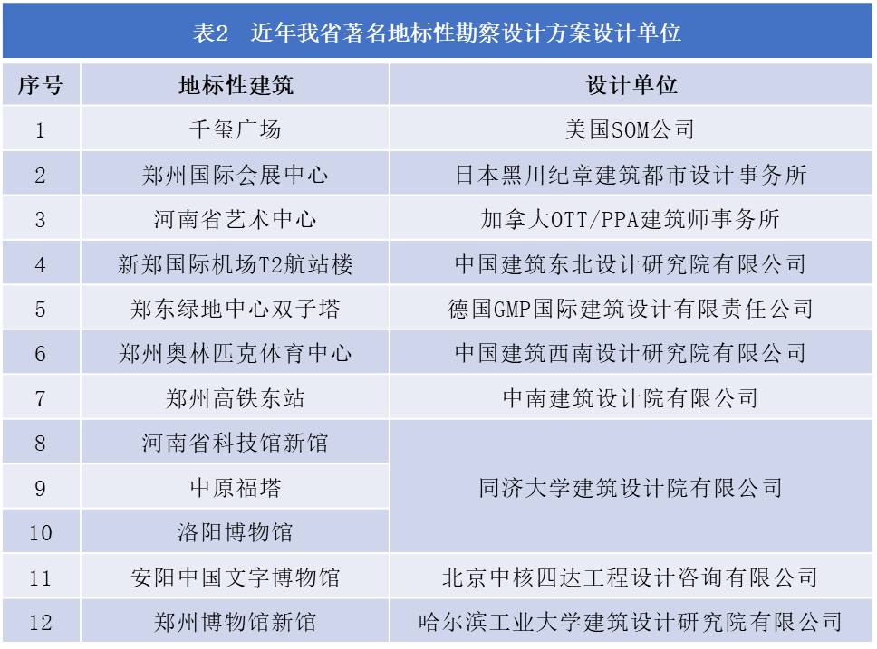
我省进入全国百强的五家工程设计机构,虽然四家拥有综合甲级设计资质,具有很强的综合实力,但在业内影响力最大的还是在工程细分行业领域,如黄河水利工程和烟草、采掘等工业企业工程、电力石油化工工程以及公路交通工程设计等,而在城市规划、地标性勘察设计等方面的品牌影响力还需要进一步强化培育。

河南省勘察设计行业存在问题分析
1、企业“散小弱”问题突出
除少数几家头部企业外,我省勘察设计企业普遍规模较小,市场竞争力较弱。截至2020年底,我省勘察设计行业企业数量虽占全国的5.1%,位列全国第8名,但从业人员仅占全国的2.9%,位列全国第12名,营收只占全国的1.4%,位列全国第15名。我省勘察设计行业户均从业人员106.45人,约为北京的37.6%、上海的45.2%、广东的41.5%、深圳的24.7%、湖北的65.4%;户均注册执业人员21.36人,约为北京的42.7%、上海的51.4%、广东的95%、深圳的85.1%、湖北的77.1%。截至2020年底,我省有228家勘察设计企业年营收在100万元以下。企业规模小、设计人员分散、设计能力弱问题十分突出。




我省勘察设计行业发展呈现出“高端市场难杀进、低端市场难杀出”的尴尬局面。从价值创造力高、对提升品牌影响力强的高端市场看,省内勘察设计企业在我省国土空间规划、地标性建筑、公共勘察设计等方面处于劣势地位。据统计,我省18个省辖市(区)的国土空间规划由河南本土企业主导编制的只有5个(新乡、濮阳、信阳、鹤壁、济源),102个县级国土空间规划,近50%是由省外企业主导编制。省内著名地标性建筑物、市政工程等,基本由外省设计机构完成,带动省外勘察设计企业在我省设计市场份额不断上升。从中低端市场看,无序竞争激烈,恶性循环严重。如,我省部分勘察设计企业平均取费标准压低到10~15元/平方米,远低于周边西安、武汉的25~30元/平方米,正常的市场竞争秩序和勘察设计行业后续发展空间受到严重影响。

2、勘察设计人才力量薄弱问题突出
我省勘察设计行业中级职称专业技术人员仅占全国的3.8%,高级职称人员数量仅占全国的3.3%,与北京、上海、广东、深圳、湖北相比,处于落后位次。我省关于行业领军人物培养的支持政策不足。北京、上海、重庆、深圳、武汉等地都十分重视勘察设计行业领军人物的培养。比如,重庆市开展有“重庆市勘察设计大师”“重庆市优秀青年设计师”“重庆市优秀勘察设计作品”“重庆市优秀勘察设计企业经营者”等评选工作。我省高校勘察设计方面的人才培育实力较弱。我省高校除结构工程、水利工程、材料科学与工程等学科外,缺少建筑学、城乡规划学等一级学科博士点。近年来高端和复合型技术人才流失严重。郑州大学和华北水利水电大学年均培养建筑学、城乡规划本科生约200人,但是省内就业(含升学)的占比不足50%。

3、在绿色、数字化转型发展方面差距较大
除少数大型头部企业外,我省绝大多数勘察设计企业在绿色建筑、装配式建筑、智慧建筑、城市数字孪生等新型设计技术应用方面与发达省市的差距很大。根据省工程勘察设计行业协会问卷调查分析,截至2020年底,以数字化和BIM技术运用为例,63.5%的企业尚未运用或仍处于初级的数字化应用阶段,只有10.32%的企业真正把BIM技术运用到正向设计之中。


4、对文化创意重视不够
分析我省城市规划、地标性建设设计市场占有格局,之所以“外来的和尚”占据显著优势,既有勘察设计供给侧的问题,也有市场需求侧的问题。从供给侧看,除少数省内勘察设计企业对中原文化内涵有较深的领悟并能付诸设计实践外,多数勘察设计企业彰显中原文化的创意设计能力较弱。从需求侧看,一些地方在城市规划、重要建筑物设计上,对彰显地域文化元素重视不够,一味追求大机构、大品牌作品,不仅造成我省部分城市规划和勘察设计与中原文化融合度不高,甚至建筑突兀、百城一面。
5、勘察设计取费标准无序问题突出
国务院放管服改革中废除了《工程勘察设计收费标准(2002年版)》,但政府投资项目审计和造价评估仍以该标准作为参照依据,导致大量政府投资项目造价评估和审计不能适应设计企业人力成本上升以及消防、抗震、节能、BIM、工业化、海绵城市、绿色建筑等新型专项设计内容增加的取费需要,已严重制约了行业进步和高质量发展。

以“设计河南”为引领
推进我省勘察设计行业高质量发展的思路
1、专项化特色化是摆脱同质化竞争的重要方法
做精做专勘察设计,不断提升质量服务水平,提高业主满意度是勘察设计企业的立身之本。在此基础上,围绕产品的差异化、技术的差异化,结合自身的项目经验和技术积累,结合行业发展趋势和国家政策导向,进一步塑造特色,做到“人无我有、人有我优”,形成具备竞争优势的企业品牌。
“双碳”目标背景下,绿色低碳、智能建造是建筑业转型升级的必然要求。河南省交通规划设计研究院立足于发展绿色结构,在以装配式波形钢腹板组合梁桥为代表的新型组合结构桥梁技术方面开展了大量的研究工作,并应用于国道207孟州至偃师黄河大桥的建造中,整体达到了国内先进水平。
2、一体化集成化是业务模式转型的重要方向
从当前行业发展和市场需求来看,一体化(例如全过程咨询、工程总承包等)、集成化(例如设计总包等)服务模式给勘察设计企业提升设计业务价值、延伸服务链条提供了机会。通过自我发展相关能力、有机整合产业链不同环节企业等方法,实现企业内外的协同,提升一体化集成化服务能力,有助于勘察设计企业提升综合竞争力,塑造新的竞争优势。
河南省交通规划设计研究院与中建一局等单位联合实施的开封宋都古城龙亭湖片区城市更新项目,建设内容包括:龙亭湖生态修复及景观提升工程,宋都御街改造提升,960文创园综合提升改造;儒家文化展示交流中心、珠玑巷游客综合服务中心项目、省博物馆周边道路提升工程六个项目。公司内部就有建筑规划设计院、市政设计一院、中衢公司、水运水利规划设计院、工程勘察院、工程测绘与地理信息研究院、工程造价与技术咨询中心等多部门共同参与。
3、数字化智慧化是高质量发展的重要支撑
勘察设计企业一是可以通过管理数字化、生产数字化、知识数字化等应用提升组织运营效率,向智慧型企业发展;二是可以通过BIM技术在工程建设全过程的应用为全过程工程咨询、工程总承包等业务的开展提供重要支撑,弥补勘察设计企业工程管理能力相对薄弱的短板;三是可以通过数字化技术加快资源整合、推进互联网设计。更重要的是,在智慧建筑、智慧交通、智慧城市、智慧水利等领域创新商业模式,从交付工程到提供数字化服务,主动寻找在产业互联网领域发展的机遇。
河南省交通规划设计研究院组织编写了河南省地方标准《高速公路基础设施数据库编目编码规则》,完成了全省7191公里运营高速公路的地理信息、资产设施、检测评定、交通流量、灾害普查、路网运行监控以及养护专项工程管理等7大类专题数据库建设,搭建了“高速公路基础设施数据中心”,并基于该数据中心,开发出了河南省数字高速公路智慧管养平台(DHP)等数字化产品。
4、产品化产业化是加强科技成果转化的重要路径
伴随着国家创新战略的提出,勘察设计行业对科技创新更加重视,科技研发投入持续增长,专有技术和专利成果数量不断增加。但是科技创新对企业提高市场竞争力、转化生产力等方面未见明显成效。究其原因,一方面可能是科技创新课题和市场需求以及企业自身业务发展的结合度尚不紧密;另一方面,科技成果转化可能缺乏手段,没有合适的产品作为载体。产品化产业化便是勘察设计企业加强科技成果转化、发挥科技创新效益、提升科技竞争力的重要路径。
河南省交通规划设计研究院积极探索科研成果转化和技术产业化道路,建设了“工程技术研究中心及产业转化创新基地”——设研院中鼎智造科技园(原阳)。基地主要包括5条智能化钢结构生产线,聚焦钢结构桥梁智能制造领域,开展公路、市政桥梁钢结构的制造、安装和技术服务,实现路桥装配式结构智能建造产业化。

结语
《设计河南建设中长期规划(2022-2035)》《设计河南建设行动方案(2022-2025)》等利好政策正陆续出台,勘察设计企业应紧紧抓住郑州中心城市、洛阳和南阳副中心城市及“1+8”郑州都市圈建设和打造“设计河南”等重大机遇,结合自身资源和能力情况,积极寻找发力点,走“专精特新”发展道路,持续提升市场竞争力。
责编:高帅 | 审核:李震 | 总监:万军伟
| 留言与评论(共有 0 条评论) “” |