

11月4日,人力资源社会保障部、财政部、国家税务总局、银保监会、证监会联合印发《个人养老金实施办法》。
办法共8章52条,包括总则、参加流程、信息报送和管理、个人养老金资金账户管理、个人养老金机构与产品管理、信息披露、监督管理、附则等。
具体来看,办法对个人如何参与个人养老金制度、个人养老金制度如何运行等进行了明确。
作者 | 韩宋辉、李苑、张琼斯、马慜
制作 | 季宇亮
图编 | 尤霏霏
本文转载自微信公众号“上海证券报”(ID:shzqbwx),原文首发于2022年11月4日,原标题为《刚刚发布!关于个人养老金,十大要点,火线解读!全文来了》。
1
要点速览
要点一:个人养老金实行个人账户制,缴费完全由参加人个人承担,自主选择购买符合规定的储蓄存款、理财产品、商业养老保险、公募基金等金融产品,实行完全积累,按照国家有关规定享受税收优惠政策。
要点二:个人养老金的参加人应当是在中国境内参加城镇职工基本养老保险或者城乡居民基本养老保险的劳动者。
要点三:参加人参加个人养老金,应当通过全国统一线上服务入口或者商业银行渠道,在信息平台开立个人养老金账户;其他个人养老金产品销售机构可以通过商业银行渠道,协助参加人在信息平台在线开立个人养老金账户。
要点四:参加人每年缴纳个人养老金额度上限为12000元,参加人每年缴费不得超过该缴费额度上限。商业银行应实时登记个人养老金资金账户的缴费额度,对于超出当年缴费额度上限的,应予以提示,并不予受理。
要点五:参加人可以按月、分次或者按年度缴费,缴费额度按自然年度累计,次年重新计算。
要点六:商业银行、个人养老金产品发行机构和销售机构应根据有关规定,建立健全业务管理制度,包括但不限于个人养老金资金账户服务、产品管理、销售管理、合作机构管理、信息披露等。商业银行发现个人养老金实施中存在违规行为、相关风险或者其他问题的,应及时向监管部门报告并依规采取措施。
要点七:个人养老金产品应当具备运作安全、成熟稳定、标的规范、侧重长期保值等基本特征。
要点八:个人养老金产品销售机构要以“销售适当性”为原则,依法了解参加人的风险偏好、风险认知能力和风险承受能力,做好风险提示,不得主动向参加人推介超出其风险承受能力的个人养老金产品。
要点九:个人养老金产品交易所涉及的资金往来,除另有规定外必须从个人养老金资金账户发起,并返回个人养老金资金账户。
要点十:个人养老金资金账户封闭运行,参加人达到以下任一条件的,可以按月、分次或者一次性领取个人养老金。(一)达到领取基本养老金年龄;(二)完全丧失劳动能力;(三)出国(境)定居;(四)国家规定的其他情形。
2
个人养老金按照3%的税率
计算缴纳个人所得税
财政部、税务总局发布《关于个人养老金有关个人所得税政策的公告》,明确自2022年1月1日起,对个人养老金实施递延纳税优惠政策。
在缴费环节,个人向个人养老金资金账户的缴费,按照12000元/年的限额标准,在综合所得或经营所得中据实扣除;在投资环节,计入个人养老金资金账户的投资收益暂不征收个人所得税;在领取环节,个人领取的个人养老金,不并入综合所得,单独按照3%的税率计算缴纳个人所得税,其缴纳的税款计入“工资、薪金所得”项目。
此次公告规定的税收政策自2022年1月1日起在个人养老金先行城市实施。
3
个人养老金账户具有唯一性
参加人只能开一个账户
银保监会11月4日发布《商业银行和理财公司个人养老金业务管理暂行办法(征求意见稿)》(下称《暂行办法》)。
《暂行办法》共六章六十二条,包括商业银行个人养老金业务、理财公司个人养老金业务、信息报送、监督管理等方面内容。
具体看,《暂行办法》明确了个人养老金业务的相关定义、行业平台功能和监管主体;明确了个人养老金业务范围,并对个人养老金资金账户、个人养老金产品等提出具体要求;规定了个人养老金理财产品类型,以及理财公司等参与机构应满足的要求。
银保监会明确,下一步,将依照《暂行办法》的相关规定,综合考虑商业银行、理财公司主要审慎监管指标等因素,确定首批开办个人养老金业务的机构名单。
要点一:什么是个人养老金业务参加人?
个人养老金业务参加人是指符合国家有关规定,在中国境内参加城镇职工基本养老保险或者城乡居民基本养老保险的劳动者。
要点二:什么是个人养老金资金账户?
个人养老金资金账户是指具有个人养老金缴费、交易资金划转、收益归集、支付和缴纳个人所得税、信息查询等功能的特殊专用账户,参照个人人民币银行结算账户项下Ⅱ类户(以下简称Ⅱ类户)管理。未达到国家规定的领取条件前,资金账户封闭运行。
商业银行对资金账户免收年费、账户管理费、短信费、转账手续费。
个人养老金缴费归集、交易资金划转等,以资金账户为唯一载体。个人养老金产品相关交易行为涉及的资金往来,除另有规定外,从资金账户发起,并返回至资金账户。
资金账户具有唯一性,参加人只能选择一家符合条件的商业银行确定一个资金账户,商业银行只能为同一参加人开立一个资金账户。
商业银行应当为参加人提供资金账户变更服务,并做好新旧账户衔接和旧账户注销。账户变更涉及资金转入或转出的,不受Ⅱ类户划转金额限制。因账户变更转入旧账户资金的,不计入当年缴费额度。
参加人仅可购买其本人资金账户开户行所发行的储蓄产品。
参加人向商业银行申请开立资金账户的,可以本人办理或委托他人办理,也可以委托在职单位批量办理。
要点三:什么是个人养老金产品?
个人养老金产品,是指符合金融监管机构要求,运作安全、成熟稳定、标的规范、侧重长期保值的金融产品。包括个人养老储蓄、个人养老金理财产品、个人养老金保险产品、个人养老金公募基金产品等。
要点四:商业银行个人养老金业务范围有哪些?
商业银行个人养老金业务主要包括:资金账户业务;个人养老储蓄业务;个人养老金产品代销业务,包括代销个人养老金理财产品、个人养老金保险产品、个人养老金公募基金产品等,国务院金融监管机构另有规定的除外;个人养老金咨询业务;银保监会规定的其他个人养老金业务。
要点五:什么是个人养老金理财产品?包括哪些类型?
个人养老金理财产品是指符合金融监管机构相关监管规定,由符合条件的理财公司发行的,可供资金账户投资的公募理财产品。个人养老金理财产品应在销售文件中明确标识“个人养老金理财”字样。
个人养老金理财产品应当符合法律法规和监管规定,具备运作安全、成熟稳定、标的规范、侧重长期保值等特征。
产品类型包括:养老理财产品;投资风格稳定、投资策略成熟、运作合规稳健,适合个人养老金长期投资或流动性管理需要的其他理财产品;银保监会规定的其他理财产品。
要点六:监管部门如何进行名单制管理和持续监管?
银保监会根据《暂行办法》,向社会公布可开办个人养老金业务的商业银行和理财公司名单。理财行业平台定期向社会公布个人养老金理财产品名单。
银保监会对开办个人养老金业务的商业银行和理财公司进行持续监管。对于不满足个人养老金业务监管要求的商业银行和理财公司,银保监会及其派出机构有权责令该机构改正。
逾期未改正或存在其他严重情节的,银保监会及其派出机构有权停止该机构新开展个人养老金业务。对于不满足监管要求的个人养老金理财产品,银保监会将不定期移出名单。
商业银行被停止新开展个人养老金业务期间,应当做好存量业务缴费、产品转换、数据报送、个人养老金领取等服务。
理财公司被移出名单后,应当暂停已发行个人养老金理财产品的申购,不得新增个人养老金理财产品业务。
4
个人养老金试点稳步推进
金融产品供给日渐丰富
根据今年4月国务院办公厅印发的《关于推动个人养老金发展的意见》,个人养老金资金账户可以由参加人在符合规定的商业银行指定或者开立,也可以通过其他符合规定的金融产品销售机构指定。
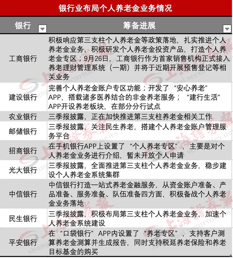
据了解,个人养老金试点正在稳步推进,银行业积极布局个人养老金账户,个人养老金试点银行正在与人社部信息平台、金融行业平台开展对接,部分银行围绕个人养老金账户管理制度建设、系统建设等打造个人养老专区,已有国有大行面向首批小部分客群内测个人养老金账户功能。
此外,养老金融产品供给日渐丰富。截至11月4日,中国理财网显示,已经有49支养老理财产品发售。此外,工商银行、农业银行、中国银行、建设银行四家大型银行在5个城市开展特定养老储蓄试点。

库叔福利
库叔的赠书活动一直都在!卓文天语图书为库叔提供20本《看见情绪价值:接住Ta的情绪,捧住Ta的心》赠予热心读者。“情绪价值抵万金”:提供情绪价值的能力,是亲密关系中最重要的软实力。这是一部促进两性亲密关系的心理学科普读物。从底层逻辑出发,建立认知,辅以实例,不仅能让你明白怎么做能让别人觉得跟你相处时舒服,还能让你知行合一地调整自己的认知和行为,从而养成正确的习惯。请大家在文章下评论,点赞最高的前3名(数量超过30)将得到赠书。


| 留言与评论(共有 0 条评论) “” |