
11月4日,据国家药监局网站消息,为进一步完善药品网络销售监管有关政策,明确药品网络销售范围,国家药监局组织起草了《药品网络销售禁止清单(征求意见稿)》。

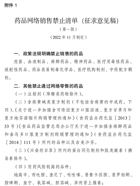
征求意见稿中提出,政策法规明确禁止销售的药品包含疫苗、血液制品、麻醉药品、精神药品、医疗用毒性药品、放射性药品、药品类易制毒化学品、医疗机构制剂、中药配方颗粒。
记者注意到,疫苗、血液制品、麻醉药品、精神药品、医疗用毒性药品、放射性药品、药品类易制毒化学品等药品禁止通过网络销售早有规定。如2019年12月实施的《药品管理法》就有提及,《药品网络销售监督管理办法(征求意见稿)》等也曾多次强调。此次明确网络禁止销售的清单的新品种为医疗机构制剂、中药配方颗粒。
所谓医疗机构制剂,是指医疗机构根据本单位临床需要而常规配制、自用的固定处方制剂,并未正式获批供应市场。中药配方颗粒则是指单味中药饮片经水提、分离、浓缩、干燥、制粒而成的颗粒,在中医药理论指导下,按照中医临床处方调配后,供患者冲服使用。
值得一提的是,除了近视药物阿托品,不少国内知名医院都有院内制剂,肤乐霜、维E乳、润喉清咽合剂、创伤乳膏等皮肤用药,甚至成为黄牛倒卖的品类。
其他四大类禁止通过网络零售的药品,则包括:注射剂(降糖类药物除外),含麻黄碱类复方制剂(不包括含麻黄的中成药),《关于进一步加强含可待因复方口服溶液、复方甘草片和复方地芬诺酯片购销管理的通知》《食品药品监管总局办公厅关于进一步加强含麻醉药品和曲马多口服复方制剂购销管理的通知》所列的品种以及右美沙芬,《兴奋剂目录》所列的蛋白同化制剂和肽类激素(胰岛素除外),以及地高辛、丙吡胺、奎尼丁等用药风险较高的品种。
来源:国家药监局网站、北京日报、河北交通广播
责编:房淑婧 苏浩军 陈兆月
编辑:吴云欢
| 留言与评论(共有 0 条评论) “” |