
11月5日
安康市创建全国文明城市
工作指挥部办公室发布
关于创文重点工作周评比结果的通报

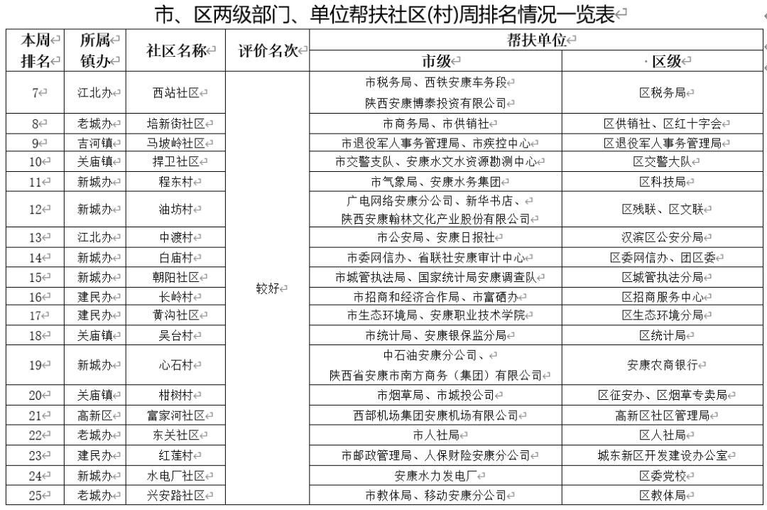
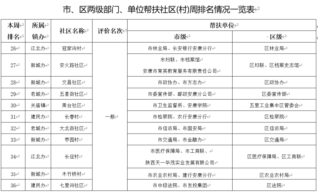
10月31日至11月2日,市区创文办聚焦物业小区、交通场站周边对中心城区36个社区(村)进行实地深度测评并进行了排名。
本周排名聚焦问题整改和实地测评赋分,按照百分制,其中行业实测点位(交通场站、小区和背街小巷)达标情况占70分;市区督导组反馈问题整改、未成建设达标情况占30分,依据赋分结果,划分等次。95分以上(含95分)为“好”等次;90-94分(含90分)为“较好”等次;90分以下为“ 一般”等次。现就测评排名情况通报如下:




更多内容
请关注安康交通广播官方视频号

安康新增2例本土确诊病例!

汉滨、平利紧急寻人!3名密接者活动轨迹公布!
版权声明:本公众号原创文章,如需转载、引用请注明来源于本公众号。转载文章中配图、文字等均来源于网络,并已注明出处。如有侵权,请及时联系平台删除;如未告知,视为版权所有人同意我方使用。
来源:安康市创建全国文明城市工作指挥部办公室
编辑:小珊
| 留言与评论(共有 0 条评论) “” |