

新冠病毒感染的症状


1. 新冠和普通感冒或者其他流感的症状有些相似,应该如何区别?
·相似点·
新冠和普通感冒或流感均有可能出现鼻塞、流涕、喷嚏、咽痛等呼吸道症状。
·区别·
普通感冒以上呼吸道症状为主,全身症状少,一般无发热或仅有低热,持续5-7天可缓解,一般不出现呼吸困难等肺炎表现。
流感起病急骤,全身症状重,表现为发热、畏寒、头痛、肌肉酸痛、食欲减退、乏力等,部分患者合并呕吐、腹泻等胃肠道症状。重症患者可进展为肺炎并出现呼吸困难症状。一般病程约1-2周。
新冠病毒感染症状多样,常见症状有发热、干咳、乏力、咽痛/咽痒/咽干、嗅觉味觉减退或丧失,部分患者会伴有结膜炎、关节肌肉酸痛和腹痛、腹泻等症状,重症患者多在发病1周后开始出现呼吸困难。
2. 新冠在早中后期分别会有哪些症状?
新冠的症状具有非特异性,不同人群感染后症状表现存在差异,无症状感染者早期无任何临床症状,大部分轻型和普通型早期以发热、干咳、乏力为主要表现。部分患者可以鼻塞、流涕、咽痛、嗅觉味觉减退或丧失、结膜炎、肌痛和腹泻等为主要表现。多数症状可在1周内缓解,部分症状如咳嗽可能持续1-2周以上,中后期症状逐渐缓解。重症患者多在发病1周后出现呼吸困难和(或)低氧血症,在2-3周病情达到最重。
3. 如何区分“无症状”、“轻症”、“普通型”、“重症”?
无症状感染者核酸检测阳性但没有呼吸道感染症状,包括发热、干咳、咽痛、呼吸困难等。根据很多专家的意见,“无症状感染者”不是病患,不需要进行治疗。轻型感染者通常可能出现发热、乏力、嗅觉及味觉异常、干咳、咽痛等症状,程度轻微,胸部影像学没有肺炎表现。普通型感染者存在上述症状,同时胸部影像学发现肺炎征象。重型感染者则会出现进行性加重的呼吸困难,血氧饱和度明显下降,胸部影像学有明显进展的肺炎征象,累及范围较广,程度较重,同时也可能出现全身多器官功能障碍,例如出凝血功能障碍、急性心功能不全、急性肾脏功能不全等。

4. 如果怀疑自己感染新冠,有哪些方式可以进行检测?
检测新冠有三种方法:核酸检测、抗原检测和抗体检测,目前抗原检测是市面上可购买、简便易行的快速检测手段。
一般情况下无症状人群无需过度担忧,不推荐使用抗原检测试剂盒自测或进行核酸检测;出现发热(腋温>37.2℃ )、咽喉痛、干咳等呼吸道症状或头痛、乏力、肌肉酸痛等全身症状,尤其近期接触过新冠病毒感染者时,可以自己在家使用新冠抗原检测试剂盒检测。若抗原检测结果阳性,可联系社区或医疗机构进行核酸检测复核。
新冠抗原自测产品如何使用?
有哪些步骤需要特别注意?
怎么判断测试结果?
看视频,教你学会抗原自测
如何用药

1. 如果居家治疗,不同症状分别可以使用哪些药物?
·何时用药·
体温上升至38.5℃以上,或因发热出现明显不适、全身肌肉酸痛等
·用何种药·
1. 首选乙酰氨基酚,如对乙酰氨基酚片(泰诺林),或含此药的复方制剂,如酚麻美敏片(泰诺)、复方氨酚烷胺胶囊(快克)、氨麻美敏片(II)(新康泰克)复方、氨酚伪麻美芬片II(白加黑)等。
2. 非甾体类抗炎药(NSAIDs),如布洛芬、吲哚美辛、洛索洛芬钠片等,也可以应用。
·常见退热药物用法·
药物
用药剂量
用药间隔
对乙酰氨基酚片(泰诺林)
6-12岁儿童:一次0.5片;12岁以上儿童及成人:一次1片
可间隔4-6小时重复用药1次,24小时内不得超过4次
酚麻美敏片(泰诺)
12岁以上儿童及成人:每次1片
至少间隔6小时,24小时内不超过4次
复方氨酚烷胺胶囊(快克)
成人:一次1粒
一日2次
氨酚伪麻美芬片II(白加黑)
成人和12岁以上儿童:一次1-2片
日用片:一日2次或白天每6小时服1次
夜用片:睡前服
布洛芬缓释胶囊(芬必得)
成人:一次1粒
一日2次(早晚各1次)
·其他症状的对症药物·
由于轻症的新冠肺炎属于“自限性疾病”,可自行好转,因此轻度症状如不严重困扰您,可以不必用药,注意休息适当饮水即可。如果症状比较严重,影响休息,或带来强烈的不适感,可以酌情使用对症药物。对于不同症状,用药建议如下。
症状
用药
备注
咳嗽
(有痰)
盐酸氨溴索,乙酰
半胱氨酸
不与其他
镇咳药合用
咳嗽
(无痰)
右美沙芬
鼻塞
伪麻黄碱
严重高血压、冠心病慎用
流涕
氯苯那敏
嗜睡
咽痛肌痛
对乙酰氨基酚
其余如乏力、嗅觉味觉减退等,无需特殊用药,可自行改善。
2. 孕妇、儿童等特殊人群的退热药物建议
·孕妇·
妊娠期发热>38.9℃和后代不良健康风险增加有关,在充分物理降温、补充水分的基础上,合理应用退热药物可能具有保护作用。首选对乙酰氨基酚的单方制剂,如对乙酰氨基酚片,用药间隔至少4~6小时,一天不超过2g。
·哺乳期·
首选对乙酰氨基酚,其它包括布洛芬和双氯酚酸。尽量避免使用复方感冒药。研究显示对乙酰氨基酚和布洛芬分泌到乳汁中的浓度很低,对母乳喂养的婴儿相对安全,但国内部分药品说明书信息滞后,如布洛芬说明书上依旧标明“哺乳期禁用”。
·儿童·
对体温≥38.2℃,或因发热出现不适和情绪低落的儿童,可以按剂量应用退热药物,并及时补充水分。1岁以下小儿应在医师指导下应用。按照世界卫生组织的推荐,适合儿童使用的口服退热药有两种:对乙酰氨基酚和布洛芬。
药物
对乙酰氨基酚
布洛芬
特点
解热镇痛,起效较快,副作用小,常作为儿童退热首选药物
解热镇痛,单次剂量退热作用相对较强,降温维持的时间相对较长,适用于家庭夜间退热
商品/剂型
泰诺林,分为“混悬滴剂”与“混悬液”两种剂型,混悬液服用前要轻轻摇匀
美林,分为“混悬滴剂”与“混悬液”,混悬液服用前要轻轻摇匀
剂量
15mg/kg,具体对应ml参考说明书
10mg/kg,具体对应ml参考说明书
用药间隔
每4小时一次,24小时内不超过5次
每6小时一次,24小时内不超过4次
·注意事项·
合并肝脏和肾脏疾病的患者应用解热镇痛药物需十分谨慎,因可能存在用药禁忌或需减量使用。该类患者建议咨询临床医师或药师后遵医嘱使用。
3. 不同药物可以通过哪些渠道购买?
非处方药可以通过线下或者线上药店购买,处方药就只能到医疗机构就诊后购买了。医生会根据患者的个人体质、疾病特点等因素综合判断,开具最合适的药物。切记药不是越多越好,吃进身体的药对肝脏、肾脏、胃肠都可能造成负担。用药前一定要考虑是不是有必要吃。
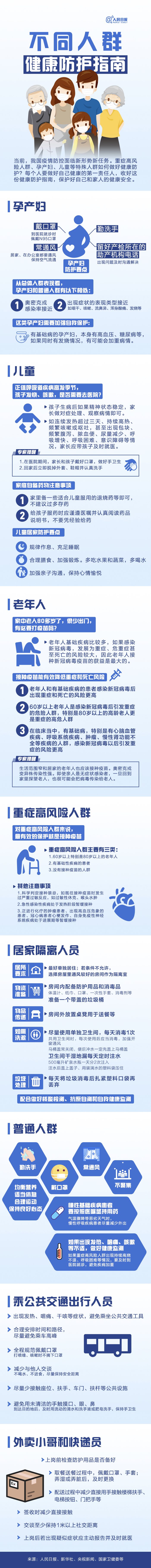
4. 不同人群健康防护指南

如何就医

1. 感染新冠后,什么情况下需要及时去医院就医?

2. 就医时有什么注意事项?
就医时请佩戴好口罩,既保护好自己也保护好别人。就医结束返家后及时洗手。梳理好自己病情相关资料,便于医生了解病情,及时制定诊断和治疗措施:何时出现的不舒服,具体有哪些方面的不舒服,用过什么药品,有没有效果。有没有接触过新冠患者,有没有药物过敏,有没有基础疾病,有没有打过新冠疫苗。
日常预防和提高免疫力


正视病毒,科学应对
加强身体、情绪健康管理
做好自己健康的第一责任人
更多消息:
医院不能拒诊核酸阳性患者!官方明确
明确分级服务人群、内容,国务院联防联控机制印发重要方案!

┃来源:北京大学微信公众号综合北京大学医学部、融媒体中心
┃责编:宋莉
┃审核:曾繁华
┃复核:王海
©中国青年网微信(ID:youthzqw),转载
| 留言与评论(共有 0 条评论) “” |