首页
科技
娱乐
汽车
体育
财经
军事
美食
历史
育儿
国际
旅游
情感
故事
美文
首页
科技
娱乐
汽车
体育
财经
育儿
国际
军事
美食
历史
旅游
情感
评论
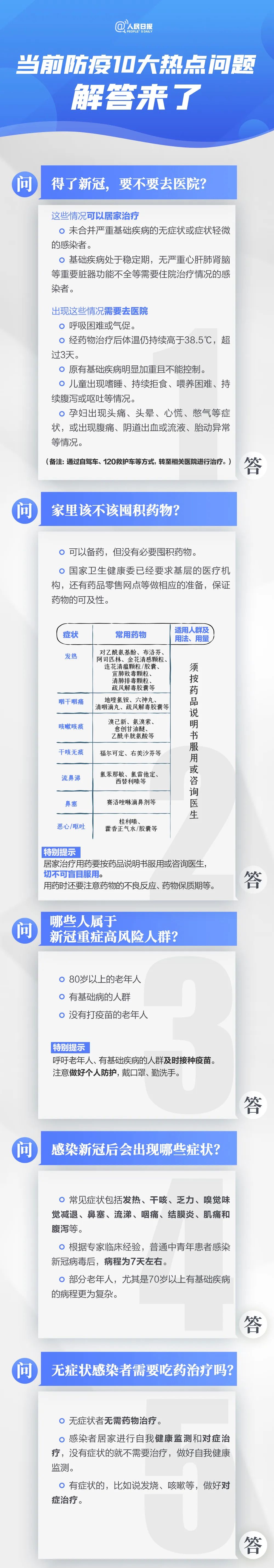
传阅!当前防疫10大热点问答
故事
12-14
来源: 山东疾控
长按下方图片,可进行疫情风险等级查询
来源:人民日报客户端
相约健康 期待您的
分享
点赞
您的
人民日报
热点
发表评论
留言与评论(共有
0
条评论) “”
验证码:
相关文章
转需!居家用药“明白卡”来了
“阳过”→“阳康”,这份指南请收好
有需要,请联系!北京又有多区公布家庭
开启2023!《时政日历》带你梳理备考
实用!家庭消毒攻略来了
“如果阳了,丢垃圾时最好消杀一下,因
网友投稿
普通会员
我还没有学会写个人说明
2303050 篇文章
85691713 次浏览
最近文章
那天上课,我发现女同桌竟将手机调成震动夹在大腿根处
男孩去观摩跳伞却遇飞机失控 父亲狂奔1英里从残骸中徒手挖出儿子
街头刷卡就能领到步枪?“共享”时代只有想不到没有做不到
6旬老人遭入室抢劫后死亡,歹徒唱着歌离去,因证据不足未被定罪
梅根父亲因心脏手术无法参加女儿婚礼 懊恼抱怨:都怪儿子添堵
外交部:望朝韩双方尊重彼此合理关切相向而行
川航史诗级迫降引爆外媒 外国网友隔空打cal
外交部回应“朝鲜中止北南高级别会谈”
在印度未婚女性使用手机,后果有多严重?
每年导致50多万人死亡! 世卫:拟五年内全球停用人造反式脂肪
推荐文章
最热点击文章
河南辅仁药业董事长朱文臣超生骗贷造假侵吞国有资产向国外洗钱非法转移资金境外购买豪宅
“水中大熊猫”再现禁捕重点水域,长江鄂州段出现多只江豚
甘肃漳县:干部情撒麦田 助力夏粮归仓
观文脉 | 鹤湖新居:写在大地上的骈文
黄河入海有多大威力?每年造就陆地3万多亩,如今成为著名景区
气象中的蓝黄橙红依次代表气象灾害等级,快来分清楚
你知道地球上最猛的几次火山喷发都是来自哪几座火山吗?
同样是葡萄,巨峰、阳光玫瑰、夏黑、玻璃脆有啥区别?哪个更好吃
热门标签
[db:关键字]
中国
自己的
美国
都是
的是
的人
疫情
三星
手机
华为
这款
车型
亿元
小米
日本
万元
俄罗斯
企业
荣耀