哈尔滨市最新核酸采样点位名单公示|12月13日更新调整|未经微信授权20221214

为方便居民按需检测,12月13日对哈尔滨市核酸采样点位进行更新调整,公示如下:

医疗机构核酸采样点位名单

24小时采样点位名单

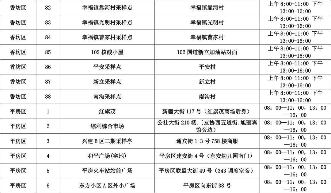
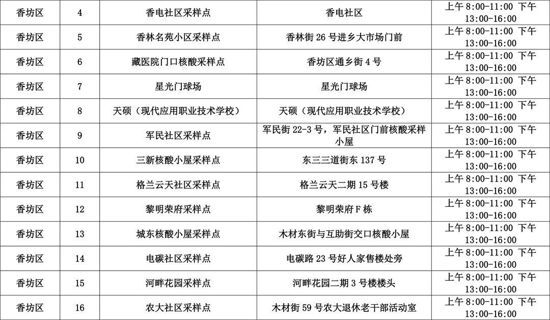
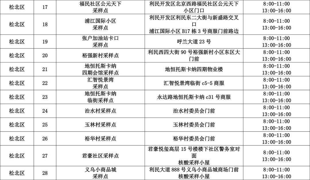
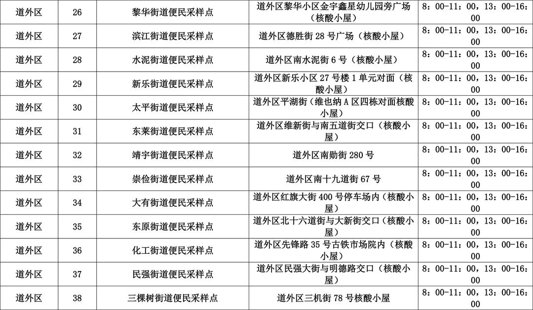
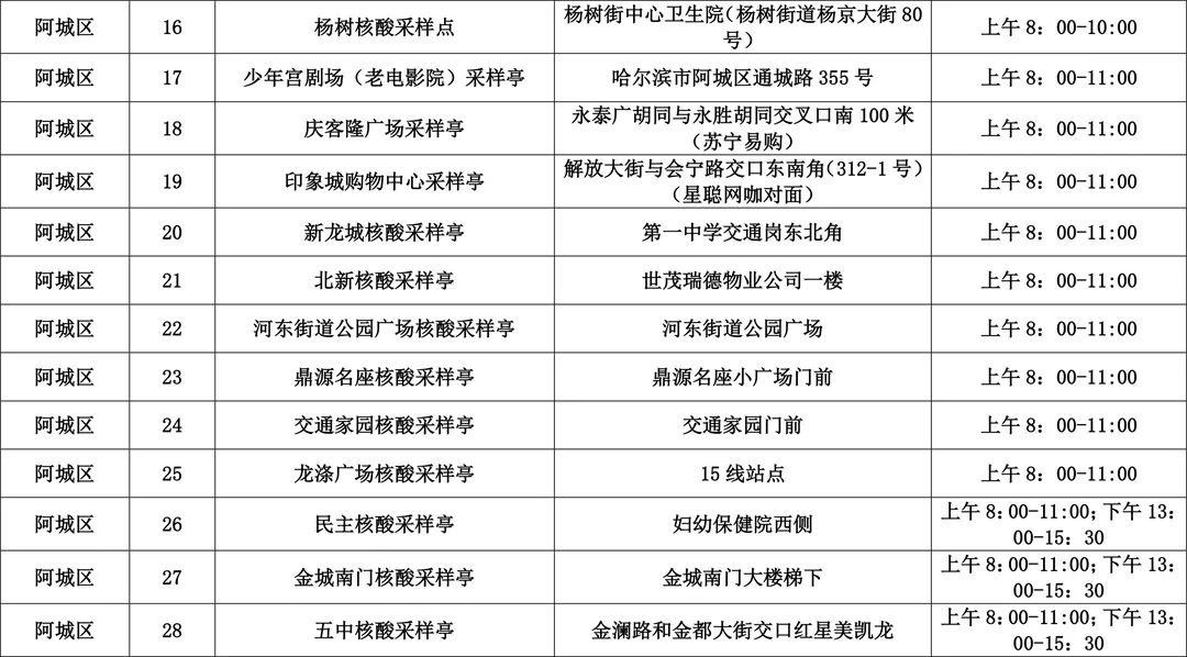
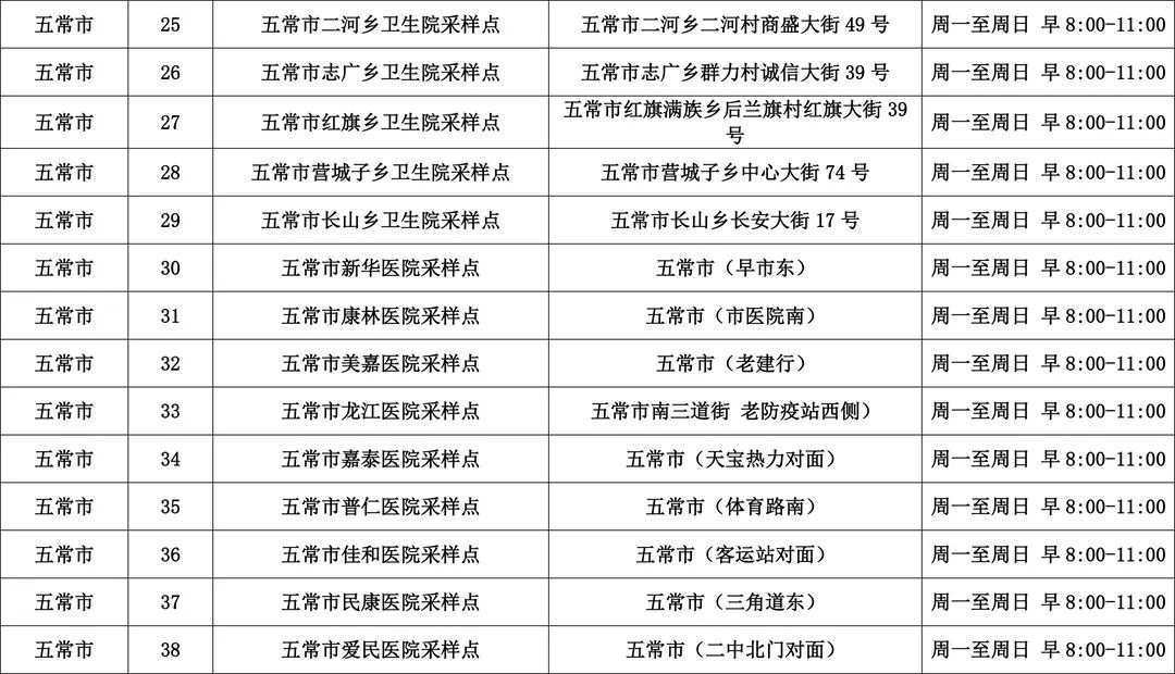
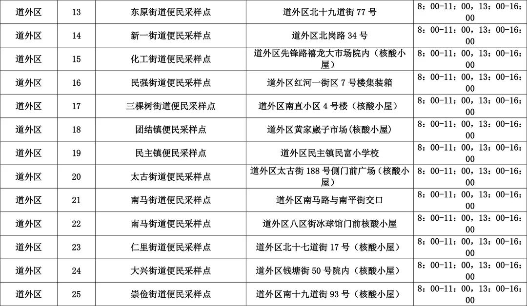
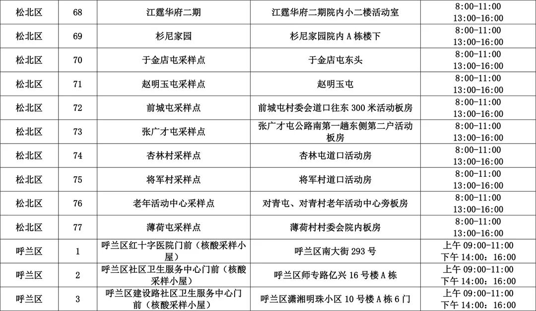
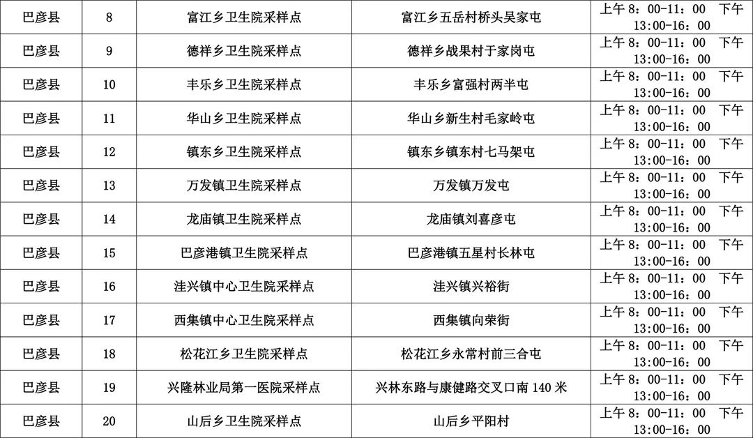
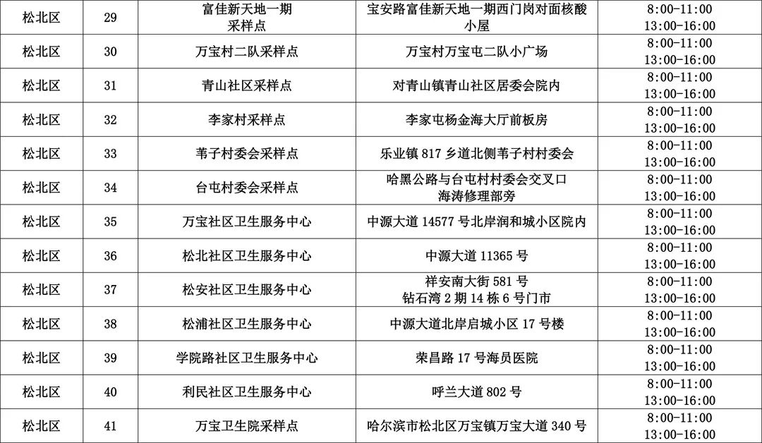
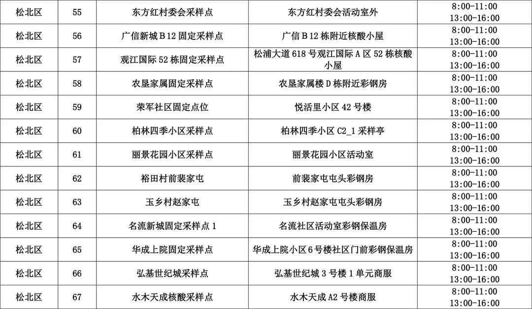
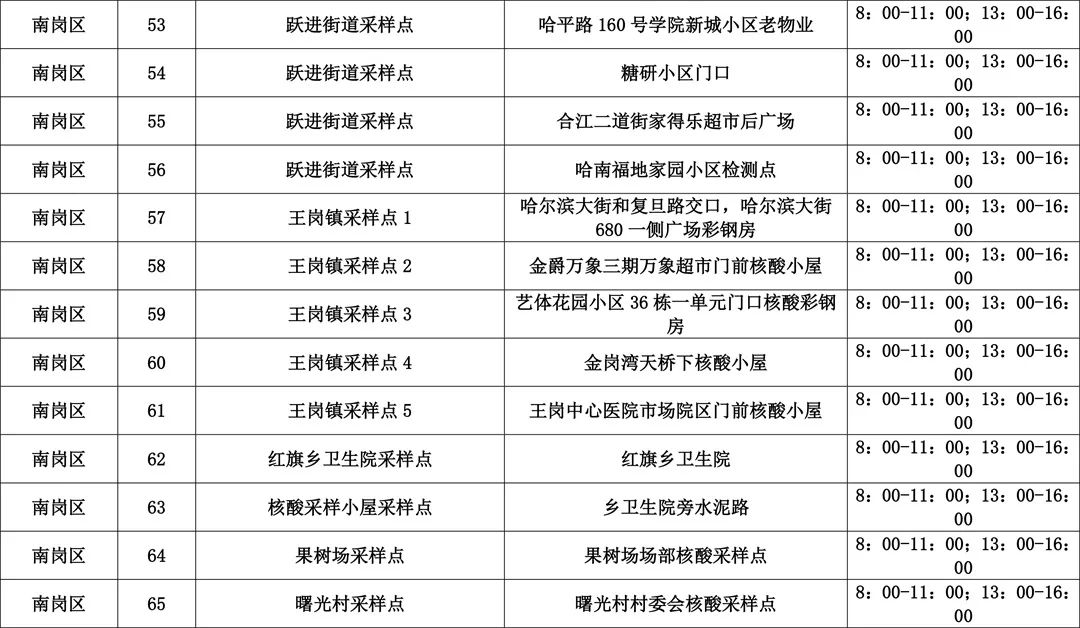
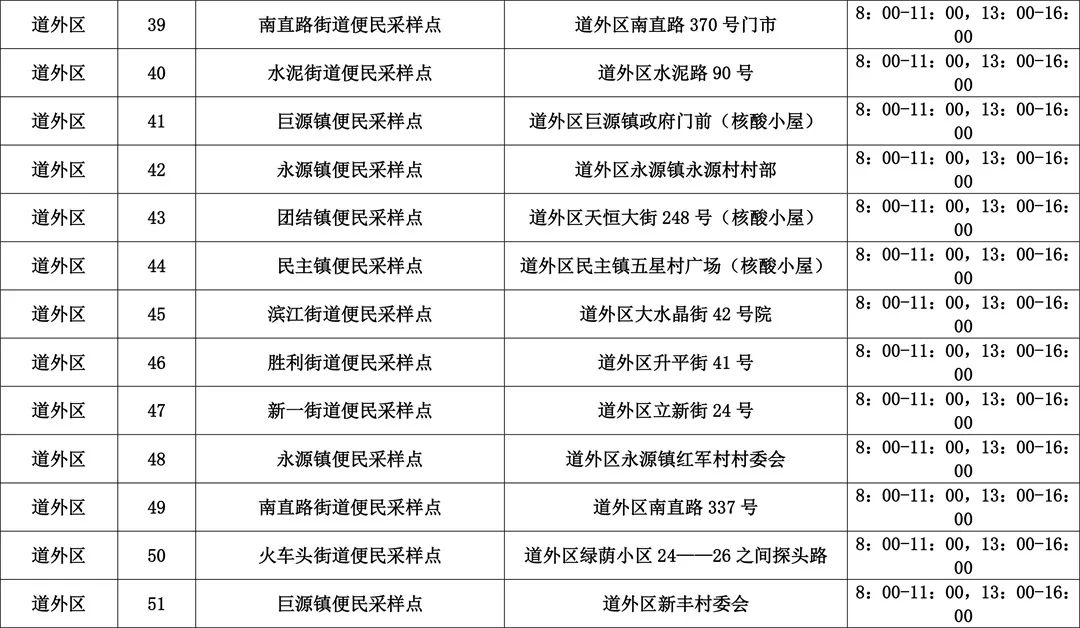
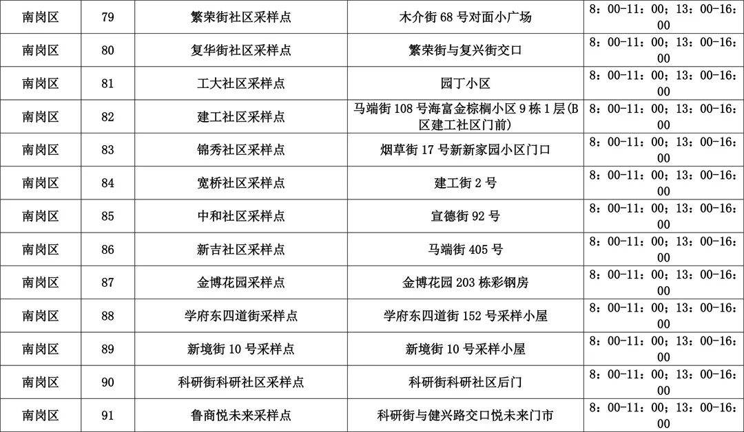
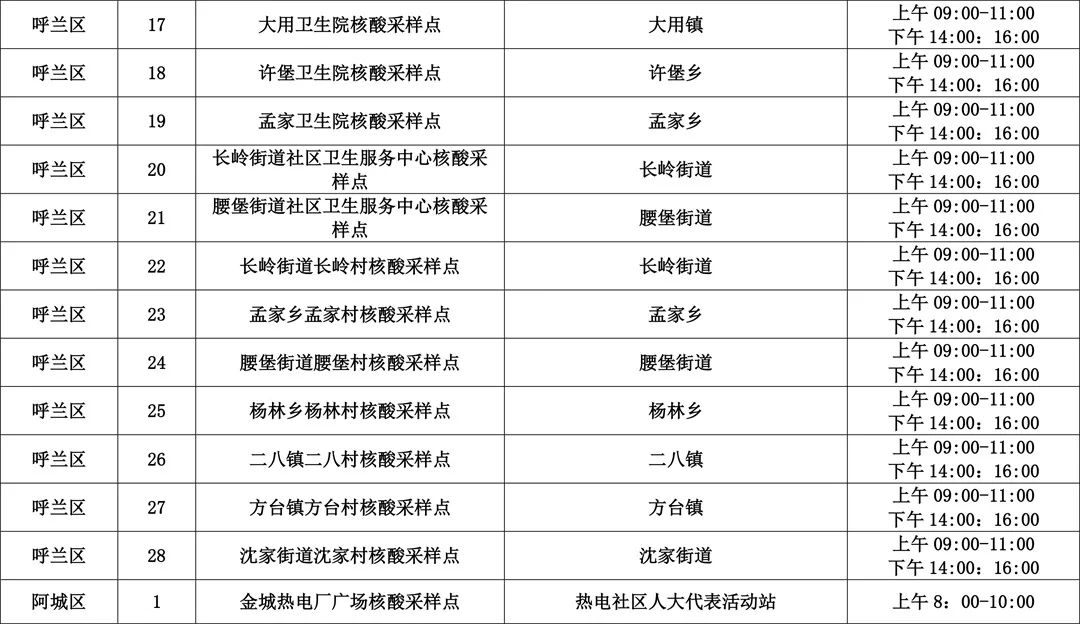
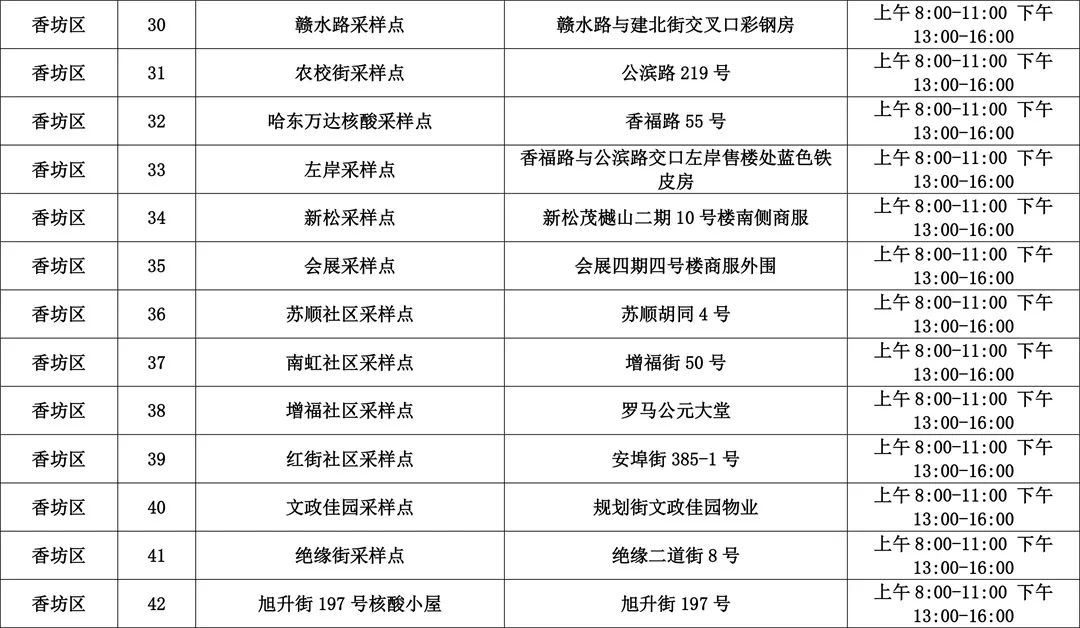
便民采样点位公示名单

来源:哈尔滨市应对新冠肺炎疫情工作指挥部

编辑:马云鹏

发表评论
留言与评论(共有 0 条评论) “”
   
验证码:

相关文章

推荐文章