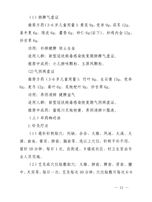
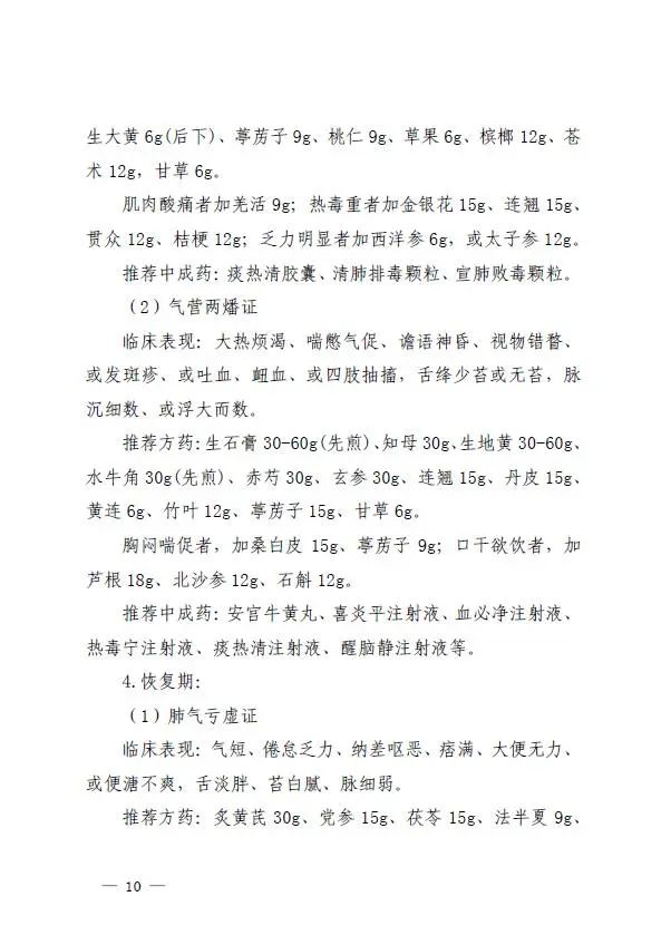
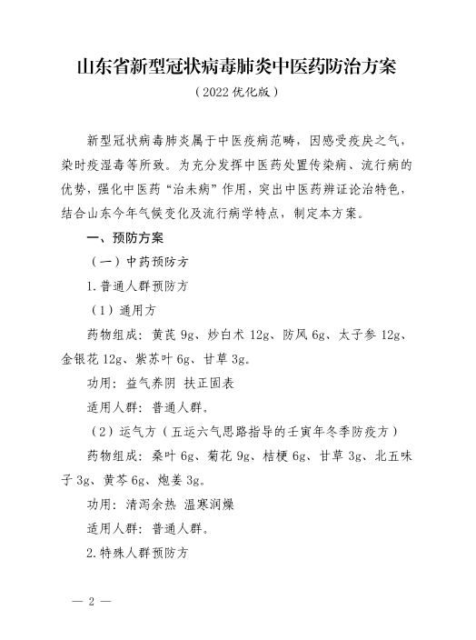
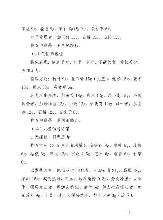
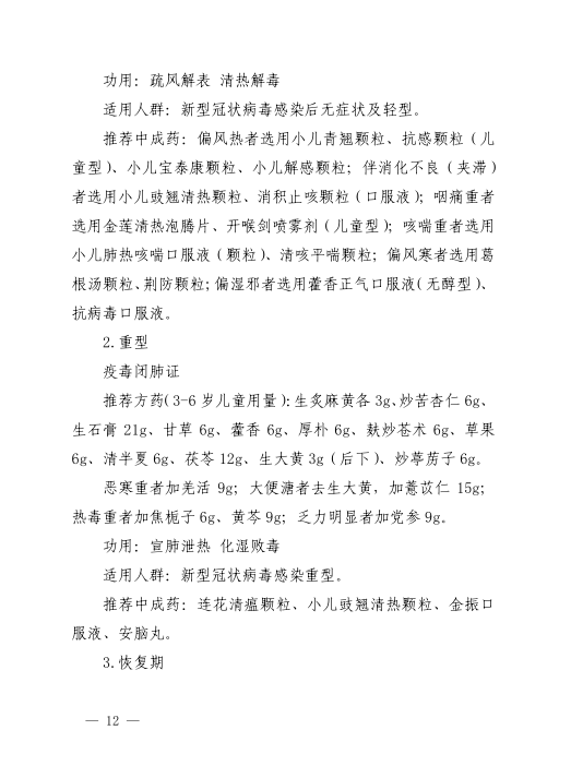
《山东省新型冠状病毒肺炎中医药防治方案(2022优化版)》发布

12月8日,为进一步发挥中医药在新冠肺炎防治中的独特优势,山东省卫健委再次组织有关专家在《山东省中医疫病防治方案(2022冬春季补充版)》基础上,结合国务院新发布的疫情防控优化措施和新发病例情况,认真研判,更新发布《山东省新型冠状病毒肺炎中医药防治方案(2022优化版)》,供各级各类医疗机构和相关医务人员在临床诊疗中参考。

发表评论
留言与评论(共有 0 条评论) “”
   
验证码:

相关文章

推荐文章