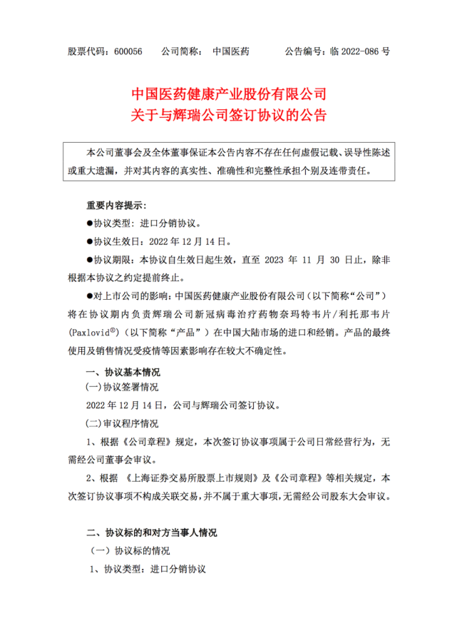
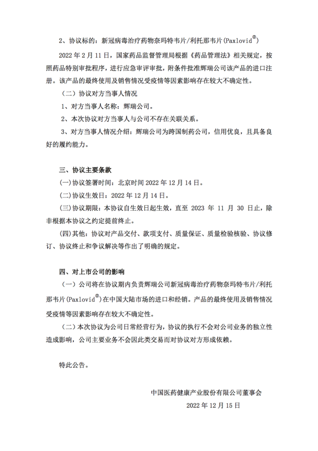
中国医药12月14日公告,公司与辉瑞公司签订协议,将在协议期内负责辉瑞公司新冠病毒治疗药物奈玛特韦片/利托那韦片(Paxlovid®)在中国大陆市场的进口和经销。公告全文如下:


辉瑞新冠口服药中国大陆合作商:
药品系紧急审批处方药,
不能在网上售卖
12月13日,某网上药店平台上架辉瑞口服抗新冠药物Paxlovid,定价2980元每盒。
14日,辉瑞公司中国大陆合作商通用技术中国医药公司相关负责人称,该药不能在网上随便售卖,需在医生指导下使用。
事件受到关注后,Paxlovid在该网上药店平台下架,涉事药店平台告诉媒体,他们并非提供Paxlovid药品网售,而是通过互联网医院提供诊疗和用药服务。
来源:中国医药、新京报
| 留言与评论(共有 0 条评论) “” |